What if the secret to profound healing wasn’t about more power, but about more intelligence? What if the high-intensity PEMF systems you see advertised are actually creating a subtle, systemic stress response, masking deeper issues while leaving you vulnerable? The wellness world is buzzing about Pulsed Electromagnetic Field (PEMF) therapy, but a critical distinction is being ignored one that could mean the difference between true regeneration and a state of chronic overstimulation. This isn’t just about a new wellness gadget; it’s about a fundamental misunderstanding of how energy medicine interacts with our biology. The truth is, stronger fields do not equal better outcomes. Precision, variation, and nervous system coherence matter most.
This article pulls back the curtain on the high vs. low PEMF debate, revealing the hidden dangers of high-intensity protocols and the science-backed benefits of a low-intensity, information-first approach. We’ll explore the subtle symptoms of overstimulation to watch for in both humans and animals, and why a gentler, more intelligent signal like that from the iTorus i2 may be the key to unlocking your body’s true healing potential.
The Science of PEMF: Information, Not Just Force
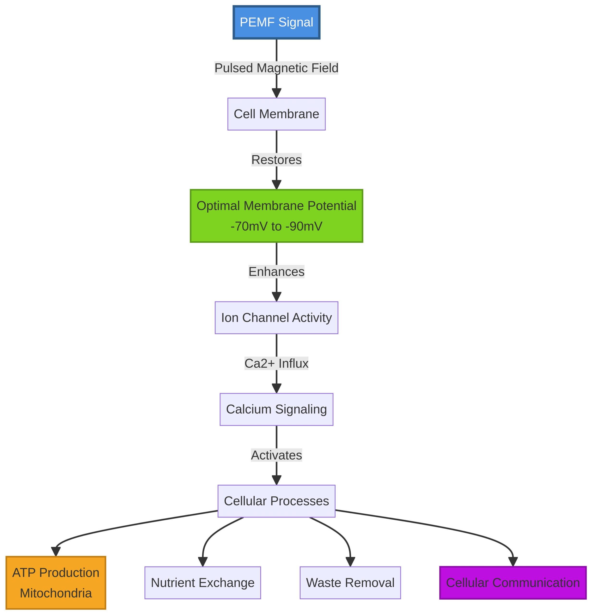
PEMF therapy is not a brute-force intervention. It is a form of informational medicine that uses pulsed magnetic fields to influence cellular behavior. These fields interact with the body on a sub-cellular level, affecting cell membrane potential, ion channels, mitochondrial function, and nervous system regulation.[1] The voltage of our cell membranes is crucial for nutrient exchange, waste removal, and overall cellular energy. PEMF can help to restore optimal cell membrane potential, which is often compromised in states of injury or illness.
PEMF can influence the opening and closing of ion channels, such as calcium channels, which play a vital role in cellular signaling and communication.[2] The mitochondria, our cellular powerhouses, are highly responsive to magnetic fields. PEMF can stimulate mitochondrial activity, leading to increased ATP production and enhanced cellular energy.[3] PEMF can also have a profound effect on the autonomic nervous system, helping to shift the body from a state of stress (sympathetic dominance) to a state of rest and repair (parasympathetic dominance).[4]
However, the biological response to PEMF is not linear. Living systems respond to information and pattern, not just raw power. When signals are too strong, repetitive, or unchanging, the body adapts and can even become desensitized, reducing the therapeutic effect. This is where the distinction between high and low-intensity PEMF becomes critical.

Figure 1: PEMF therapy works by delivering targeted magnetic pulses that restore optimal cell membrane potential and regulate ion channel activity, enhancing cellular communication and promoting natural healing processes.
Low-Intensity PEMF: The Intelligent Approach to Healing
Low-intensity PEMF operates on a fundamentally different principle than its high-intensity counterpart. Instead of attempting to force a biological change with overwhelming power, it provides a gentle, resonant signal that the body can easily recognize and utilize. This approach is more aligned with the body’s natural healing rhythms and carries a significantly lower risk of adverse effects.[5]
Low-intensity PEMF typically operates in the microtesla (µT) to low millitesla (mT) range, comparable in strength to the Earth’s natural magnetic field.[6] These signals are subtle enough to enhance intercellular communication without causing cellular stress or shutdown. By promoting a parasympathetic state, low-intensity PEMF helps to create an internal environment conducive to healing and regeneration.[4] The body can gradually adapt to low-intensity fields without becoming overstimulated, making it ideal for long-term use and chronic conditions.
In both human and animal studies, low-intensity PEMF has demonstrated a remarkable safety profile, with adverse effects being rare and typically limited to mild, temporary sensations like tingling.[7] This makes it a far more suitable option for daily use and for sensitive individuals or smaller animals.

Figure 2: Low-intensity PEMF provides a gentle, resonant signal that supports the body’s natural healing processes by enhancing cellular communication and promoting nervous system balance, without the risk of overstimulation.
High-Intensity PEMF: A World of Hidden Dangers
In the quest for faster results, many are drawn to the promise of high-intensity PEMF. However, this is an entirely different universe of technology, with very real and rarely discussed risks. People often ask for the “strongest” PEMF device possible, the biggest kick, the highest intensity, but what most don’t realize is that high-intensity PEMF devices are not just more powerful; they are fundamentally more dangerous to build, operate, and misuse.[8]
The internal capacitors in high-intensity PEMF devices can store enough electrical charge to be lethal if mishandled. Incorrect wiring, especially reversing the polarity of DC capacitors, can cause them to explode with the force of a grenade in milliseconds. This is the same core technology used in tasers.[8] High-intensity fields can overwhelm the nervous system, leading to a range of adverse effects, including fatigue, agitation, sleep disruption, headaches, and even a rebound effect where symptoms worsen.[9]
Using high-intensity fields on sensitive areas like the brain for neurological or transcranial applications is unsafe and can cause tissue, muscle, or neural damage if applied without deep clinical knowledge and strict controls.[8] Instead of promoting a healing state, high-intensity PEMF can trigger a systemic stress response, putting the body in a state of alarm and hindering the very regenerative processes it is meant to support.
While high-intensity PEMF may have a place in very specific, short-term clinical applications, such as rapid joint decalcification, it is not suitable for general wellness, chronic conditions, or daily use. Strength without precision is not healing. True progress in frequency medicine comes from intelligent modulation, biological respect, and coherence, not brute force.
High vs. Low PEMF: A Tale of Two Therapies
The difference between high and low-intensity PEMF is not just a matter of degree; it is a matter of kind. Here’s a breakdown of the key differences:
| Feature | Low-Intensity PEMF | High-Intensity PEMF |
|---|---|---|
| Field Strength | Gentle (µT to low mT) | Strong (high mT to Tesla) |
| Biological Effect | Informational, resonant | Forcible, overstimulating |
| Nervous System | Promotes coherence, parasympathetic state | Can cause stress, sympathetic dominance |
| Best For | Chronic conditions, long-term use, sensitive individuals | Acute injuries, short-term clinical use |
| Risk Profile | Very low, minimal side effects | Moderate to high risk of overstimulation and tissue damage |
| Animal Use | Safe and well-tolerated | High risk, should be used with extreme caution |

Figure 3: Low-intensity PEMF promotes a state of calm and healing (parasympathetic), while high-intensity PEMF can trigger a stress response (sympathetic), leading to overstimulation and potential adverse effects.
PEMF Therapy in Animals: A Different Story
Animals, especially smaller species, are even more sensitive to the effects of PEMF than humans. Their thinner tissue depth and faster neural responses mean that they can become overstimulated much more quickly.[10] Since animals cannot verbalize their discomfort, it is crucial to be aware of the behavioral signs of overstimulation, including restlessness or agitation, lethargy or withdrawal, changes in appetite, avoidance behaviors, and sleep disturbance.
For these reasons, low-intensity PEMF is the only safe and appropriate choice for use in animals. High-intensity PEMF should be avoided due to the significant risk of causing stress and adverse effects.
How Do I Know It’s Working? What to Expect
The effects of low-intensity PEMF are often subtle and cumulative. It is not a quick fix, but rather a gradual process of restoring balance and promoting the body’s natural healing abilities. Many users report a sense of calm and relaxation during and after their first few sessions. Better sleep quality is one of the most commonly reported benefits of PEMF therapy. Over time, you may notice a gradual reduction in chronic pain and inflammation. As your cells begin to function more optimally, you may experience an increase in overall energy and vitality. Many users report a general sense of improved well-being and resilience to stress.
It is important to be patient and consistent with your PEMF therapy. The benefits will build over time as your body returns to a state of balance and coherence.
Related PEMF Programs
Here are some PEMF programs that can be used to support healing, pain relief, and overall well-being:
- 174Hz Pain Relief Solfeggio
- Deep Tissue Regeneration, Recovery Tesla 3 6 9 Energetics
- 528Hz Sacred 5-Phase Full Spectrum Energetics
- 429.62 Hz Water – Full Body Healing, Cognitive, Memory, Emotional, Stress Energetics
- Achilles Total Recovery: Repair, Relief, Circulation, Strength, Energetics
- 1168 Hz Nogier, Connectivity, Muscle, Bone, Heart, Organ Pain, Circulation Energetics
- 4672 Hz Nogier, Spine, Nervous System, Skin, Pain, Calcification Energetics
- 3-HR Anxiety Relief – 432Hz – PEMF Healing for Dogs & Cats
- Grief 5 Stages Total Recovery Energetics
- Synkinesis Neural Coordination Energetics
How to Use the iTorus i2 and iMprinter
The iTorus i2: Your Personal PEMF Device
The iTorus i2 is a wearable, low-intensity PEMF device that is designed for daily use. It is a safe and effective way to experience the benefits of PEMF therapy at home or on the go.
How to Use the iTorus i2:
- Placement: The iTorus i2 can be placed on any part of the body that needs attention. For general wellness, it can be worn on the chest or abdomen. For localized pain, it can be placed directly on the affected area.
- Daily Practice: For best results, use the iTorus i2 for 30-60 minutes, 1-2 times per day. Consistency is key.
- PEMF Healing App: The iTorus i2 can be used in conjunction with the PEMF Healing App to access a wide range of healing frequencies and programs.
The iMprinter: Imprint Frequencies into Water
The iMprinter allows you to imprint the healing frequencies of PEMF into water, creating your own structured, energized water.
Best Practices for Imprinting Water:
- Use a glass container: Glass is the best material for holding the imprinted water.
- Place the iMprinter under the container: The iMprinter should be placed directly under the glass container of water.
- Imprint for at least 30 minutes: To fully structure the water, it is recommended to imprint for at least 30 minutes.
- Drink throughout the day: Sip the imprinted water throughout the day to receive a continuous, subtle dose of the healing frequencies.
With iMprinter: The program can be imprinted onto water or other substances using the iMprinter for continuous, subtle exposure throughout the day.
Conclusion
The allure of high-intensity PEMF is understandable, but the potential risks and hidden dangers cannot be ignored. True healing is not about force; it is about providing the body with the intelligent, resonant information it needs to restore balance and regenerate from within. Low-intensity PEMF, as delivered by devices like the iTorus i2, offers a safe, effective, and scientifically-backed approach to healing that respects the body’s innate intelligence. By choosing a path of coherence over chaos, you can unlock your body’s true healing potential and experience the profound benefits of this revolutionary technology.
Medical Disclaimer: The information provided in this article is for educational purposes only and is not intended as a substitute for professional medical advice, diagnosis, or treatment. Always seek the advice of your physician or other qualified health provider with any questions you may have regarding a medical condition.
References
- Zwolińska, J., Kasprzak, M., Kielar, A., & Prokop, M. (2024). Positive and Negative Effects of Administering a Magnetic Field to Patients with Rheumatoid Arthritis (RA). Journal of Clinical Medicine, 13(6), 1619. https://doi.org/10.3390/jcm13061619
- Pilla, A. A. (2013). Pulsed electromagnetic fields for the treatment of osteoarthritis. Proceedings of the IEEE, 101(8), 1923-1936. https://doi.org/10.1109/JPROC.2013.2261421
- Vadalà, M., Morales-Medina, J. C., Vallelunga, A., Palmieri, B., Laurino, C., & Iannitti, T. (2016). Mechanisms and therapeutic effectiveness of pulsed electromagnetic field therapy in oncology. Cancer medicine, 5(11), 3128–3139. https://doi.org/10.1002/cam4.861
- Hackel, J. G., Paci, J. M., Gupta, S., Maravelas, D. A., North, T. J., & Paunescu, A. (2025). Evaluating Noninvasive Pulsed Electromagnetic Field Therapy for Joint and Soft Tissue Pain Management: A Prospective, Multi-center, Randomized Clinical Trial. Pain and Therapy, 14(2), 723-735. https://doi.org/10.1007/s40122-025-00711-z
- Hug, K., & Röösli, M. (2012). Therapeutic effects of whole-body devices applying pulsed electromagnetic fields (PEMF): a systematic literature review. Bioelectromagnetics, 33(2), 95-107. https://doi.org/10.1002/bem.20703
- Meyers, B. (2013). PEMF: The Fifth Element of Health. Balboa Press.
- Gaynor, J. S., Hagberg, S., & Gurfein, B. T. (2018). Veterinary applications of pulsed electromagnetic field therapy. Research in Veterinary Science, 119, 1-8. https://doi.org/10.1016/j.rvsc.2018.05.005
- Tawanghar, A. (Host). (2023, January 21). The Hidden Power of Frequencies You Never Knew (No. 1) [Audio podcast episode]. In Frequency Medicine. PeMF Healing. https://youtu.be/p_3jriQSkpk
- World Health Organization. (2002). Extremely low frequency fields. Environmental Health Criteria, No. 238. https://www.who.int/publications/i/item/9789241572385
- Karakaş, M., & Gür, A. (2020). Effectiveness of pulsed electromagnetic field therapy on pain, disability, and quality of life in patients with chronic non-specific neck pain: a prospective, randomized, controlled study. Turkish journal of medical sciences, 50(4), 1110-1117. https://doi.org/10.3906/sag-1912-108