The Dawn of Dental Regeneration: How Micro-Voltage and PEMF are Rewriting the Rules of Tooth Repair
What if a cracked tooth or severe decay didn’t mean an inevitable root canal, extraction, or synthetic implant? What if your teeth, much like your skin or bones, possessed a dormant biological memory—an encoded resonance—that could be reactivated to rebuild dentin, regenerate dental pulp, and literally regrow from the inside out? For decades, the dental industry has operated on a purely mechanical model: drill, fill, and replace. However, a hidden convergence of quantum biology, stem cell research, and advanced frequency therapeutics is quietly dismantling this paradigm. Elite biohackers and cutting-edge regenerative clinics are no longer relying solely on physical interventions; they are utilizing targeted micro-voltage and Pulsed Electromagnetic Fields (PEMF) to stimulate the body’s innate regenerative capacities. This isn’t science fiction—it is the applied science of bioelectric cellular entrainment.
At the forefront of this regenerative revolution is the Tooth Regrowth & Regeneration Electroherbalism 16X Advanced Energetics program. This advanced protocol leverages specific frequencies to awaken dormant dental stem cells, moving beyond the limitations of traditional static Rife frequencies into a new era of dynamic cellular adaptation.
The Science of Tooth Regrowth and Dental Stem Cells
The concept of regrowing human teeth was once considered biologically impossible for adults. However, recent breakthroughs in regenerative dentistry have proven that dental pulp—the soft tissue at the center of the tooth—is rich in mesenchymal stem cells (MSCs), specifically Dental Pulp Stem Cells (DPSCs). These multipotent cells have the extraordinary ability to differentiate into odontoblasts, the specialized cells responsible for forming new dentin.[1]
When a tooth is cracked or damaged, the natural healing response is often too slow or weak to outpace bacterial decay. However, scientific studies have demonstrated that external physical stimuli, particularly low-frequency Pulsed Electromagnetic Fields (PEMF) and micro-voltage electrical stimulation, can dramatically accelerate this process. Research indicates that short-duration exposure to extremely low-frequency electromagnetic fields (ELF-EMF) significantly improves the proliferation and differentiation of DPSCs into odontoblasts, effectively facilitating the reconstruction of the lost pulp and the creation of a protective dentinal barrier.[2]
In October 2024, researchers at Kyoto University Hospital in Japan commenced human clinical trials for a drug designed to stimulate the growth of a third set of teeth in adults—confirming that humans possess a latent biological mechanism for dental regeneration that has simply been suppressed.[3][12] This discovery aligns perfectly with the bioelectric approach: the regenerative potential exists, it simply requires the correct signal to be activated.
Micro-Voltage and The Bioelectric Blueprint of Bone
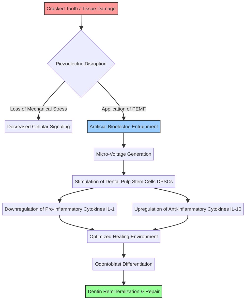
To understand how micro-voltage heals a cracked tooth, one must look at the bioelectric nature of bone and dental tissue. Teeth and bones are piezoelectric materials; when subjected to mechanical stress (like chewing), they generate tiny electrical currents. These micro-currents signal osteoblasts (bone-building cells) and odontoblasts to reinforce the tissue structure. When a tooth cracks, this electrical signaling is disrupted.
PEMF therapy and targeted micro-voltage artificially supply this vital electrical signal, bypassing the need for mechanical stress. By applying a specific electromagnetic field, the therapy induces a micro-current within the dental tissue, mimicking the body’s natural piezoelectric effect. This bioelectric stimulation enhances cell adhesion, increases the expression of anti-inflammatory cytokines (like IL-10), and suppresses pro-inflammatory cytokines (like IL-1), creating an optimal environment for tissue regeneration.[4] Furthermore, studies have shown that PEMF stimulation improves bone formation and osseointegration, making it highly effective not only for natural tooth repair but also for ensuring the stability of dental implants.[5]

Figure 1: The mechanism of action showing how PEMF mimics the natural piezoelectric effect in dental tissue, stimulating Dental Pulp Stem Cells (DPSCs) to differentiate into odontoblasts for dentin repair.
The Ultrasonic Catalyst: 45 kHz and Cellular Activation
Beyond electromagnetic fields, acoustic frequencies play a critical role in dental regeneration. Specifically, ultrasonic sound at 45 kHz has been heavily researched for its ability to interact with dental pulp cells. Low-frequency kilohertz-range ultrasound penetrates deeply into dental structures, creating mechanical micro-stress that upregulates internal cellular processes. This stimulation enhances cellular activity, promotes blood flow, and accelerates the proliferation and differentiation of odontoblast-like cells, making it a powerful catalyst for repairing cracked teeth and regenerating dentin.[6][10]
When combined with the 528 Hz “Miracle Tone”—a frequency scientifically linked to DNA repair, increased cell viability, and the reduction of stress-induced cortisol—the regenerative potential is amplified. Studies suggest that 528 Hz not only preserves but enhances cellular survival and self-repair mechanisms, bridging the gap between quantum vibration and biological healing.[7] The Tooth Regrowth program incorporates this full spectrum of frequencies, from the deep cellular 0.2 Hz oscillation to the ultrasonic 45 kHz, creating a comprehensive multi-layer bioelectric entrainment field.
The program’s frequency architecture is particularly sophisticated. It includes 2720 Hz (Rife tissue regeneration), 111 Hz (bone regeneration), 40 Hz (bone growth stimulation), 148 Hz (bone density enhancement), and 2025 Hz (soft tissue and bone healing). Each frequency targets a specific biological mechanism, creating a cascading regenerative effect that no single static frequency could achieve alone.
Beyond Rife: The Problem of Cellular Adaptation and Why Dynamic Frequencies Are the Future
For decades, Rife therapy has been utilized to target pathogens and stimulate healing using specific, static frequencies. While initially effective, a major limitation of static frequency therapy is cellular adaptation, also known as habituation. Biological systems are inherently dynamic and adaptive; when exposed to a constant, unchanging stimulus, cells eventually downregulate their receptors and become desensitized to the signal, leading to a plateau in therapeutic efficacy.[8]
This phenomenon is well-documented in neuromodulation research, where the loss of efficacy in spinal cord stimulation has been directly attributed to habituation of the stimulation waveform. The solution, consistently validated by research, is to replace static waveforms with dynamic, variable stimulation patterns that prevent the nervous system and cellular receptors from adapting.[9]
This is why we are reaching the end of the era of static Rife and static PEMF frequencies. The future of bioenergetic medicine lies in dynamic, multi-phase frequency entrainment. Advanced PEMF programs now utilize complex, shifting algorithms that prevent cellular habituation. By constantly varying the micro-voltage, pulse width, and frequency combinations, these advanced systems force the cells to continuously adapt and respond, maintaining high levels of cellular metabolism and regenerative output. The Electroherbalism 16X Advanced Energetics approach embodies this principle, cycling through 22 distinct frequencies to ensure sustained biological engagement.

Figure 2: A comparison of cellular response over time between static Rife frequencies (showing habituation and decreased efficacy) and dynamic PEMF entrainment (showing sustained cellular activation).
The Frequency Architecture: A Deep Dive
The Tooth Regrowth & Regeneration program is built upon a carefully engineered frequency cascade. Understanding each layer reveals why this approach is categorically different from anything that has come before it. The program begins with high-frequency detoxification at 10,000 Hz, clearing cellular debris and preparing the tissue for regenerative signaling. It then transitions through the Rife tissue repair frequencies (2720 Hz and 2025 Hz), which have decades of empirical use behind them, before descending into the sub-hertz range (0.2 Hz and 2.0 Hz) that governs the deepest layers of cellular regeneration and detoxification.
The inclusion of Electroherbalism frequencies (47 Hz for bone growth, 6.3 Hz for oral tissue repair, 20.5 Hz for dental tissue recovery) adds a dimension of specificity that pure Rife therapy lacks. These frequencies were derived from the electrical signatures of healing herbs and plant compounds, effectively translating the biochemical intelligence of nature into a direct bioelectric signal. When delivered via the iTorus i2 Coil, these frequencies are converted into a localized PEMF field that penetrates directly into the jawbone and dental pulp, delivering the regenerative signal precisely where it is needed most.
Related PEMF Programs
- Tooth Regrowth & Regeneration Electroherbalism 16X Advanced Energetics
- Cavity and Tooth Decay 9X CAFL Advanced Energetics
- Gum Regrowth & Oral Health Healing, Tissue Repair Advanced Energetics
- Oral Health, Gum Health, Tissue & Tooth Strength, Enamel
- Bone Growth & Regeneration
- 528Hz Full Body Healing, DNA Repair, Cell Regeneration
- 2720Hz Healing & Regeneration Strengthen Bones
- Deep Tissue Regeneration, Recovery Tesla 3 6 9 Energetics
- Nerve Regeneration System Health
- 292Hz Nogier: Hair, Nails, Glands, Nerve, Eyes, Ears, Teeth Energetics
- 528Hz Sacred 5-Phase Full Spectrum Energetics
Best Practices and Protocols
To achieve optimal results in dental regeneration, consistent and targeted application is required. The Tooth Regrowth & Regeneration Electroherbalism 16X Advanced Energetics program should be utilized following strict protocols for maximum cellular impact.
How to Use:
With iMprinter:
The program can be imprinted onto water or a natural remineralizing mouthwash using the iMprinter for continuous, subtle exposure throughout the day. Swish the imprinted liquid in the mouth for 2-3 minutes after brushing to deliver the frequency signature directly to the oral tissues and dental structures.
Links:
Archimedean Tesla Spiral Frequency iMprinter
Metatronic Flower of Life Frequency iMprinter
With iTorus i2 Coil:
Use the iTorus i2 Coil to generate a powerful, localized PEMF field. For cracked teeth or targeted regeneration, place the coil directly against the jawline or cheek adjacent to the affected tooth. Hold it in position for 30-45 minutes per session. Run the Tooth Regrowth program through the PEMF Healing App, selecting the full 51-minute session for maximum effect. Use 2 times daily—once in the morning and once before sleep.
Link:
iTorus i2 Pocket PEMF with One Year Free App
With Woojer Haptic Systems:
Woojer devices translate the program’s low-frequency architecture into gentle tactile vibration. While primarily designed for the cervical spine, the systemic bioelectric entrainment supports overall cranial and dental blood flow, enhancing nutrient delivery to the jaw and dental tissues.
Links:
Woojer Vest 4
Woojer Strap 4
Woojer Mat
With Vortex 6 Mat:
The Vortex 6 Mat provides a full-body experience, immersing you in a coherent energetic field that supports systemic detoxification and bone density enhancement, both of which are crucial for underlying dental health and mineral availability.
Link:
Vortex 6 Mat

Figure 3: Optimal placement of the iTorus coil for localized dental regeneration and the systemic pathways activated by full-body PEMF, showing the convergence of localized, systemic, acoustic, and DNA-level healing mechanisms.
Daily Protocol:
Utilize the localized iTorus application 2 times daily, ideally once in the morning and once before sleep. Listen to the 45 kHz and 528 Hz acoustic frequencies in a relaxed environment, ensuring you are grounded before and after the session. Ground yourself by placing bare feet on the earth for 5-10 minutes before each session to maximize cellular conductivity.
Weekly Protocol:
Maintain the daily protocol for a minimum of 6-8 weeks. Cellular regeneration of dense tissues like dentin requires sustained, consistent signaling. Incorporate full-body PEMF sessions on the Vortex 6 Mat 3-4 times a week to support systemic mineral balance and calcium-phosphate availability for remineralization.
What to Expect:
Within the first 2 weeks, users often report a reduction in tooth sensitivity and localized inflammation. By weeks 4-6, the structural integrity of micro-cracks may begin to improve as odontoblast activity increases and secondary dentin formation begins. Long-term use (3+ months) supports the hardening of enamel, the vitality of the dental pulp, and the overall resilience of the periodontal ligament.[11]
Who is this for:
This protocol is designed for individuals dealing with micro-cracks, enamel degradation, receding gums, early-stage cavities, and those seeking to avoid invasive dental procedures by supporting their body’s natural regenerative mechanisms. It is also highly beneficial for those recovering from dental procedures or implant placements.
How can this help:
The program provides a non-invasive method to stimulate stem cell differentiation, reduce oral inflammation, enhance local blood flow, and physically support the remineralization and repair of dental tissues through applied bioelectricity. By delivering 22 distinct frequencies targeting every layer of the dental repair process—from deep cellular detox to ultrasonic pulp activation—it offers a comprehensive, science-backed approach to dental self-healing.
Conclusion
The paradigm of dental care is shifting from mechanical replacement to biological regeneration. By understanding and harnessing the bioelectric language of our cells, we can unlock the body’s dormant ability to heal even the hardest tissues. Through the application of dynamic micro-voltage, targeted ultrasound, and advanced frequency entrainment, repairing a cracked tooth or regenerating dental pulp is no longer an impossibility—it is a matter of applying the right resonance at the right time. The era of static Rife frequencies is giving way to a new generation of intelligent, adaptive bioelectric protocols that respect the dynamic nature of living biology. By integrating the Tooth Regrowth & Regeneration Electroherbalism 16X Advanced Energetics program into a daily routine, individuals can take proactive, non-invasive control over their dental health in a way that was simply not possible before.
Medical Disclaimer: The information provided in this article is for educational purposes only and is not intended as a substitute for professional medical advice, diagnosis, or treatment. Always seek the advice of your physician or other qualified health provider with any questions you may have regarding a medical condition.
References
- Volponi, A. A., et al. (2018). Tooth repair and regeneration. Current Oral Health Reports, 4(4), 295-303. https://pmc.ncbi.nlm.nih.gov/articles/PMC6244610/
- Rahimi, S., et al. (2023). The Effect of Low-Frequency Pulsed Electromagnetic Fields on the Differentiation of Permanent Dental Pulp Stem Cells into Odontoblasts. Iranian Endodontic Journal, 18(4), 218-223. https://pmc.ncbi.nlm.nih.gov/articles/PMC10565999/
- Concierge Dental Group. (2025). Japanese Scientists Begin Human Trials for Tooth Regrowth Drug. https://conciergedentalgroup.com/blog/tooth-regrowth-drug/
- Ferroni, L., et al. (2018). Pulsed magnetic therapy increases osteogenic differentiation of mesenchymal stem cells only if they are osteo-committed. Life Sciences, 207, 26-34. https://pmc.ncbi.nlm.nih.gov/articles/PMC7178380/
- Nayak, B. P., et al. (2020). Effect of the Pulsed Electromagnetic Field (PEMF) on Dental Implants Stability: A Randomized Controlled Clinical Trial. Materials (Basel), 13(7), 1667. https://pmc.ncbi.nlm.nih.gov/articles/PMC7178380/
- Ghorayeb, S. R., et al. (2013). Biophysical characterization of low-frequency ultrasound interaction with dental pulp stem cells. Journal of Therapeutic Ultrasound, 1, 12. https://link.springer.com/article/10.1186/2050-5736-1-12
- Peñate, M. E. (2025). Unifying Quantum and Regenerative Medicine Through Tesla Waves and 528 Hz Sound Frequency. Journal of Restorative Medicine. https://restorativemedicine.org/journal/quantum-and-regenerative-medicine-tesla-waves/
- Pires, R. S., et al. (2025). Electrical stimulation of oral tissue-derived stem cells: unlocking new potential for dental and periodontal regeneration. Cells, 14(11), 840. https://www.mdpi.com/2073-4409/14/11/840
- Gao, Q., et al. (2017). Role of Piezo channels in ultrasound-stimulated dental stem cells. Journal of Endodontics, 43(7), 1130-1136. https://www.sciencedirect.com/science/article/pii/S0099239917302674
- Man, J., et al. (2012). Low-intensity low-frequency ultrasound promotes proliferation and differentiation of odontoblast-like cells. Journal of Endodontics, 38(5), 608-613. https://www.sciencedirect.com/science/article/abs/pii/S0099239912001070
- Neel, E. A. A., et al. (2016). Demineralization-remineralization dynamics in teeth and bone. International Journal of Nanomedicine, 11, 4743-4763. https://www.tandfonline.com/doi/abs/10.2147/IJN.S107624
- Balic, A. (2018). Biology explaining tooth repair and regeneration: a mini-review. Gerontology, 64(4), 382-388. https://karger.com/ger/article/64/4/382/147586