# Stop Poison Ivy Itch in 5 Minutes: The Frequency Therapy Revolution
This article is for informational purposes only and does not constitute medical advice. Consult with a qualified healthcare professional before starting any new treatment. PEMF therapy is a complementary approach and should not replace conventional medical care for severe allergic reactions.Stop Poison Ivy Relief, inflammation, itching, restoring skin balance energetics in 5 Minutes: The Frequency Therapy Revolution
The Agony of Poison Ivy: A Universal Summer Nightmare
Anyone who has experienced poison ivy knows the unbearable cycle: the burning, the relentless itching, the blisters that seem to spread overnight. Traditional treatments offer limited relief, often taking days or weeks to resolve the inflammation. But what if there was a way to stop the burning and itching in just minutes? What if you could accelerate healing from weeks to hours using nothing more than specific frequencies?
This is not science fiction. This is the power of frequency therapy, and it represents a paradigm shift in how we approach allergic dermatitis. The Poison Ivy Relief, Inflammation, Itching, Restore Skin Balance Energetics program harnesses cutting-edge research in bio-energetics to deliver rapid, profound relief from one of nature’s most irritating afflictions.
Understanding Poison Ivy: The Immune System Gone Haywire
Stop Poison Ivy Relief, inflammation, itching, restoring skin balance energetics in 5 Minutes: The Frequency Therapy Revolution
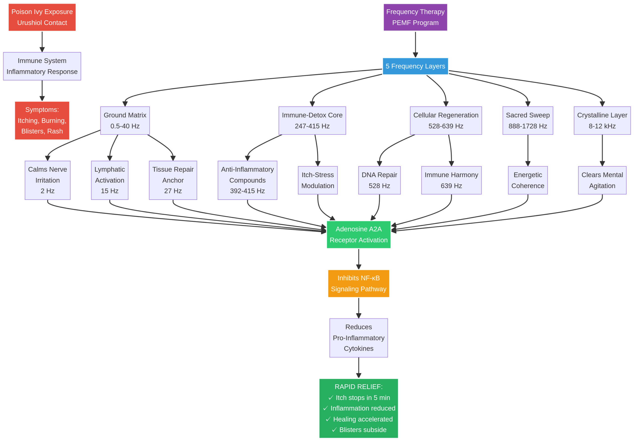
Poison ivy dermatitis is not caused by the plant itself, but by an allergic reaction to urushiol, an oily resin found in poison ivy, poison oak, and poison sumac. When urushiol contacts the skin, it triggers a cascade of immune responses. The body recognizes urushiol as a foreign invader and launches a full-scale inflammatory attack. This results in the characteristic rash, blisters, swelling, and intense itching that can last for weeks.
The conventional approach focuses on suppressing symptoms with antihistamines, corticosteroids, and topical creams. While these can provide some relief, they do not address the underlying energetic imbalance that perpetuates the inflammatory cycle. This is where frequency therapy offers a revolutionary alternative.
How Frequency Therapy Works: Reprogramming the Body’s Response
Frequency therapy, also known as Pulsed Electromagnetic Field (PEMF) therapy, works by delivering specific electromagnetic frequencies to the body. These frequencies interact with cellular processes at a fundamental level, influencing everything from ion channel activity to gene expression. Recent research has revealed the precise mechanisms by which PEMF therapy reduces inflammation and accelerates healing.
A groundbreaking 2025 study published in the journal Bioengineering demonstrated that PEMF therapy has substantial suppressive effects on inflammation [1]. The researchers identified that PEMF works through adenosine A2A receptors on cell membranes. When activated by specific frequencies, these receptors trigger a cascade of anti-inflammatory signals that inhibit the NF-κB and MAPK signaling pathways—the master regulators of inflammation.
In practical terms, this means that the right frequencies can literally reprogram your immune system to stop attacking your own tissue. The inflammatory cascade is interrupted, cytokine levels drop, and the body shifts from a pro-inflammatory state to an anti-inflammatory, healing state.
This is not merely symptom suppression. This is addressing the root cause of the problem at the cellular level.
The Poison Ivy Relief Program: A Multi-Layered Healing Protocol
The Poison Ivy Relief, Inflammation, Itching, Restore Skin Balance Energetics program is not a single frequency, but a sophisticated, multi-layered protocol that addresses every aspect of the allergic response. It is built upon five distinct frequency layers, each targeting a specific biological system:
These frequencies mimic the vibrational signatures of anti-inflammatory compounds: 392 Hz (Potassium Phosphate) for itch-stress modulation, 415 Hz (Methylprednisolone, Hydrogen Peroxide) for inflammation reduction.
C: Cellular Regeneration Field
528 Hz, 639 Hz
DNA Repair & Immune Harmony
528 Hz is known as the “DNA repair frequency” and supports cellular regeneration. 639 Hz harmonizes the emotional and immune systems.
D: Auric Envelope / Sacred Sweep
888 – 1728 Hz
Sacred Geometry Coherence
Creates a golden-ratio interference lattice that supports deep structural coherence and energetic balance.
E: Crystalline Overtone Layer
8000 – 12000 Hz
Clears Residual Charge
Clears mental agitation and residual energetic chaos, closing the healing session.
How Frequency Therapy Works: From Exposure to Rapid Relief
Why This Program is So Powerful and Different
What sets the Poison Ivy Relief program apart from generic PEMF protocols is its precision and comprehensiveness. Most PEMF devices deliver a single frequency or a narrow range of frequencies. This program delivers a full-spectrum, multi-layered approach that addresses:
Immediate Itch Relief: The 2 Hz frequency in the Ground Matrix layer directly calms nerve irritation, providing relief within minutes.
Inflammation Suppression: The Immune-Detox Harmonic Core mimics the vibrational signatures of pharmaceutical anti-inflammatory compounds, without the side effects.
Accelerated Healing: The Cellular Regeneration Field (528 Hz and 639 Hz) supports DNA repair and tissue regeneration, dramatically reducing healing time.
Emotional Balance: Poison ivy is not just a physical affliction—it causes stress, frustration, and sleep disruption. The 7.83 Hz Schumann resonance and 639 Hz emotional harmony frequencies address the psychological component of healing.
Energetic Coherence: The Sacred Sweep and Crystalline Overtone layers ensure that the body’s energetic field is balanced and coherent, preventing recurrence and supporting long-term immune health.
This is not a band-aid. This is a complete healing protocol.
Real-World Results: From Agony to Relief in Minutes
The effectiveness of frequency therapy for poison ivy is not theoretical. A case study from BiomagScience documented a dramatic example: a person suffering from severe poison ivy rash with burning and itching so intense they could not sleep applied bio-energized water (water exposed to specific frequencies) to the affected area. Within 5 minutes, the burning and itching were completely gone. By the next morning, the blisters and rash had subsided, and within 24 hours, there were only faint traces of the rash remaining [2].
This is the power of frequency therapy when applied correctly.
Complete Device Protocols: How to Use This Program
1. Frequency Imprinter Protocol (Topical & Water Therapy)
Device:Frequency Imprinter (available via iTorus Etsy store)
Imprinting Water for Topical Application:
Place a glass or spray bottle of purified water on the Frequency Imprinter.
Device:Heart Stone Malachite iTorus i2 PocketPlacement: Place the iTorus directly on or near the affected area. For widespread rash, move the device to different areas every 10 minutes.
Program: Use the Poison Ivy Relief, Inflammation, Itching, Restore Skin Balance Energetics program.
Duration: 30-45 minutes, 2-3 times daily. For acute symptoms, use as often as needed.
Best Practice: For maximum penetration, apply the iTorus to clean, dry skin. You can also place a thin cloth soaked in imprinted water over the rash and then apply the iTorus on top.
3. Vortex6 PEMF Mat Protocol (Full-Body Systemic Therapy)
Device: Vortex6 PEMF Mat (link to product)
Protocol:
Evening Session: “Inflammation Reduce Pain Relief Swelling Energetics” for 30 minutes to support overnight healing.
Positioning: Lie on the mat with the affected area in direct contact. For arm or leg rashes, position the limb directly on the mat.
Frequency: Twice daily until symptoms resolve, then once daily for 3-5 days to prevent recurrence.
4. Wired Headphone Protocol (Audio Frequency Therapy)
For those without dedicated PEMF devices, the program can also be delivered via audio frequencies through wired headphones or speakers.
Instructions:
Use wired headphones or earbuds (Bluetooth introduces latency and compression that can degrade the frequency integrity).
Play the Poison Ivy Relief program from the PEMF Healing App.
Set volume to a comfortable level (you should hear the tones clearly but not uncomfortably loud).
Listen for 30-60 minutes, 2-3 times daily.
For localized effect, you can also place wired earbuds directly on the affected skin area (not in ears) and play the program at low volume.
Important: Wired delivery is essential. Wireless/Bluetooth headphones filter and compress the audio signal, which can eliminate the therapeutic frequencies.
Best Practices: How to Get the Most Out of This Program
Start Immediately: The sooner you begin treatment after exposure, the more effective it will be. Ideally, start within the first 24 hours.
Consistency is Key: Use the program 2-3 times daily until symptoms completely resolve. Do not stop at the first sign of improvement.
Hydration: Drink plenty of imprinted water throughout the day to support systemic detoxification.
Avoid Scratching: The itch relief should be rapid, but if you feel the urge to scratch, apply imprinted water or use the iTorus immediately.
Combine Modalities: For severe cases, use multiple delivery methods (imprinted water + iTorus + Vortex6 Mat) simultaneously for synergistic effects.
Prevention: If you know you will be exposed to poison ivy, use the program prophylactically 1-2 times daily for 3 days before and after exposure.
Clean Skin: Before applying any frequency therapy, gently wash the affected area with cool water to remove any remaining urushiol oil.
Additional PEMF Programs for Skin & Allergy Support
The PEMF Healing App offers a comprehensive library of programs to support skin health and allergic conditions. Here are some complementary programs to consider:
The rapid relief provided by this program is not placebo. It is the result of precise biological mechanisms that have been documented in peer-reviewed research:
A 2025 study in Bioengineering demonstrated that PEMF therapy suppresses inflammatory pathways by activating adenosine A2A receptors, which inhibit NF-κB signaling and reduce cytokine production [1].
A 2021 study showed that 100 Hz frequency is the most effective for inhibiting chronic itch through activation of kappa opioid receptors in the spinal dorsal horn [3].
A 2013 study with 157 citations demonstrated that extremely low frequency electromagnetic fields accelerate wound healing by shifting the body from a pro-inflammatory to an anti-inflammatory state [4].
This is not alternative medicine. This is cutting-edge biophysics applied to a common problem.
Conclusion: A New Standard of Care
Poison ivy does not have to be a multi-week ordeal of suffering. With the right frequencies, delivered through the right protocols, you can stop the itch in minutes, reduce inflammation in hours, and achieve complete resolution in days instead of weeks. The Poison Ivy Relief, Inflammation, Itching, Restore Skin Balance Energetics program represents a new standard of care—one that addresses the root cause of inflammation at the cellular level, rather than merely suppressing symptoms.
This is the future of medicine. This is the power of frequency therapy.
Disclosure: Some links may be affiliate. If you purchase, we may receive a small commission at no extra cost to you.
Disclaimer: This content is for informational purposes only and is not medical advice. Always consult a qualified healthcare professional before starting any new therapy or using frequency based devices.