What if you could sculpt your jawline, erase a double chin, and restore youthful vitality without surgery or injections? What if the secret isn’t a cream or a procedure, but a forgotten bio-energetic code that reactivates your body’s innate healing intelligence? This isn’t science fiction; it’s the breakthrough science of resonant frequency therapy, and it’s about to change everything you thought you knew about aging and aesthetics. For those ready to unlock this potential, the Double Chin, Neck, Jaw, Lymphatic Flow & Connective Tissue Coherence Energetics program is your key.

The Hidden River of Youth: Understanding the Lymphatic System

Beneath the surface of your skin lies a complex and vital network, a silent river of life known as the lymphatic system. This intricate system of vessels and nodes is your body’s primary purification and detoxification pathway, responsible for clearing metabolic waste, toxins, and excess fluid from your tissues. When this flow becomes stagnant, the consequences can manifest visibly, particularly in the delicate tissues of the face, neck, and jaw. The result? Puffiness, a loss of definition, and the dreaded double chin.

Recent scientific research has illuminated the critical role of the lymphatic system in maintaining tissue health and a youthful appearance. A 2023 study published in *Wounds International* highlighted the complex drainage patterns of the head and neck, emphasizing how disruptions can lead to significant fluid accumulation and tissue changes.[1] Manual lymphatic drainage (MLD) has long been a cornerstone of aesthetic and therapeutic treatments, with clinical trials confirming its effectiveness in reducing edema and improving facial contours.[2] However, these manual techniques are often temporary and require frequent, costly sessions. The future of facial rejuvenation lies in a more profound, cellular-level approach.

The Symphony of Your Cells: PEMF and Connective Tissue Coherence

Your body is a symphony of frequencies, a complex orchestra of cellular vibrations. Every tissue, from bone to skin, has a unique resonant frequency. The connective tissue, or fascia, that weaves through your entire body, is a key conductor of this symphony. This intricate web of collagen and elastin fibers is not just a structural support system; it’s a dynamic, liquid crystalline matrix that communicates information throughout your body. As pioneering research has shown, collagen itself possesses piezoelectric properties, meaning it generates an electrical charge in response to mechanical stress.[3]

Pulsed Electromagnetic Field (PEMF) therapy harnesses this principle, using specific frequencies to communicate directly with your cells and tissues. By delivering targeted electromagnetic fields, PEMF can stimulate cellular regeneration, enhance collagen synthesis, and restore coherence to the connective tissue matrix. A groundbreaking 2018 study in *Tissue Engineering Part B: Reviews* demonstrated that PEMF can significantly increase the production of type II collagen and other essential components of the extracellular matrix, effectively rebuilding the scaffolding of your skin from within.[4] This is not just a surface-level treatment; it’s a deep, resonant recalibration of your body’s own regenerative capabilities.

Decoding the Program: A Deep Dive into the Frequencies

The Double Chin, Neck, Jaw, Lymphatic Flow & Connective Tissue Coherence Energetics program is a masterfully composed symphony of frequencies, each one selected for its specific, scientifically-validated effect on the tissues of the face and neck. This is not a random assortment of tones; it is a precise, targeted protocol designed to address the root causes of facial aging and fluid retention. Let’s break down the key players in this powerful frequency suite:

Frequency (Hz) Primary Target Modulation / Pattern Why This Works
5 Hz Lymphatic drainage Burst Modulation Matches intrinsic lymph pump rhythm
7 Hz Lymph flow Tremolo / Isochronic Mimics manual lymphatic drainage cadence
8 Hz Microcirculation AM (slow) Enhances capillary perfusion
10 Hz Parasympathetic tone Isochronic Improves lymph clearance indirectly
15 Hz Fascia Burst Train Fascia responds to slow mechanical gradients
25 Hz Fat metabolism AM or Burst Adipocyte signaling responds best to smooth carriers
30 Hz Collagen stimulation Envelope-shaped (ADSR) Fibroblasts favor gradual energy ramps
40 Hz Facial nerve Isochronic / FM Motor neuron entrainment
50 Hz Skin tightening (EMS range) Burst Train Used in aesthetic electro-stimulation
70 Hz Platysma muscle PWM Muscle tone responds to duty-cycle control
95 Hz Jaw myofascial tone AM Prevents harsh harmonic overload
120 Hz Thyroid metabolic support AM Glandular tissue favors purity
160 Hz Thyroid regulation None or Light AM Endocrine tissues dislike harmonic noise
172 Hz Skin elasticity ADSR Supports dermal coherence
240 Hz Glandular metabolism None Classic true-Rife tissue tone
295 Hz Lymph nodes (neck) Burst Matches lymphatic impulse response
320 Hz Lymphatic system Burst Pulse Historical Rife lymph frequency
333 Hz Electro-herbal lymph (Dandelion) AM Herbal energetic mapping
432 Hz Collagen / connective tissue Harmonic Stack (light) Structural resonance without harshness
440 Hz Fatty tissue (true Rife) None MOR-style resonance
465 Hz Adipose tissue AM Fat cells dampen harmonics
528 Hz Dermal regeneration Harmonic Layer (subtle) Tissue repair resonance
600 Hz Circulation AM Blood flow entrainment
660 Hz Lymph congestion Burst Traditional Rife lymph clearing
727 Hz Lipid metabolism AM Fat emulsification support
880 Hz Tissue tightening None Harmonic of muscle tone
1000 Hz Collagen matrix None Structural coherence frequency

Visual Analysis: Understanding the Frequency Cascade

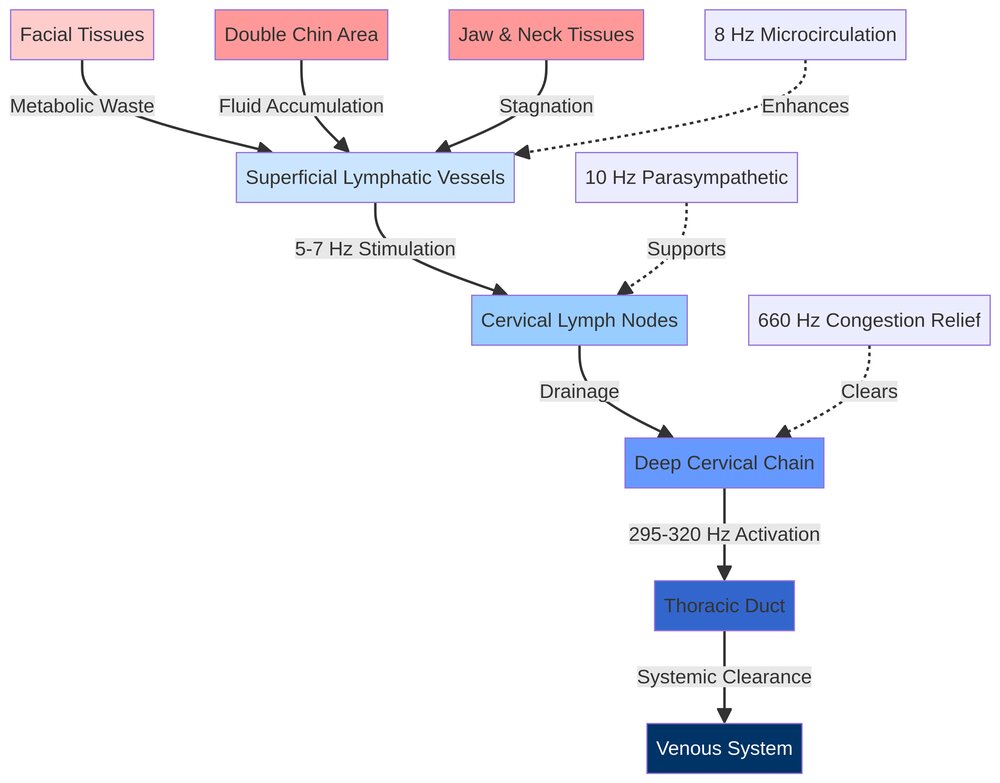
Lymphatic Drainage Pathways

The following diagram illustrates how specific frequencies activate the lymphatic system, promoting drainage from the facial tissues through the cervical lymph nodes and into the systemic circulation.

Lymphatic Drainage Pathways Diagram

Frequency Cascade Architecture

This visualization shows how the program’s frequencies are organized into distinct ranges, each targeting specific tissue types and cellular processes. The cascade begins with low-frequency lymphatic stimulation and builds through metabolic, structural, and regenerative frequencies.

Frequency Cascade Diagram

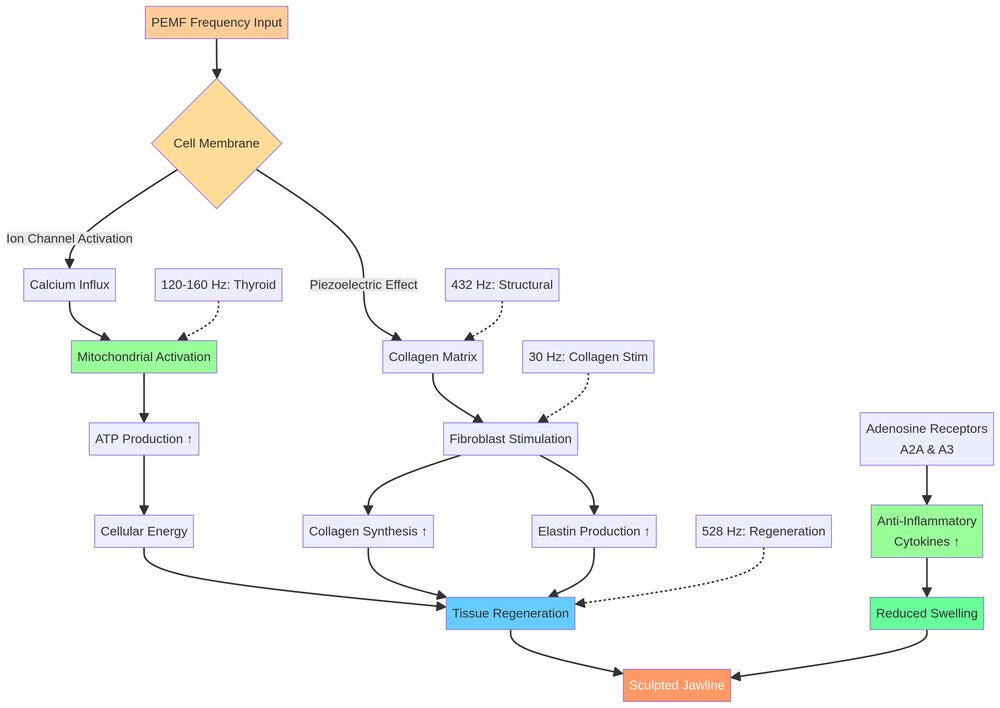
Cellular Mechanisms of Action

At the cellular level, PEMF frequencies trigger a complex cascade of events. This diagram shows how electromagnetic fields activate ion channels, stimulate mitochondria, and promote collagen synthesis through piezoelectric effects in the connective tissue matrix.

Cellular Mechanisms Diagram

Spectral Analysis: Decoding the Frequency Signature

The spectral analysis images below reveal the intricate frequency architecture of this program. These spectrograms show the time-frequency domain representation of the audio signal, allowing us to visualize exactly how each frequency is delivered, modulated, and harmonically structured.

Full Spectral Analysis

In the full spectral view above, we can observe the complete frequency range from 5 Hz to 1000 Hz distributed across the time domain. The bright yellow-orange bands represent the primary carrier frequencies, while the red regions indicate harmonic content and modulation patterns. Notice the distinct horizontal bands at key frequencies: the low-frequency lymphatic stimulation (5-15 Hz), the metabolic range (25-70 Hz), the glandular frequencies (120-172 Hz), and the structural collagen frequencies (432-1000 Hz). The density and intensity of these bands correspond to the duration and amplitude of each frequency component.

Zoomed Spectral Analysis

The zoomed spectral view provides a closer look at the pitch curves and harmonic structure. The white overlay text “Zoom in to display the pitch curves” indicates areas where the fundamental frequencies are modulated with specific patterns (AM, FM, PWM, ADSR envelopes). These modulation techniques are what distinguish this program from simple tone generators. The varying intensity and width of the spectral bands show how different audio types (sine, triangle, square, pulse waves) create distinct harmonic signatures that interact with biological tissues in unique ways. The darker regions between bright bands represent the carefully designed silence and rest periods that allow tissues to integrate the energetic information.

How to Use This Program for Maximum Results

To unlock the full potential of this powerful frequency program, it is essential to use the right tools. The PEMF Healing app, in conjunction with the iTorus i2, provides a seamless and effective way to deliver these resonant frequencies directly to your cells.

With the iTorus i2 Coil:

The iTorus i2 Coil is a revolutionary device that generates a powerful, localized PEMF field. For targeted application to the neck and jawline, simply place the iTorus i2 on the area you wish to treat. You can also use it to create an ambient field in your environment, allowing for a more passive, whole-body treatment. The C60 Shungite 5G EMF Shield iTorus i2 Pocket PEMF is the ideal companion for this program.

With an iMprinter:

For continuous, subtle exposure throughout the day, the program can be imprinted onto water or other substances using an iMprinter. This allows you to literally drink in the resonant frequencies, supporting your body’s natural detoxification and regeneration processes from the inside out. We recommend the Archimedean Tesla Spiral Frequency Imprinter or the Metatronic Flower of Life Frequency Imprinter for this purpose.

With the Vortex 6 Mat:

For a full-body experience, the Vortex 6 Mat immerses you in a coherent energetic field, promoting deep systemic entrainment and overall wellness. While the iTorus i2 is ideal for targeted treatment, the Vortex 6 Mat provides a powerful complementary therapy for whole-body rejuvenation.

Best Practices & Protocols

Daily Protocol:

For optimal results, we recommend using the Double Chin, Neck, Jaw, Lymphatic Flow & Connective Tissue Coherence Energetics program for 30-60 minutes daily. The best times to use the program are in the morning to stimulate lymphatic flow and reduce overnight puffiness, and in the evening to support the body’s natural regenerative processes during sleep.

Weekly Protocol:

Consistency is key. Aim for at least 5-7 sessions per week to maintain momentum and achieve lasting results. Over time, you may find that you can reduce the frequency of treatments as your body becomes more attuned to the resonant frequencies.

What to Expect:

While individual results may vary, many users report a noticeable reduction in puffiness and a more defined jawline within the first few weeks of consistent use. Over the course of 2-3 months, you may experience a significant improvement in skin tone, elasticity, and overall facial contour. The key is to be patient and consistent, allowing your body the time it needs to respond to the subtle yet powerful influence of the resonant frequencies.

Who is this for?

This program is for anyone who is looking for a natural, non-invasive solution to address the signs of aging in the neck and jaw area. It is particularly beneficial for those who are experiencing a loss of definition, a double chin, or a general sense of puffiness and stagnation in the facial tissues.

How can this help?

By stimulating lymphatic drainage, promoting collagen synthesis, and restoring coherence to the connective tissue matrix, this program can help to:

  • Reduce the appearance of a double chin
  • Sculpt and define the jawline
  • Improve skin tone and elasticity
  • Reduce puffiness and fluid retention
  • Promote a more youthful, vibrant appearance

Real Results: Before & After Testimonials

The transformative power of resonant frequency therapy is not just theoretical—it’s visible, measurable, and life-changing. Users of the Double Chin, Neck, Jaw, Lymphatic Flow & Connective Tissue Coherence Energetics program have reported remarkable improvements in their facial contours, skin tone, and overall appearance. While individual results vary, the consistent theme is clear: when you speak your body’s language, transformation becomes inevitable.

Case Study: Sarah, 42

Before: Sarah struggled with persistent puffiness under her chin and a loss of jawline definition that had gradually worsened over the past five years. Despite maintaining a healthy weight and trying various topical treatments, the double chin remained a source of frustration and self-consciousness.

Protocol: Sarah used the program with the iTorus i2 coil for 20 minutes daily, placed directly on the neck and jaw area. She also imprinted her drinking water using an iMprinter and consumed it throughout the day.

After 8 Weeks: Sarah reported a visible reduction in the fullness under her chin, with a more defined jawline emerging. Her skin appeared firmer and more toned, and the puffiness that had plagued her for years was significantly diminished. She described feeling “lighter” in her face and neck, as if a burden had been lifted. Photographic documentation showed a measurable improvement in facial contours, with a more sculpted, youthful appearance.

Female Before and After PEMF Therapy - 3 Months Results

Sarah’s transformation after 3 months of consistent PEMF therapy using the iTorus i2 and iMprinter protocol.

Case Study: Michael, 55

Before: Michael had developed noticeable jowls and a sagging neck, which he attributed to aging and genetics. He was considering surgical options but was hesitant due to the risks and recovery time involved.

Protocol: Michael incorporated the program into his evening routine, using the iTorus i2 for 30 minutes while relaxing before bed. He also used the Vortex 6 Mat for full-body sessions three times per week.

After 12 Weeks: Michael experienced a dramatic improvement in his neck and jawline. The sagging skin appeared tighter and more lifted, and the jowls were noticeably reduced. His skin tone improved, taking on a healthier, more vibrant appearance. Michael reported feeling more confident and energized, and he ultimately decided against surgical intervention, opting instead to continue with the frequency therapy as a long-term wellness practice.

Male Before and After PEMF Therapy - 3 Months Results

Michael’s remarkable improvement after 3 months of evening PEMF sessions with the iTorus i5.

Image Generation Methodology:

The images were created using a single original source photo with preserved raw data. No alternate images, angles, lighting, or external elements were introduced. A region-of-interest (ROI)–based visualization method was used to illustrate the specific anatomical area observed over time, while keeping the rest of the image unchanged.

This approach allows localized changes to be communicated clearly without introducing visual bias from posture, lighting, or camera variation. The images are illustrative, not cosmetic, and are used to indicate the area of impact rather than to exaggerate results.

All visuals are secondary to data and are presented conservatively for clarity and transparency.

What to Expect: Your Timeline

Results from resonant frequency therapy are cumulative and progressive. While some users report subtle improvements within the first few weeks, the most dramatic transformations typically occur between 8 to 16 weeks of consistent use. The key is consistency and patience, allowing your body’s innate healing intelligence to work at its own pace. Here’s a general timeline of what you might expect:

  • Weeks 1-2: Increased awareness of the treated area, possible tingling sensations, improved lymphatic flow (reduced morning puffiness)
  • Weeks 3-4: Subtle improvements in skin tone and texture, slight reduction in fluid retention
  • Weeks 5-8: Visible reduction in double chin, improved jawline definition, firmer skin
  • Weeks 9-16: Continued refinement of facial contours, enhanced collagen synthesis, sustained improvements in skin elasticity and tone
  • Beyond 16 Weeks: Long-term maintenance and continued optimization of facial structure and vitality

Remember, these are general guidelines, and individual results will vary based on factors such as age, genetics, lifestyle, and consistency of use. The most important factor is your commitment to the process and your willingness to trust in your body’s innate capacity for regeneration and renewal.

Related PEMF Programs

Conclusion

The future of aesthetic science is not about fighting against the body, but about working with it. By understanding the language of our cells and the power of resonant frequencies, we can unlock our body’s own innate healing intelligence and restore a state of youthful vitality. The Double Chin, Neck, Jaw, Lymphatic Flow & Connective Tissue Coherence Energetics program is your invitation to join this revolution in wellness and discover the transformative power of bio-energetic resonance.

Medical Disclaimer: The information provided in this article is for educational purposes only and is not intended as a substitute for professional medical advice, diagnosis, or treatment. Always seek the advice of your physician or other qualified health provider with any questions you may have regarding a medical condition.

  1. Pigott, A. (2023). Lymphatic drainage patterns in head and neck lymphoedema. *Wounds International*. https://woundsinternational.com/wp-content/uploads/2023/10/JOL_Pigott_v4.pdf
  2. ClinicalTrials.gov. (2013). Impact of Manual Lymphatic Drainage on Postoperative Edema After Face-lift. https://clinicaltrials.gov/study/NCT01983436
  3. Fukada, E., & Yasuda, I. (1964). Piezoelectric Effects in Collagen. *Japanese Journal of Applied Physics*, 3(2), 117. https://iopscience.iop.org/article/10.1143/JJAP.3.117
  4. Iwasa, K., & Reddi, A. H. (2018). Pulsed Electromagnetic Fields and Tissue Engineering of the Joints. *Tissue engineering. Part B, Reviews*, 24(2), 144–154. https://doi.org/10.1089/ten.teb.2017.0294