Medical Disclaimer: This article is for educational and informational purposes only. It is not intended to diagnose, treat, cure, or prevent any disease. Always consult with a qualified healthcare professional before making any changes to your health regimen.
The Forbidden Discovery: When Life Begins with Light
Scientists have captured something extraordinary. Something that changes everything we thought we knew about the origin of life.
At the precise moment a human egg is fertilized, it releases a burst of electromagnetic energy—a flash of zinc atoms that radiates outward like a cosmic explosion. A luminous spark. An inorganic signature of consciousness entering matter.
Biology calls it egg activation. Consciousness traditions call it ignition. The quantum field calls it resonance.
What you are witnessing is not just chemistry. It is pattern becoming purpose. Frequency becoming form. A new coherence entering the field of existence.
Life begins as vibration. A spark that organizes chaos into intelligence. A reminder that creation is not a linear event but a timeless dance of energy choosing to take shape.
When we look closely enough, even the smallest beginning reveals a cosmic architecture.
You are made of this light.
You are born from this frequency.
You are a living continuation of the universe waking up to itself.
The Northwestern University Discovery: 10 Billion Zinc Atoms Released in Waves
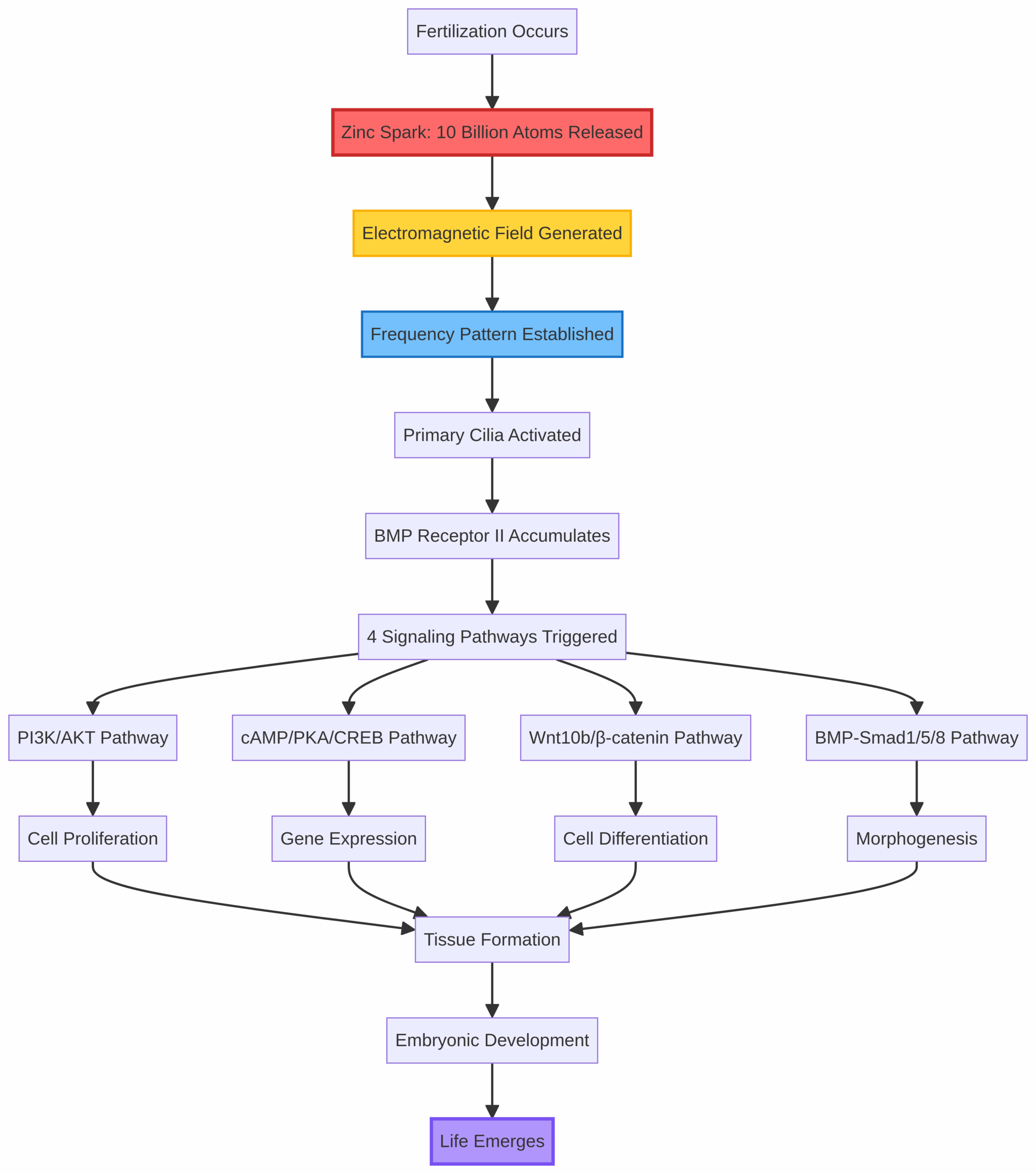
In 2016, researchers at Northwestern University’s Feinberg School of Medicine made international headlines when they documented—for the first time in human history—the zinc spark that occurs at the moment of fertilization.
Led by Dr. Teresa Woodruff (Thomas J. Watkins Memorial Professor in Obstetrics and Gynecology) and Dr. Tom O’Halloran (Charles E. and Emma H. Morrison Professor in Chemistry), the team observed a stunning explosion of zinc fireworks when a human egg was activated by a sperm enzyme.
The Science:
- 10 billion zinc atoms are released from the egg’s 60 billion total zinc stores
- The release occurs in 4-5 coordinated waves called “zinc sparks”
- As zinc is released, it binds to fluorescent probes, creating a visible flash of light
- The size of the spark directly correlates with egg quality and its ability to develop into a viable embryo
“We discovered the zinc spark just five years ago in the mouse, and to see the zinc radiate out in a burst from each human egg was breathtaking,” said Dr. Woodruff. “All of biology starts at the time of fertilization, yet we know next to nothing about the events that occur in the human.”
Source: Duncan et al. 2016, *Scientific Reports* (165 citations)
https://www.nature.com/articles/srep24737
Cymatics: The Science of Frequency Creating Form
To understand the profound significance of the zinc spark, we must first understand cymatics—the study of visible sound and vibration.
In 1680, English scientist Robert Hooke discovered that when he drew a violin bow across a metal plate covered with flour, the vibrations created geometric patterns. Two centuries later, German physicist Ernst Chladni refined this technique, creating what are now known as Chladni patterns—intricate geometric forms that emerge when specific frequencies vibrate through matter.
The Fundamental Principle:
Different frequencies create different patterns. Change the frequency, and the pattern changes instantly. The same sand, the same plate—but an entirely new structure emerges.
This is not metaphor. This is physics.
Frequency organizes matter into form.
Water, sand, salt, and even human cells respond to specific frequencies by self-organizing into coherent patterns. Cymatics demonstrates that vibration is the invisible architect of the visible world.
The Electromagnetic Foundation of Morphogenesis
If frequency creates form in sand and water, could it also create form in living cells?
The answer is yes—and the evidence is overwhelming.
Electromagnetic Fields Guide Embryonic Development
A groundbreaking 2014 study by Rouleau & Dotta published in *Frontiers in Integrative Neuroscience* (65 citations) demonstrated that electromagnetic fields (EMFs) act as “structure-function zeitgebers”—environmental orchestrators of morphogenesis and consciousness.
Key Findings:
1. Cells as EMF Sensors – Biological systems are continuously subjected to modification by electromagnetic stimuli. Even weak interactions between EM energies and biological systems can affect a developing system.
2. Microtubules as Receivers – Microtubules (cylindrical polymers that comprise the cell’s cytoskeleton) are highly polar electrical structures. They produce electromagnetic fields and respond to external magnetic fields by triggering self-organization within mitochondria.
3. Lock and Key System – Cells respond to specific frequencies in a “lock and key” pattern. Luminous bacteria displayed increased photon emission 24 hours before geomagnetic storms, responding only to frequencies of 36-55 GHz adjacent to fundamental water absorption bands.
4. Calcium Channel Activation – If a physiologically-patterned EMF is applied with the exact resonant frequency of Ca²⁺ gated channels, it can activate or stimulate the cell—mimicking natural cellular firing.
Source: Rouleau & Dotta 2014, *Front Integr Neurosci*
https://pmc.ncbi.nlm.nih.gov/articles/PMC4224074/
The Zinc Spark as an Electromagnetic Signature
The zinc spark is not merely a chemical event—it is an electromagnetic signature.
When 10 billion zinc atoms are released in coordinated waves, they create a measurable electromagnetic field. This field is the first coherent signal that marks the transition from gamete to embryo.
The zinc spark is the universe’s way of saying: “A new pattern has begun.”
The Bioelectric Code: How Cells “Hear” Frequency

Dr. Michael Levin’s research at Tufts University has revolutionized our understanding of how electromagnetic fields guide development. His 2021 review in *Cell* (426 citations) established that bioelectric signaling acts as a reprogrammable circuit underlying embryogenesis, regeneration, and even cancer.
The Primary Cilia Connection:
Cells don’t just passively receive electromagnetic signals—they actively “listen” through specialized antennae called primary cilia.
Primary cilia are hair-like projections on the cell surface that:
- Accumulate BMP receptor II at their base
- Activate four major signaling pathways (PI3K/AKT, cAMP/PKA/CREB, Wnt10b/β-catenin, BMP-Smad1/5/8)
- Translate electromagnetic information into genetic expression
When you disrupt the cilia, you eliminate the cell’s ability to respond to PEMF.
This is not speculation—this is documented science.
Source: Levin 2021, *Cell*
https://www.cell.com/cell/fulltext/S0092-8674(21)00223-3
Genesis Energetics: Frequency Therapy for Cellular Regeneration
If electromagnetic fields guide the creation of life at fertilization, can we use specific frequencies to support cellular regeneration and healing?
The answer is yes and the PEMF Healing App contains programs specifically designed to work with your body’s innate genesis codes.
Supporting PEMF Programs:
1. 528Hz Sacred 5-Phase Full Spectrum Energetics – DNA repair, renewal, grounding, balance, transformation, healing, coherence, multidimensional resonance
2. Stem Cell Differentiation: Osteogenesis – Skeleton healing, tissue repair, osteoblasts, 6X CAFL Rife Energetics
3. Cellular Communication – Rejuvenation – Overall cellular health and function
4. Youthing Anti-Aging Reverse Cellular Aging – Cellular regeneration and renewal
5. Simian SV40 Disruption & DNA Support Advanced Energetics – DNA support and cellular integrity
6. 432Hz Bee Hive Sweep – DNA Repair, EMF Shield, Hive Coherence – DNA repair and electromagnetic field harmonization
7. Fenbendazole Enbendazole – Cellular Detox & Immune Energetics – Cellular detoxification and immune support
8. Overall Cellular Wellness – Vitality – Comprehensive cellular health
How to Use PEMF for Genesis Energetics
Frequency Imprinter Protocol:
The Frequency Imprinter allows you to imprint healing frequencies into water, serums, and wearables.
1. Water Imprinting – Place a glass of spring water on the Imprinter while running genesis programs for 30-45 minutes. Drink immediately upon waking to support cellular regeneration.
2. Serum Activation – Imprint your skincare serums or supplements with cellular regeneration frequencies before application.
3. Wearable Energetics – Imprint crystals (clear quartz, selenite, larimar) with genesis frequencies and wear throughout the day.
iTorus i2 Protocol:
The iTorus i2 creates a toroidal electromagnetic field that mimics the body’s natural biofield.
1. Morning Session – 30-45 minutes with 528Hz or cellular regeneration programs
2. Evening Session – 30-45 minutes before bed with DNA repair programs
3. Grounding – Use BreathLab 4:4:4:4 protocol before and after sessions
Vortex6 Mat Protocol:
The Vortex6 Mat provides full-body PEMF therapy.
1. Twice Daily – Morning and evening, 30-45 minute sessions
2. Head Positioning – Align crown chakra with the mat’s center for maximum bioelectric field coherence
3. Sleep Protocol – Use overnight with low-intensity cellular wellness programs
Wired Headphones:
For targeted delivery, you can use wired (not Bluetooth) headphones:
1. Placement – Position over specific areas (thymus, heart, solar plexus)
2. Duration – 20-30 minutes per area
3. Frequency – Use 528Hz or DNA repair programs
4. Warning – NEVER use Bluetooth headphones as they emit their own EMF that interferes with healing frequencies
Holistic Support: Cultural & Sensory Inspirations for Genesis Energetics
Areas of Energetic Focus:
Origin codes, cellular memory, morphogenesis, divine blueprinting
Juices and Beverages:
- Coconut water – Electrolyte-rich, supports bioelectric field
- Spirulina juice – Chlorophyll for cellular oxygenation
- Sacred spring water – Structured water with natural frequency coherence
Foods:
- Sprouted seeds – Living foods with active enzymes
- Chlorella – Heavy metal detox, cellular regeneration
- Pine pollen – Phytoandrogens, stem cell activation
- Microgreens – Concentrated nutrients, high biophoton emission
Emotional Perspectives:
Innocence, awe, renewal, sacred curiosity
Lifestyle Inspirations:
- Sunrise meditation – Align with Earth’s electromagnetic field at dawn
- Barefoot grounding – Direct contact with Earth’s electrons
- New moon rituals – Work with lunar electromagnetic cycles
Colors:
Iridescent pearl, crystal white, primordial gold
Crystals and Gemstones:
- Selenite – High vibration, crown chakra activation
- Clear quartz – Master healer, programmable frequency
- Larimar – Divine feminine, throat chakra, cellular communication
Fabrics and Textures:
Silk, raw linen, light metallic weaves
Nutrients:
- MSM – Sulfur for cellular membrane permeability
- Methylated B-vitamins – DNA methylation, genetic expression
- Silica – Connective tissue, cellular structure
- Colostrum – Growth factors, immune transfer factors
Essential Oils:
- Myrrh – Ancient healing, cellular regeneration
- White lotus – Spiritual activation, crown chakra
- Sandalwood – Grounding, root chakra, DNA activation
Flower Essences:
- Star of Bethlehem – Trauma release, cellular memory healing
- Lotus – Spiritual awakening, divine connection
- Angel’s Trumpet – Transformation, rebirth, letting go
Supporting Programs for Enhanced Genesis Energetics
Amino Acids:
Lysine (Essential) – Collagen, Viral Defense, Tissue Repair Energetics
Threonine (Essential) – Cellular Collagen Repair, Gut Lining, Immune Energetics
Chakra Alignment:
Throat Chakra – 141.27 Hz Vishuddha Meditation – Self-expression, cellular communication
Root Chakra – 256 Hz Meditation – Grounding, root security, foundational stability
Vitamins:
Vitamin C – Ascorbic Acid / Sodium Ascorbate – Tissue, Collagen, Immune Energetics
Zinc Vitamin – Absorption, Deficiency, Healing + Sacral Chakra Energetics
Optional Mantra for Vibrational Alignment
Sanskrit Mantra: So Hum (“I am that”)
Use: Whisper during PEMF session to amplify cellular intelligence and connection with body’s healing intention.
How to Practice:
1. Inhale silently while thinking “So”
2. Exhale silently while thinking “Hum”
3. Allow the mantra to synchronize with your breath
4. Feel the vibration in your chest and throat
5. Recognize: “I am that which created me. I am the spark. I am the frequency. I am the universe remembering itself.”
The Research: Extensive Scientific Evidence
The Zinc Spark: Peer-Reviewed Documentation
The zinc spark phenomenon has been extensively documented in peer-reviewed literature across multiple species. Duncan et al. (2016), published in Nature Scientific Reports with 165 citations, provided the first documentation of zinc sparks in human eggs, demonstrating that this electromagnetic flash occurs in mature human eggs in concert with the rise in intracellular calcium in response to various egg activation methods.
Zhang et al. (2016), with 88 citations, established that the zinc spark is not merely a byproduct of fertilization but a direct biomarker of embryo quality and early development. Their research in Nature Communications demonstrated that larger zinc sparks correlate with better embryo outcomes, providing a quantifiable measure of life potential at the moment of conception.
Garner et al. (2021), in a comprehensive review with 138 citations, confirmed that following sperm fusion to the egg, the quick release of zinc (the zinc spark) induces egg activation in addition to the acrosomal reaction. This research establishes zinc as a critical regulator of the fertilization cascade.
Que et al. (2019), with 53 citations, demonstrated that zinc sparks occur across mammalian species through exocytic events, confirming this is a fundamental mechanism of life activation conserved across evolution—not a human-specific phenomenon.
PEMF and Cellular Regeneration: The Electromagnetic Foundation of Healing
Yin et al. (2018), published in Medical Science Monitor with 28 citations, demonstrated that 50 Hz, 1 mT PEMF promotes stem cell proliferation and osteogenic differentiation. After just two weeks of PEMF exposure, bone-related gene expression increased significantly, with protein expression of OPN, OCN, and RUNX-2 increasing dramatically after three weeks. This research provides direct evidence that electromagnetic fields can guide stem cell fate.
Petecchia et al. (2015), in Nature Scientific Reports with 151 citations, confirmed that exposure to pulsed electromagnetic fields affects proliferation and differentiation of human mesenchymal stem cells, promoting osteogenic differentiation through electromagnetic guidance of cellular behavior.
Ross et al. (2015), with an impressive 224 citations in Stem Cell Research, established that low-frequency electromagnetic fields can promote differentiation of stem cells and are closely involved in differentiation control, affecting gene expression, cell fate, and cell differentiation at the most fundamental level.
Ross et al. (2019), with 98 citations in Bioelectricity, demonstrated that PEMF provides beneficial outcomes for modulating inflammation and promoting tissue regeneration, establishing it as a non-invasive modality for healing.
Ceccarelli et al. (2013), with 121 citations, showed that PEMF promotes bone extracellular matrix deposition and is more efficient in osteoblasts differentiated from bone marrow mesenchymal stem cells, enhancing tissue engineering outcomes.
Urnukhsaikhan et al. (2016), with 48 citations, demonstrated that PEMF suppresses apoptosis, promotes cell survival, and induces neuronal differentiation in human bone marrow-derived mesenchymal stem cells.
Miller et al. (2016), with 50 citations in The Spine Journal, showed that PEMF treatment reduces expression of genes associated with disc degeneration in human intervertebral disc cells, demonstrating therapeutic potential for tissue repair at the genetic level.
Daou et al. (2024) used RNA-Seq to reveal differentially expressed genes in response to PEMF stimulation, showing that PEMF influences DNA damage repair pathways and creates transcriptome-level changes that support regenerative effects.
Yang et al. (2024), with 11 citations in Nature Scientific Reports, demonstrated that pulsed electromagnetic fields accelerate angiogenesis, induce energy metabolism reprogramming, and enhance mitochondrial function—the very powerhouses of cellular life.
The Convergence: From Zinc Spark to Regeneration
These studies collectively demonstrate a profound truth: electromagnetic fields are not merely influencing biology—they are fundamental to life itself. The zinc spark at fertilization is an electromagnetic event. Stem cell differentiation is guided by electromagnetic fields. DNA repair is modulated by electromagnetic frequencies. Tissue regeneration is accelerated by electromagnetic stimulation.
We are witnessing the emergence of a new paradigm in biology: life is electromagnetic. The universe remembers itself through frequency, pattern, and resonance. PEMF therapy is not “alternative medicine”—it is a return to the fundamental language of life.
Best Practices for Maximum Genesis Energetics
1. Consistency – Use PEMF programs daily for at least 30 days to establish new cellular patterns
2. Hydration – Drink structured water (spring water, imprinted water) before and after sessions
3. Grounding – Walk barefoot on Earth for 20 minutes daily to synchronize with Earth’s electromagnetic field (7.83 Hz Schumann resonance)
4. Sunrise Alignment – Perform morning PEMF sessions within 2 hours of sunrise when Earth’s electromagnetic field is most coherent
5. New Moon Activation – Begin new genesis protocols on the new moon for maximum cellular receptivity
6. Nutrient Support – Ensure adequate zinc, MSM, methylated B-vitamins, and silica intake
7. Sacred Space – Create a dedicated space for PEMF sessions with crystals, natural light, and minimal EMF interference
Timeline Expectations
Week 1-2:
Increased energy, improved sleep, subtle shifts in cellular awareness
Week 3-4:
Enhanced mental clarity, emotional release, deeper meditation states
Week 5-8:
Visible improvements in skin quality, tissue regeneration, overall vitality
3+ Months:
Profound shifts in cellular health, bioelectric field coherence, consciousness expansion
Who Is This For?
Genesis energetics is for anyone seeking to:
- Support cellular regeneration and anti-aging
- Enhance DNA repair and genetic expression
- Deepen spiritual connection and consciousness
- Recover from illness or trauma at the cellular level
- Optimize fertility and reproductive health
- Align with their highest potential
The Cosmic Truth
The zinc spark is not just a biological phenomenon. It is a cosmic signature.
When 10 billion zinc atoms explode outward in coordinated waves, they are announcing to the universe: “A new pattern has begun. A new consciousness has entered the field. The universe is remembering itself through this form.”
You are not separate from this process. You ARE this process.
Every cell in your body carries the memory of that first spark. Every mitochondrion hums with the frequency of creation. Every strand of DNA vibrates with the electromagnetic signature of the cosmos.
When you use PEMF therapy, you are not adding something foreign to your body. You are reminding your cells of their origin. You are reactivating the genesis codes that have been dormant. You are tuning your bioelectric field to the frequency of creation itself.
You are made of this light.
You are born from this frequency.
You are a living continuation of the universe waking up to itself.
—
Medical Disclaimer: This article is for educational and informational purposes only and is not intended to diagnose, treat, cure, or prevent any disease. The information provided is not a substitute for professional medical advice. Always consult with a qualified healthcare professional before starting any new health regimen, including PEMF therapy. Individual results may vary.