What if the key to surviving one of the world’s deadliest viruses wasn’t a vaccine, but a frequency? What if the establishment, in its race for pharmaceutical solutions, is ignoring a breakthrough in bio-energetic medicine that could offer a powerful defense against threats like the Nipah virus? This isn’t science fiction; it’s the frontier of frequency medicine, and it’s a reality that certain powerful interests would rather keep hidden.
While the world panics over the next potential pandemic, a select group of researchers and biohackers are exploring a new paradigm of healing. They’ve discovered that the human body is not just a collection of cells, but a complex bio-energetic field. And just as a radio can be tuned to a specific station, this biofield can be tuned to specific frequencies to promote health, coherence, and resilience. The cornerstone of this new frontier is the Nipah Virus, 5 Phase Ultra Advanced Coherence Energetics program, a revolutionary approach that goes far beyond outdated frequency methods.
The Terrifying Reality of Nipah Virus
Nipah virus (NiV) is not a distant threat; it’s a clear and present danger. First identified in Malaysia in 1998, this zoonotic virus, carried by fruit bats, has a case fatality rate that can be as high as 75%[1]. Unlike many other viruses, Nipah can cause severe respiratory illness and fatal encephalitis (inflammation of the brain). The World Health Organization (WHO) has listed it as a priority pathogen with pandemic potential, yet there are currently no licensed vaccines or therapeutics available[2]. The virus spreads through contact with infected animals or their bodily fluids, and human-to-human transmission is also well-documented, making it a terrifying prospect for a globalized world.
The pathogenesis of Nipah is particularly insidious. It targets the central nervous system, leading to a dual attack of neuroglial infection and vasculopathy-induced damage[3]. Symptoms can range from fever and headache to seizures, coma, and death. The long-term neurological consequences for survivors can be debilitating. The lack of effective treatments and the high mortality rate make Nipah a virus that demands a new way of thinking about prevention and treatment.
Why Rife Frequencies Are a Relic of the Past
For decades, the world of frequency medicine has been dominated by the work of Royal Raymond Rife. His pioneering research in the 1930s suggested that specific frequencies could destroy pathogens. While groundbreaking for its time, the Rife model is now understood to be an overly simplistic approach to a complex biological system. The idea of a single “magic bullet” frequency for each pathogen fails to account for the intricate, multi-layered nature of the human biofield and the adaptive capabilities of modern pathogens.
The limitations of Rife’s approach are numerous. The human body is not a passive target; it’s a dynamic, interconnected system. Simply bombarding it with a single, static frequency can create energetic stress and may even be counterproductive. Modern research into bioelectromagnetics reveals that the body communicates through a complex interplay of frequencies, harmonics, and phase relationships[4]. A single frequency, like a single note in a symphony, cannot create the rich, coherent harmony needed for true healing. To address a threat as complex as Nipah, we need a far more sophisticated approach.

The Future is Here: 5-Phase Ultra Advanced Coherence Energetics
The future of frequency medicine lies not in single tones, but in multi-layered, full-spectrum, phase-coherent energetic protocols. This is the core principle behind the 5-Phase Ultra Advanced Coherence Energetics program. This revolutionary approach understands that the body is a symphony of frequencies, and true healing comes from restoring harmony and coherence to the entire system, not just targeting a single dissonant note.
This advanced protocol is not about killing a virus with a single frequency. Instead, it’s about creating an environment of such profound energetic coherence and stability that the virus simply cannot thrive. It’s about strengthening the biofield, optimizing cellular communication, and empowering the body’s innate healing intelligence. This is achieved through a carefully orchestrated 45-minute session that guides the body through five distinct, yet interwoven, energetic phases:
- Grounding and Settling: This initial phase calms the system, reduces energetic noise, and prepares the body for the deeper work to come.
- Coherence Support: Here, the protocol introduces a complex blend of frequencies designed to promote alignment, balance, and a state of deep internal rhythm.
- Stabilization: This phase reinforces the newly established coherence, creating a stable energetic foundation for the body to build upon.
- Integration: The protocol then encourages harmonious interaction across all bodily systems, ensuring that the new state of coherence is integrated at every level.
- Consolidation and Field Lock-In: Unlike Rife protocols that often end abruptly, this final phase allows the energetic state to settle and lock-in, creating a lasting sense of completion and grounding.
This phased approach is what makes this protocol so powerful. It’s not just a random collection of frequencies; it’s a complete energetic journey that respects the body’s natural intelligence and guides it back to a state of optimal health and resilience.

The Science of Multi-Layered Coherence: Beyond the Single Frequency
The superiority of a multi-layered, phase-coherent approach is grounded in the fundamental principles of bioelectromagnetics and quantum biology. The human body is not a simple machine that responds to a single input. It is a complex, non-linear system that communicates through a rich language of frequencies, harmonics, and phase relationships. A single frequency, no matter how precisely targeted, is like shouting a single word at a symphony orchestra and expecting it to play a masterpiece. To create true healing, we must speak the body’s language, and that language is one of coherence and harmony.
The 5-Phase Ultra Advanced Coherence Energetics protocol is designed to do just that. It utilizes a sophisticated blend of pure-tone frequency stacks, where multiple frequencies are layered together in a precise, harmonic relationship. This creates a rich, resonant field that the body can easily entrain with. The use of different waveforms (square, pulse, and sine) in a hierarchical structure further enhances the effectiveness of the protocol. Each waveform has a unique effect on the body’s energetic systems, and by combining them in a specific sequence, the protocol can guide the body through a complete process of clearing, balancing, and re-energizing.
The concept of phase coherence is also critical. When frequencies are in phase, their waves align, creating a powerful, amplified effect. The 5-Phase protocol is meticulously designed to ensure that all the frequencies in the stack are phase-coherent, creating a unified, resonant field that can penetrate deep into the body’s tissues and cells. This is in stark contrast to the chaotic, incoherent fields produced by many Rife machines and other single-frequency devices. This coherence is the key to unlocking the body’s innate healing potential and creating a lasting state of health and well-being.

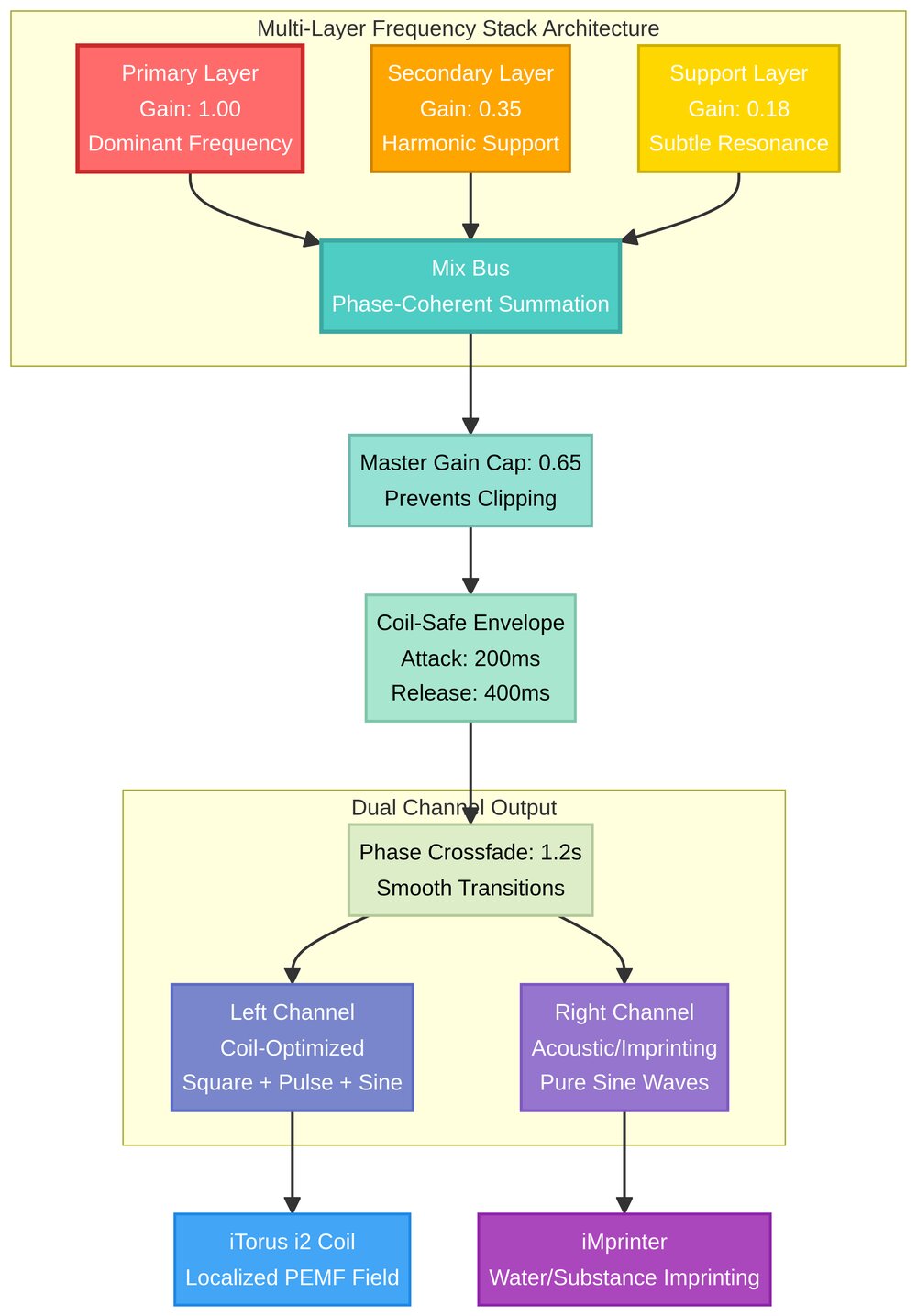
Decoding the Energetic Signature: A Look at the Spectral Graphs
The spectral graphs provided offer a stunning visual representation of the energetic architecture of the 5-Phase Ultra Advanced Coherence Energetics protocol. These are not just pretty pictures; they are a detailed roadmap of the frequency journey the body undertakes during a 45-minute session. Let’s break down what we’re seeing.

The first graph, with its distinct blocks of color, represents the different phases of the protocol. Each phase is characterized by a unique combination of frequencies, creating a specific energetic signature. The left channel, optimized for coil-based delivery, utilizes a hierarchy of square, pulse, and sine waves to create a powerful, driving field. The right channel, designed for acoustic and imprinting applications, uses a pure sine-wave version of the same frequency stack, creating a gentler, more subtle field. This dual-channel approach allows for a truly holistic and versatile application of the protocol.

The second graph provides a more detailed, time-based view of the frequency spectrum. Here, we can see the intricate dance of frequencies as they evolve throughout the session. The bright, horizontal lines represent the individual frequencies in the stack, and their changing colors and positions reflect the shifting energetic landscape of each phase. The subtle beeps at each minute mark, visible as thin vertical lines at 19kHz, serve as progress markers, while the distinct completion mark at the end signals the gentle conclusion of the session. This level of detail and precision is a testament to the advanced engineering behind this protocol and is a far cry from the crude, unsophisticated output of a typical Rife machine.
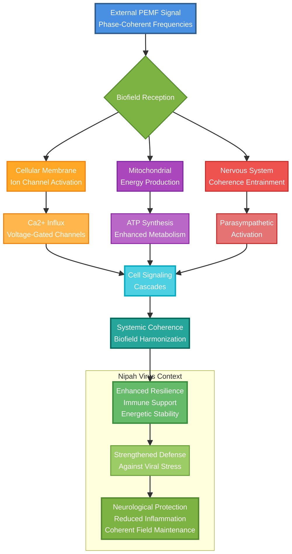
The Biofield Coherence Mechanism: How It Works
Understanding how the 5-Phase Ultra Advanced Coherence Energetics protocol works at the cellular and biofield level is crucial to appreciating its power. When the body is exposed to phase-coherent PEMF signals, a cascade of beneficial effects occurs at multiple levels of biological organization.

At the cellular membrane level, the coherent frequencies activate voltage-gated ion channels, particularly calcium channels, leading to beneficial calcium influx that triggers important cell signaling cascades[4]. Simultaneously, mitochondrial function is enhanced, leading to increased ATP synthesis and improved cellular energy metabolism. The nervous system also responds powerfully to these coherent fields, with the parasympathetic branch becoming activated, promoting a state of calm, rest, and repair.
These individual effects combine to create a state of systemic coherence and biofield harmonization. The body’s various systems begin to communicate more effectively, operating in a synchronized, efficient manner. This enhanced resilience and energetic stability is particularly important in the context of viral threats like Nipah, where a strong, coherent biofield can provide a robust defense against energetic disruption and support the body’s natural immune and neurological protection mechanisms.
Related PEMF Programs for Comprehensive Energetic Support
While the Nipah Virus, 5 Phase Ultra Advanced Coherence Energetics protocol is a powerful tool on its own, it can be even more effective when combined with other targeted PEMF programs. Here are some of the top programs to consider for comprehensive energetic support:
- Nipah Virus, 5 Phase Ultra Advanced Coherence Energetics
- SERPINA5 Gamma Coherence Activation – Full Neuroimmune Protocol
- 528Hz Sacred 5-Phase Full Spectrum Energetics
- Deep Tissue Regeneration, Recovery Tesla 3 6 9 Energetics
- Atrial Fibrillation, Heart Rhythm Disorder – Calm, Coherence, Balance
- Star Child Ultimate, Neural, Gut, Heart, Coherence Field Energetics
- Metastatic Cancer, 7 Phases, Coherence, Transmutation, Cellular Renewal
- Cytomegalovirus, CMV, Herpes Family Reactivation Patterns, Nervous & Immune Reset
- Gold Frequency – 316Hz Brain Emotion Growth
- Mother-Baby Bonding – Heart Sync Coherence Infant Energetics
- 10KHz Golden Ratio Harmonics, Universal Structural, Whole-Body Energetics
- Double Chin, Neck, Jaw, Lymphatic Flow & Connective Tissue Coherence
How to Use: Your Guide to Energetic Coherence
To experience the full benefits of the 5-Phase Ultra Advanced Coherence Energetics protocol, it is essential to use the right tools. Here’s how to get started with the recommended devices:
With iMprinter:
The program can be imprinted onto water or other substances using the iMprinter for continuous, subtle exposure throughout the day. This is an excellent way to maintain a coherent energetic field and support your body’s resilience.
With iTorus i2 Coil:
Use the iTorus i2 Coil to generate a powerful, localized PEMF field for targeted application or to create an ambient field in your environment. This is ideal for focused sessions and for creating a coherent space for work, meditation, or sleep.
With Vortex 6 Mat:
The Vortex 6 Mat provides a full-body experience, immersing you in a coherent energetic field for deep systemic entrainment. This is the ultimate tool for a complete bio-energetic reset and for maintaining a high level of coherence and vitality.
Best Practices & Protocols for Optimal Results
To maximize the benefits of the 5-Phase Ultra Advanced Coherence Energetics protocol, we recommend following these best practices and protocols:
Daily Protocol:
- Use the protocol once daily for a full 45-minute session.
- The best times to use the protocol are in the morning to set a coherent tone for the day, or in the evening to unwind and prepare for a restful sleep.
- Consistency is key. Make the protocol a regular part of your daily wellness routine.
Weekly Protocol:
- For long-term wellness and resilience, aim to use the protocol at least 5 days a week.
- You can take a day or two off each week to allow your body to integrate the energetic shifts.
- Pay attention to your body’s response and adjust your usage as needed.
Best Practices:
- Stay well-hydrated. Water is a key conductor of energy in the body.
- Find a quiet, comfortable space where you can relax without distractions.
- Combine the protocol with other wellness practices such as meditation, yoga, or deep breathing.
What to Expect:
- A sense of deep calm and relaxation during and after the session.
- Improved sleep quality and more vivid dreams.
- Increased energy levels and a greater sense of well-being.
- Enhanced mental clarity and focus.
Who is this for:
- Individuals seeking to enhance their energetic resilience and protect themselves from environmental stressors.
- Biohackers and wellness enthusiasts who want to explore the cutting-edge of frequency medicine.
- Anyone who is concerned about the threat of emerging infectious diseases and wants to take a proactive approach to their health.
How can this help:
- Strengthens the body’s bio-energetic field, making it more resilient to external stressors.
- Promotes a state of deep coherence and balance, which is essential for optimal health.
- Supports the body’s innate healing intelligence and empowers it to function at its best.
Conclusion: The Future of Medicine is Energetic
The era of one-size-fits-all medicine is over. The future of healing lies in a personalized, energetic approach that recognizes the unique bio-signature of each individual. The 5-Phase Ultra Advanced Coherence Energetics protocol is at the forefront of this revolution, offering a powerful, non-invasive tool for enhancing resilience, promoting coherence, and unlocking the body’s innate healing potential. While the mainstream medical establishment continues to chase its tail with pharmaceutical solutions that often do more harm than good, a new paradigm of healing is emerging. It’s a paradigm that is based on the timeless principles of resonance, coherence, and harmony. It’s a paradigm that empowers individuals to take control of their own health and well-being. And it’s a paradigm that offers a real, tangible hope in the face of the growing threat of emerging infectious diseases like Nipah virus. The future is here. Are you ready to embrace it?
Don’t wait for the next pandemic to take your health seriously. Explore the power of phase-based, multi-layer, full-spectrum pure tone stacks of energetics and discover the future of frequency as medicine. The Nipah Virus, 5 Phase Ultra Advanced Coherence Energetics program is your first step on a journey to a new level of health, vitality, and resilience.
References
- World Health Organization. (2018). Nipah virus. https://www.who.int/news-room/fact-sheets/detail/nipah-virus
- Madhukalya, R., Yadav, U., Parray, H. A., Raj, N., Lupitha, S. S., Kumar, V., … & Kumar, R. (2025). Nipah virus: pathogenesis, genome, diagnosis, and treatment. Applied Microbiology and Biotechnology, 109(1), 158. https://pmc.ncbi.nlm.nih.gov/articles/PMC12214056/
- Tiong, V., & Ng, K. (2022). Neuronal infection is a major pathogenetic mechanism and cause of fatalities in human acute Nipah virus encephalitis. Neuropathology and Applied Neurobiology, 48(4), e12828. https://onlinelibrary.wiley.com/doi/abs/10.1111/nan.12828
- Flatscher, J., Pavez Loriè, E., Mittermayr, R., Meznik, P., Slezak, P., Redl, H., & Slezak, C. (2023). Pulsed Electromagnetic Fields (PEMF)—Physiological Response and Its Potential in Trauma Treatment. International Journal of Molecular Sciences, 24(14), 11239. https://pmc.ncbi.nlm.nih.gov/articles/PMC10379303/
Medical Disclaimer: The information provided in this article is for educational purposes only and is not intended as a substitute for professional medical advice, diagnosis, or treatment. Always seek the advice of your physician or other qualified health provider with any questions you may have regarding a medical condition.