What if the nightly struggle for breath, the choking, the gasping, the constant exhaustion, wasn’t just a random biological failure? What if the very foundation of modern sleep medicine was designed to manage a symptom, not to solve the underlying code of respiratory collapse? For decades, the public has been told that Obstructive Sleep Apnea (OSA) is a mechanical problem, a simple plumbing issue of the throat. But a growing body of suppressed research from elite biohacking circles and advanced biophysics labs points to a deeper truth: sleep apnea is a crisis of energetic and neurological regulation.
This isn’t about a faulty airway; it’s about a system that has forgotten its own rhythm, a nervous system thrown into chaos by modern environmental stressors. While the mainstream offers lifelong dependency on noisy machines, a select few have been quietly harnessing the power of precisely-tuned electromagnetic fields to re-educate the body’s respiratory control centers. Now, this breakthrough protocol is available to the public. The Sleep Apnea Pro Support, Advanced Respiratory Night Protocol Energetics is not a treatment; it is an informational key designed to restore the body’s innate blueprint for stable, effortless breathing during sleep.
The Global Epidemic Hiding in Plain Sight
Obstructive Sleep Apnea is a devastating sleep disorder characterized by repeated episodes of upper airway collapse during sleep. These pauses in breathing, known as apneas, can last for seconds to minutes and occur hundreds of times a night. Each event triggers a cascade of physiological stress: oxygen levels plummet (intermittent hypoxia), sleep is shattered by micro-arousals, and the body is flooded with stress hormones.[1] The scale of this crisis is staggering, with estimates suggesting that nearly one billion adults worldwide are affected, a vast number of whom remain undiagnosed and untreated.[2]
The most common symptoms are often dismissed as mere annoyances: loud, chronic snoring, episodes of choking or gasping for air, and excessive daytime sleepiness. However, the long-term consequences are far more sinister. Untreated OSA is a major contributor to a host of chronic diseases, including hypertension, heart disease, stroke, diabetes, and cognitive decline.[3] The constant sleep fragmentation and oxygen deprivation place an immense burden on the cardiovascular and metabolic systems, creating a state of chronic, systemic inflammation and dysfunction.
Common Symptoms of Obstructive Sleep Apnea:
- Loud, persistent snoring
- Observed episodes of stopped breathing during sleep
- Abrupt awakenings accompanied by gasping or choking
- Waking up with a dry mouth or sore throat
- Morning headaches
- Excessive daytime sleepiness (hypersomnia)
- Difficulty concentrating during the day
- Mood changes, such as depression or irritability

Beyond the Machine: An Energetic and Neurological Solution
The conventional approach to OSA, Continuous Positive Airway Pressure (CPAP), treats the condition as a purely mechanical problem. While effective for many, CPAP therapy suffers from notoriously low compliance rates due to discomfort, noise, and claustrophobia.[4] This approach fails to address the root cause: a breakdown in the neuromuscular and autonomic control of the upper airway. The muscles that should hold the airway open lose their tone during sleep, and the nervous system’s regulation of breathing becomes unstable. This is not a mechanical flaw, but a regulatory one.
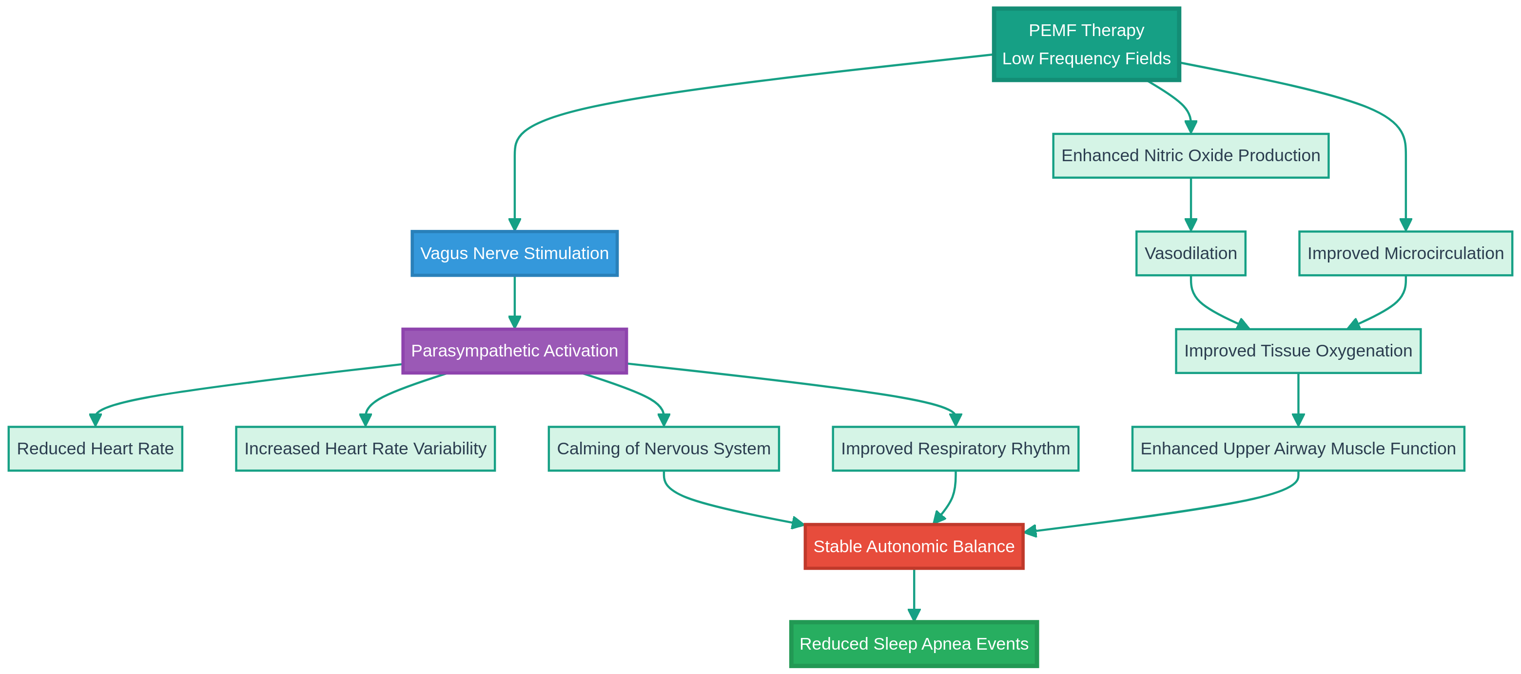
Emerging research reveals that Pulsed Electromagnetic Fields (PEMF) can offer a profound, non-invasive way to interface with the body’s regulatory systems. Unlike a CPAP machine that forces the airway open, PEMF therapy works by providing specific informational signals that help the body restore its own function. Studies have shown that specific low-frequency fields can modulate the autonomic nervous system, promoting a shift towards the calming, restorative parasympathetic state.[5] This is crucial, as an overactive sympathetic (fight-or-flight) nervous system is a key factor in the pathology of OSA.

Furthermore, PEMF has been demonstrated to enhance microcirculation and increase the production of nitric oxide (NO), a vital molecule that acts as a vasodilator, improving blood flow and tissue oxygenation.[6] By improving the health and function of the tissues in the upper airway, PEMF can help restore the neuromuscular tone necessary to prevent collapse during sleep. This is a fundamental shift from forcing a mechanical solution to providing the energetic and informational blueprint for the body to heal and regulate itself.
The Advanced Respiratory Night Protocol: A Five-Phase Journey to Stable Sleep
The Sleep Apnea Pro Support protocol is not a simple, static frequency loop. It is a sophisticated, 45-minute energetic journey designed to guide the nervous system through the precise stages required for stable, restorative sleep and breathing. This phase-based architecture is engineered to prevent the neural adaptation that renders simpler frequency programs ineffective over time.
- Phase 1: Autonomic Descent (0-8 min): This initial phase uses calming frequencies to encourage a downshift in the autonomic nervous system, moving from a state of stress to one of parasympathetic dominance. This is essential for preparing the body for deep, restorative sleep.
- Phase 2: Airway Neuromuscular Priming (8-18 min): Structured burst modulations are introduced to gently stimulate and support the tone of the upper airway and diaphragm muscles. The intensity is then carefully tapered to prevent overstimulation and sleep fragmentation.
- Phase 3: Respiratory Rhythm Synchronization (18-30 min): This phase focuses on stabilizing the brainstem’s respiratory pacing centers, promoting a smooth, coherent, and stable breathing rhythm. This is where the body re-learns its natural pattern of effortless breathing.
- Phase 4: Delta Field Consolidation (30-40 min): As the body enters deeper stages of sleep, the protocol shifts to frequencies that encourage the production of delta brainwaves, which are characteristic of the most physically restorative phase of sleep.[7]
- Phase 5: REM Stability Lock (40-45 min): The final phase provides a gentle, stabilizing field to maintain airway support during the transition into and during REM sleep, a stage where the muscles are naturally more relaxed and vulnerable to collapse.

Related PEMF Programs for Comprehensive Support
To create a holistic approach to restoring sleep and respiratory health, the Sleep Apnea Pro Support protocol can be complemented with other specialized energetic programs. The following programs from the PEMF app library are designed to address related systems, including the nervous system, circulatory health, and deep sleep induction.
- • 584 Hz Nogier, Nerve, Digestion, Respiration, Urinary System, Hearing Energetics
- • 10Hz Alpha Vagus Nerve
- • T2 Heart Circulatory System Advanced Energetics
- • 2.78Hz Delta Deep Sleep
- • 3.4Hz Delta Deep Sleep
- • 4.9Hz Theta DeepSleep
- • Sleep Bruxism Teeth Grinding
- • Infant Sleep Harmonizer
- • Immune System Boost Advanced
- • Immune System Recover
- • Sleep Music Detox Negative Emotions Calm Nature Healing Instant Relief
Best Practices and What to Expect
This protocol is designed for individuals seeking a non-invasive, energetic approach to support respiratory regulation during sleep. It is particularly suited for those exploring adjunct support alongside conventional medical care and for users who are sensitive to more aggressive forms of stimulation.
How do I know it is working? The effects are often subtle at first. Rather than a forceful stimulation, users typically report a calm, progressive descent into a state of respiratory stability. With consistent use, you may notice a greater sense of internal organization, deeper and more restorative sleep, a reduction in the intensity or frequency of snoring, and an overall improvement in daytime energy and mental clarity. The goal is a gradual re-patterning of the nervous system, so consistency is more important than intensity.
How to Use:
With the iTorus i2 Coil:
The iTorus i2 Coil is the ideal delivery system for this protocol, generating a powerful, localized PEMF field. Place the coil on the upper torso or chest area. Begin at a low, comfortable intensity and run the full 45-minute session once daily, preferably in the evening before or during the early phases of sleep. The coherent field will work to entrain the local neuromuscular and autonomic systems. You can find the recommended device here: C60 Shungite 5G EMF Shield iTorus i2 Pocket PEMF.
With Frequency Imprinters:
To receive a continuous, subtle exposure to the protocol’s informational field throughout the day and night, you can imprint the frequencies onto water. Using a frequency imprinter, play the entire 45-minute program into a glass or bottle of high-quality water. Sip this water throughout the evening and keep it by your bedside. This method provides a gentle, systemic resonance that supports the body’s regulatory systems 24/7.
With the Vortex 6 Mat:
For a full-body immersion experience, the Vortex 6 Mat provides a coherent energetic field for deep systemic entrainment. This is an excellent option for whole-body relaxation and autonomic balancing before sleep. Find it here: Vortex 6 Mat.
Use With Haptic Products (No Headphones Required)
This protocol is fully compatible with haptic feedback devices, allowing respiratory modulation patterns to be translated into tactile vibration through the chest and torso.
Recommended compatible products include: Use Code EPEMF10 for special discounts
Use at subtle intensity. Gentle vibration is often more effective than strong stimulation during sleep protocols.
Conclusion
Sleep apnea is more than a mechanical obstruction; it is a deep-seated dysregulation of the body’s most fundamental rhythm. While the world has been focused on mechanical props and lifelong dependencies, the true solution may lie in restoring the body’s own innate intelligence. By leveraging the power of precisely structured electromagnetic fields, we can provide the nervous system with the information it needs to remember how to breathe correctly and deeply throughout the night. The Sleep Apnea Pro Support protocol represents a paradigm shift—a move away from forcing a solution and toward empowering the body to heal itself from the inside out.
References
- Patil, S. P., Schneider, H., Schwartz, A. R., & Smith, P. L. (2007). Adult obstructive sleep apnea: pathophysiology and diagnosis. Chest, 132(1), 325-337. https://journal.chestnet.org/article/S0012-3692(15)35720-2/fulltext
- Iannella, G., et al. (2025). The Global Burden of Obstructive Sleep Apnea. Diagnostics (Basel), 15(9), 1088. https://pmc.ncbi.nlm.nih.gov/articles/PMC12071658/
- National Heart, Lung, and Blood Institute. (2025). Sleep Apnea – Causes and Risk Factors. https://www.nhlbi.nih.gov/health/sleep-apnea/causes
- Abbasi, A., Gupta, S. S., Sabharwal, N., & Kumar, R. (2021). A comprehensive review of obstructive sleep apnea. Sleep Science and Practice, 5(1), 1-12. https://pmc.ncbi.nlm.nih.gov/articles/PMC8340897/
- Stein, C., et al. (2011). Transcutaneous electrical nerve stimulation at different frequencies on the autonomic nervous system. Autonomic Neuroscience, 165(2), 157-162. https://www.autonomicneuroscience.com/article/S1566-0702(11)00365-1/fulltext
- Elrashid, N. A. A., et al. (2024). A Double-Blinded Randomized Controlled Trial: Can Pulsed Electromagnetic Field Therapy Be a Novel Method for Treating Chronic Rhinosinusitis?. Medicina (Kaunas), 60(11), 1868. https://pmc.ncbi.nlm.nih.gov/articles/PMC11596204/
- Gerritsen, R. J. S., & Band, G. P. H. (2018). Breath of Life: The Respiratory Vagal Stimulation Model of Contemplative Activity. Frontiers in Human Neuroscience, 12, 397. https://pmc.ncbi.nlm.nih.gov/articles/PMC6189422/
Medical Disclaimer: The information provided in this article is for educational purposes only and is not intended as a substitute for professional medical advice, diagnosis, or treatment. Always seek the advice of your physician or other qualified health provider with any questions you may have regarding a medical condition.