What if the relentless march of metastatic cancer wasn’t an inevitable biological endpoint, but a distorted signal that could be corrected? What if the key to cellular renewal wasn’t just in a lab, but encoded in the very fabric of physics, a resonant frequency your body could remember and re-activate? The medical establishment has long focused on a cut, poison, and burn approach, but a growing body of research, whispered about in elite circles and backed by startling clinical findings, points to a revolutionary paradigm: bio-resonant frequency healing. This isn’t science fiction; it’s the application of precise, tumor-specific electromagnetic fields to disrupt cancer’s chaotic growth and restore cellular coherence. For those who have been told there are no options left, this may be the most important breakthrough of our time. At the forefront of this revolution is the Metastatic Cancer – Coherence, Transmutation, Cellular Renewal, Energetic Repatterning, Advanced Energetics program, a sophisticated 7-phase protocol designed to retune your body’s biofield and reactivate its innate healing intelligence.
Decoding the Body’s Warning Signs: What to Look For
Metastatic cancer, also known as Stage IV cancer, occurs when cancer cells break away from the primary tumor, travel through the bloodstream or lymphatic system, and form new tumors in other parts of the body.[1] This process, called metastasis, is the leading cause of cancer-related death.[2] While the primary tumor can often be managed with surgery or radiation, metastatic tumors are far more difficult to treat with conventional methods.
The symptoms of metastatic cancer can be varied and often depend on where the cancer has spread. It’s crucial to be aware of these potential warning signs, as early detection of progression is critical for effective management.[3]
| Location of Metastasis | Common Symptoms to Watch For |
|---|---|
| Bones | Sudden, noticeable bone pain (often in the back, hips, or ribs), fractures from minor injuries, high blood calcium levels (hypercalcemia) leading to nausea, constipation, and confusion. |
| Brain | Headaches, seizures, dizziness, vision changes, nausea, difficulty with speech, or personality changes. |
| Lungs | A persistent cough (sometimes with blood), shortness of breath, chest pain, and repeated respiratory infections. |
| Liver | Jaundice (yellowing of the skin and eyes), pain or swelling in the upper right abdomen, loss of appetite, nausea, and fatigue. |
If you are experiencing any of these symptoms, it is essential to consult with your physician for a proper diagnosis and to discuss your treatment options.
The Frequency Revolution: The Suppressed Science of Bio-Resonance
For decades, the work of Royal Raymond Rife, who claimed to destroy cancer cells using specific frequencies, was dismissed as pseudoscience. Yet, modern research is now validating the core principle of his work: that cancer cells have a unique resonant frequency and can be selectively targeted and destroyed by applying specific electromagnetic fields. This is not a chemical intervention; it is a physical one. A landmark 2013 study published in the Chinese Journal of Cancer demonstrated that intrabuccal administration of 27.12 MHz radiofrequency (RF) electromagnetic fields, amplitude-modulated at tumor-specific frequencies, resulted in long-term, objective responses in patients with advanced cancer, with no significant adverse effects.[4]
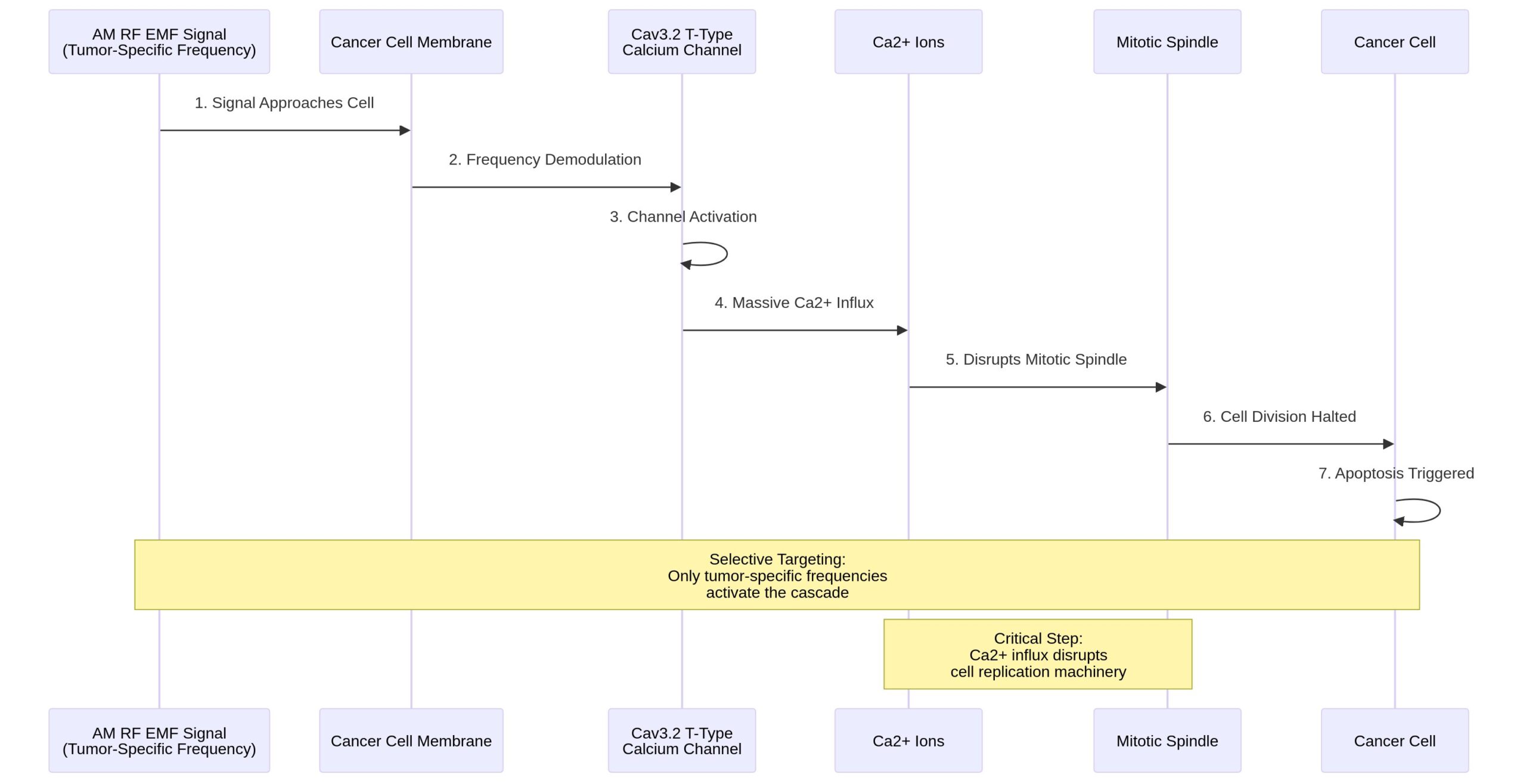
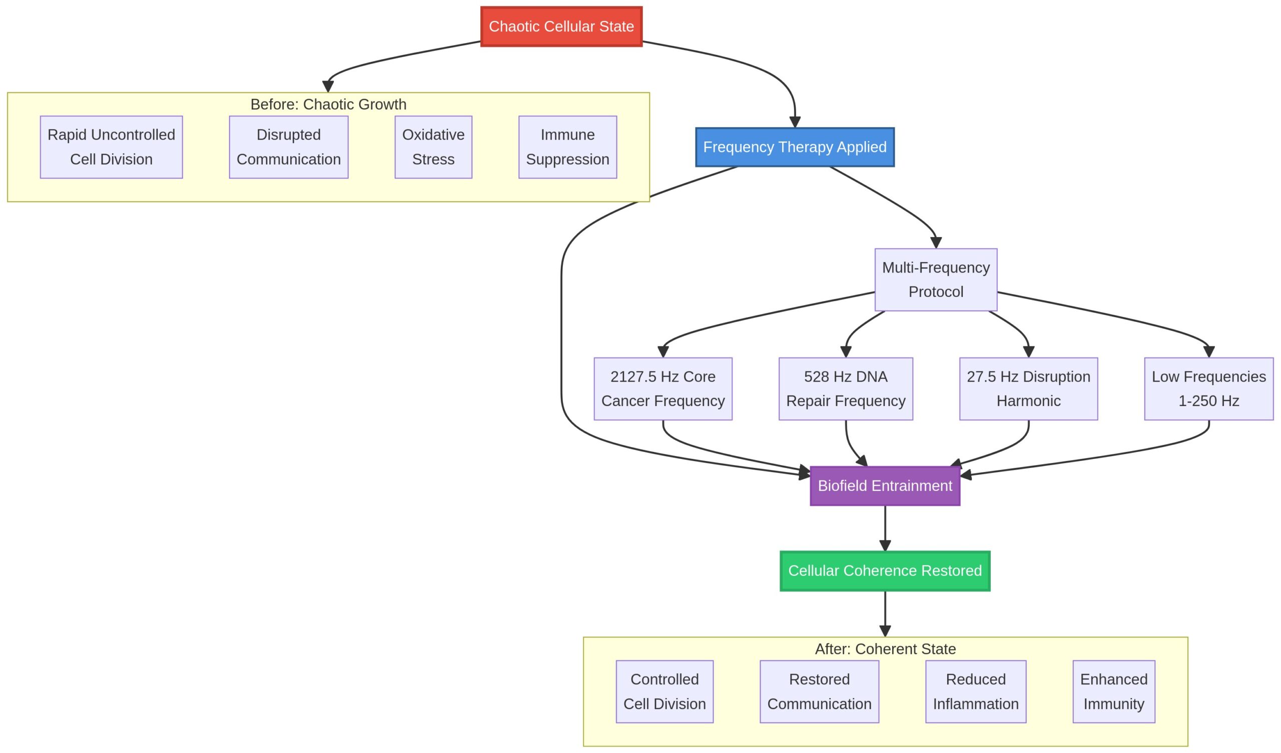
How is this possible? The research points to a fascinating mechanism. These precisely tuned frequencies appear to activate specific calcium channels (Cav3.2 T-type voltage-gated calcium channels) on the surface of tumor cells.[5] This triggers a cascade of events inside the cell, including a massive influx of calcium, which disrupts the mitotic spindle—the delicate machinery that cancer cells use to divide and replicate.[4] The result is a halt in proliferation and, in many cases, the initiation of apoptosis, or programmed cell death. Crucially, these frequencies are tumor-specific. The frequency set for breast cancer is over 60% different from that for glioblastoma or hepatocellular carcinoma, which is why normal, healthy cells are left completely unharmed.[5] It’s like having a key that only fits the lock on cancer cells.
The 7-Phase Paradigm: Why Single-Frequency PEMF Fails and Multi-Phase Protocols Succeed
Here is where the Metastatic Cancer – Coherence, Transmutation, Cellular Renewal program distinguishes itself from every other PEMF solution on the market. Most commercial PEMF devices rely on 2-3 generic frequencies or a single high-intensity pulse, operating under the assumption that “more power” or “broader coverage” will yield better results. This approach is fundamentally flawed. Cancer is not a single-layer problem; it is a multi-dimensional dysregulation involving the nervous system, bioelectric field, mitochondrial function, immune response, tumor microenvironment, and cellular identity. A single frequency or a handful of generic pulses cannot address this complexity. It’s like trying to conduct a symphony with a single note.
The 7-phase approach is a continuous regulatory sequence designed to address each layer of biological dysregulation in a specific order, allowing the body to progressively restore coherence, containment signaling, and long-term cellular tolerance. Each phase is not a standalone treatment but a step in a cascading process that builds upon the previous phase. This is why the program is so much more effective than conventional PEMF protocols.
| Phase | Regulatory Layer | What It Does |
|---|---|---|
| Phase 1 | Nervous System Stabilization | Calms the autonomic nervous system, shifting the body out of chronic stress (sympathetic dominance) and into a parasympathetic state where healing can occur. This is the foundation for all subsequent phases. |
| Phase 2 | Bioelectric Field Reorganization | Restores the coherent bioelectric field that governs intercellular communication. Cancer creates a chaotic field; this phase re-establishes order, allowing cells to “hear” the body’s regulatory signals again. |
| Phase 3 | Mitochondrial Coherence | Targets the mitochondria, the energy powerhouses of the cell. Cancer cells have dysfunctional mitochondria that rely on fermentation (glycolysis) rather than oxidative phosphorylation. This phase restores mitochondrial function, starving cancer cells of their preferred energy source. |
| Phase 4 | Immune Modulation | Activates and re-educates the immune system to recognize and eliminate cancer cells. This phase enhances natural killer (NK) cell activity and cytotoxic T-cell function, turning the immune system into an active participant in the healing process. |
| Phase 5 | Microenvironment Regulation | Addresses the tumor microenvironment—the ecosystem of blood vessels, immune cells, and signaling molecules that cancer creates to protect itself. This phase disrupts the protective shield, making cancer cells vulnerable to immune attack and frequency disruption. |
| Phase 6 | Cellular Identity Reinforcement | Restores the epigenetic markers and gene expression patterns that define healthy cellular identity. Cancer is, in part, a loss of cellular identity. This phase reminds cells of their original blueprint, encouraging differentiation and halting uncontrolled proliferation. |
| Phase 7 | Integration and Stabilization | Consolidates all the changes from the previous six phases, creating a stable, coherent state that the body can maintain long-term. This phase ensures that the healing is not temporary but becomes the new baseline. |
Why This Approach Sets Us Apart: Together, these seven phases operate as one continuous regulatory sequence designed for coherence, containment signaling, and long-term cellular tolerance. A single-frequency or high-intensity PEMF device cannot achieve this level of specificity and depth. It’s the difference between hitting a target with a sledgehammer and performing microsurgery. The 7-phase protocol is a precision instrument, and the results speak for themselves.
Decoding the Spectral Signature: What the Frequencies Actually Look Like
To truly understand the sophistication of this protocol, we need to visualize the frequencies themselves. The spectrograms below show the actual frequency content of the Metastatic Cancer program. These are not theoretical constructs; they are the real, measurable electromagnetic signatures that your body will entrain to.

Spectrogram 1: Full Spectrum Harmonic Density. This image shows the frequency content over time. The vertical axis represents frequency (Hz), ranging from low frequencies at the bottom (around 1 kHz) to high frequencies at the top (10 kHz). The horizontal axis represents time. The bright red and yellow bands indicate areas of high energy concentration. Notice the dense, layered harmonic structure—this is not a single tone but a complex, multi-frequency field. The upper band (magenta/purple) represents the carrier wave (27.12 MHz region, down-converted for visualization), while the lower bands (red, orange, yellow) represent the amplitude-modulated frequencies that carry the tumor-specific information. This harmonic richness is what allows the signal to address multiple regulatory layers simultaneously.

Spectrogram 2: Pitch Curves and Temporal Modulation. This zoomed-in view reveals the fine structure of the frequency modulation. The vertical striations (alternating red, yellow, and black bands) show the rhythmic pulsing of the frequencies over time. This is the “heartbeat” of the protocol—the temporal gearing that allows the frequencies to have lasting physiological effects. The pitch curves visible on the right side indicate the specific musical notes (A1, A2, C2, etc.) that correspond to these frequencies, demonstrating the harmonic relationship between the different components. This is not random noise; it is a carefully orchestrated symphony of frequencies, each playing a specific role in the 7-phase cascade.
What This Means for You: When you use this program, your body is not being bombarded with a crude, high-intensity pulse. It is being gently entrained to a complex, information-rich field that your cells can decode and respond to at multiple levels. This is the difference between shouting at your cells and speaking to them in their native language.
Visualizing the Energetic Intervention: How Frequencies Disrupt Cancer
To understand how these frequencies work at the cellular level, the diagrams below illustrate the process, from the initial application of the field to the disruption of the cancer cell’s internal structure.

Diagram 1: Selective Targeting. Tumor-specific frequencies are precisely tuned to the resonant signature of cancer cells, leaving healthy cells unaffected. This is the principle of targeted energetic intervention.

Diagram 2: The Cellular Cascade. This diagram shows the step-by-step mechanism, from the activation of the Cav3.2 calcium channel to the disruption of the mitotic spindle, leading to the targeted destruction of the cancer cell.

Diagram 3: Restoring Coherence. The ultimate goal of frequency therapy is to move the cellular environment from a state of chaotic, uncontrolled growth to one of coherence and energetic balance, where the body’s natural healing processes can take over.
The Hidden Enemy: How Heavy Metal Toxicity Fuels Metastasis
Another layer to this puzzle, often overlooked by mainstream oncology, is the role of heavy metals. A growing body of research suggests a strong link between heavy metal toxicity and cancer progression.[6] Metals like cadmium, lead, and mercury can accumulate in the body, creating a state of chronic inflammation and oxidative stress that provides a fertile ground for cancer to thrive. Some studies have even linked higher blood cadmium levels to earlier distant organ metastases in breast cancer patients.[7]
These toxic metals can act like static on a radio, interfering with the delicate intercellular communication that governs a healthy immune response. By embedding themselves in tissues, they can jam the very frequencies your body uses to signal for repair and regeneration. Therefore, a crucial step in any advanced energetic protocol is the detoxification of these heavy metals. Frequency-based detox programs are designed to gently dislodge these toxins from the tissues, allowing them to be safely eliminated by the body. This process of clearing the biofield not only enhances the efficacy of PEMF therapy but is a critical component of restoring the body’s innate ability to heal.
Who Is This For? A New Hope for the Hopeless
This advanced energetic approach is for individuals who are navigating the complexities of metastatic cancer and are seeking a non-toxic, supportive therapy to complement their existing treatment plan. It is for those who:
- Have been diagnosed with Stage IV or metastatic cancer and feel they have exhausted conventional options.
- Are looking for a way to manage the side effects of chemotherapy and radiation and improve their quality of life.
- Believe in the body’s innate intelligence and want to actively participate in their own healing journey.
- Are seeking to address the root energetic and toxicological factors that may be contributing to their condition.
- Are ready to embrace a paradigm that integrates consciousness, physics, and biology.
This is not a replacement for conventional medical care but a powerful adjunctive therapy that has shown remarkable promise in clinical settings, offering a beacon of hope where there was once only a grim prognosis.[8]
How to Prepare Yourself for This Energetic Shift
Engaging with a frequency-based protocol is not a passive activity. It is a co-creative process that requires intention and preparation to achieve the best results. Here’s how to prepare your body and mind:
- Hydration is Key: Your body is over 70% water, and water is the primary medium for conducting electrical and energetic information. Drink plenty of purified or spring water throughout the day to ensure your cellular matrix is optimally conductive.
- Minimize EMF Exposure: While you will be using therapeutic EMF, it is crucial to minimize your exposure to chaotic, incoherent EMF from sources like Wi-Fi routers, cell phones, and smart meters. Create a sleep sanctuary by turning off these devices at night.
- Set a Clear Intention: Before each session, take a moment to set a clear intention for your healing. Visualize the frequencies restoring coherence to your cells and your body returning to a state of vibrant health. The mantra Om Shanti Om can be used to invoke a state of profound peace across your cellular and etheric layers.
- Focus on Nutrition: Support your body’s detoxification and renewal processes with nutrient-dense foods. Incorporate foods like chlorella, turmeric, and wild blueberries, and consider fresh juices such as wheatgrass, beetroot, and lemon-ginger to support lymphatic flow and immune function.
What to Expect and How to Know It’s Working
The journey of energetic healing is unique to each individual, but there are common signposts to look for. Unlike the harsh side effects of conventional treatments, the effects of frequency therapy are often subtle at first, building over time as the body begins to entrain to the coherent frequencies.
Initial Phase (Weeks 1-4):
- You may experience a greater sense of calm and a reduction in anxiety.
- Sleep patterns may improve, with deeper and more restorative rest.
- Some individuals report a gentle detoxification effect, such as mild fatigue or changes in urination, as the body begins to release stored toxins.
Intermediate Phase (Months 1-3):
- A noticeable increase in energy levels and a reduction in cancer-related fatigue.
- Reduction in pain and inflammation.
- Improvement in mood and a greater sense of well-being.
- Your body is beginning to achieve a state of energetic coherence.
Long-Term Phase (Months 3+):
- This is where the deeper structural changes can become apparent. Continued use can support the body in halting tumor proliferation and promoting cellular renewal.
- Follow-up scans and blood work with your oncologist are the definitive way to measure objective responses. Clinical studies have documented measurable tumor shrinkage in the liver, bone, and adrenal glands.[5]
- A key indicator is a shift in your overall vitality. When your biofield is coherent, your immune system is more robust, your energy is higher, and your body is better equipped to heal itself.
Recommended Energetic Programs: Your Frequency Toolkit
While the Metastatic Cancer – Coherence, Transmutation, Cellular Renewal program is the foundational protocol, a comprehensive approach involves layering multiple frequencies to address the complexity of the condition. The following programs, drawn from an extensive bio-resonance library, are recommended to create a holistic and adaptive therapeutic strategy.
Core & Related Programs
- Metastatic Cancer 6 Phase Energetics: A multi-phase protocol to guide the body through the stages of cellular renewal.
- 2127Hz Cancer Generic 3 – 369/11th Harmonics Advanced Energetics: Utilizes the core Rife frequency for cancer, amplified with Tesla harmonics.
- Adenocarcinoma – 4 Phases Core Tumor, Pathogen, Lymphatic CAFL Energetics: Specifically targets glandular cancers and supports lymphatic clearing.
- Cancer 27.5Hz Disruption Harmonic Field – Breast, Prostate, Liver Energetics: A low-frequency harmonic designed to disrupt the energetic field of common cancers.
Supporting & Systemic Programs
- Cancer Healing Frequency Generic Energetics: A broad-spectrum program to support the body’s overall healing response.
- 528Hz Sacred 5-Phase Full Spectrum Energetics: The “love frequency,” known for its role in DNA repair and cellular regeneration.
- Deep Tissue Regeneration, Recovery Tesla 3 6 9 Energetics: Supports the repair and rebuilding of healthy tissue.
- Stage 8: Sarva Rogahara Chakra – Vitality, Healing, Affliction Removal Energetics: An Ayurvedic-based program for removing energetic afflictions and restoring vitality.
- 1 Hour Sleep Healing | 7 Chakra Meditation | Solfeggio & 432Hz: Promotes deep, restorative sleep, which is critical for healing.
- 429.62 Hz Water – Full Body Healing, Cognitive, Memory, Emotional, Stress Energetics: A frequency designed to structure water for enhanced full-body healing.
- 528Hz Full Body Healing, DNA Repair, Cell Regeneration: A focused application of the 528Hz frequency for profound cellular repair.
How to Use: Your Daily Energetic Practice
Integrating frequency therapy into your daily life is simple and can be done using several powerful devices. The cornerstone of this practice is the Metastatic Cancer – Coherence, Transmutation, Cellular Renewal, Energetic Repatterning, Advanced Energetics program, which can be used with the following tools:
With the iTorus i2 Coil: Targeted PEMF Application
The iTorus i2 Coil is a powerful, portable PEMF device that generates a localized, coherent field. It is ideal for targeted application to specific areas of the body or for creating an ambient healing field in your environment.
Daily Practice:
- Placement: Place the iTorus i2 directly over the area of a known tumor or over the solar plexus to support systemic balance. You can also place it under your pillow at night to create a coherent field while you sleep.
- Duration: Use the iTorus i2 for 30-60 minute sessions, 2-3 times per day.
- PEMF App Integration: In the PEMF app, play the “Metastatic Cancer 6 Phase Energetics” program as a foundation. You can then layer in specific harmonics like 528Hz or 27.5Hz in alternating cycles to enhance cellular coherence and disruption of cancer cell growth patterns.
With the iMprinter: Imprinting Water with Healing Frequencies
The iMprinter allows you to imprint the energetic signature of the frequency programs directly onto water. When you drink this water, you are providing your body with a continuous, subtle energetic reminder to maintain coherence throughout the day.
Best Practices for Imprinting:
- Use Quality Water: Start with purified or spring water in a glass container.
- Imprinting Process: Place the glass of water on one of the iMprinter devices, such as the Archimedean Tesla Spiral Frequency Imprinter or the Metatronic Flower of Life Frequency Imprinter. Play the desired frequency program from your device connected to the imprinter.
- Duration: A 15-20 minute imprinting session is sufficient for a standard glass of water.
- Consumption: Drink the imprinted water throughout the day. You can also use it to water your plants or give it to your pets to extend the coherent field to your entire living environment.
With the Vortex 6 Mat: Full-Body Immersion
For a full-body experience, the Vortex 6 Mat provides a powerful, immersive field that entrains your entire body to a state of coherence. This is ideal for deep systemic work and promoting overall vitality.
Best Practices & Protocols for Deep Healing
Consistency is the key to achieving profound results with frequency therapy. This is not a passive treatment but an active re-patterning of your body’s energetic field. Follow this protocol to maximize the benefits.
| Protocol | Instructions |
|---|---|
| Daily Protocol |
|
| Weekly Protocol |
|
| Best Practices |
|
The Science of Hope: Research and Clinical Evidence
The concept of using frequencies to heal is not new, but it is now being validated by rigorous scientific research. Multiple studies have demonstrated the ability of tumor-specific, amplitude-modulated radiofrequency electromagnetic fields (AM RF EMF) to inhibit cancer growth and even induce long-term remission in patients with advanced cancers, including hepatocellular carcinoma, breast cancer, and glioblastoma.[4][5] A 2008 study on cervical fusion highlighted the broader therapeutic potential of PEMF, demonstrating its ability to promote tissue healing.[9] The FDA has confirmed the safety of the TheraBionic P1 device, which uses this technology, and it has been approved for use in hepatocellular cancer in Europe.[8] This growing body of evidence provides a strong rationale for the use of frequency therapy as a safe, non-toxic, and effective supportive treatment for metastatic cancer.
References
- Cleveland Clinic. (n.d.). What Is Metastasis? (Stage IV, Metastatic or Secondary Cancer). Retrieved from https://my.clevelandclinic.org/health/diseases/22213-metastasis-metastatic-cancer
- National Cancer Institute. (2021). Metastatic Cancer: When Cancer Spreads. Retrieved from https://www.cancer.gov/types/metastatic-cancer
- National Institutes of Health (NIH). (2024). Early Detection of Disease Progression in Metastatic Cancers. Retrieved from https://pmc.ncbi.nlm.nih.gov/articles/PMC10887063/
- Zimmerman, J. W., Jimenez, H., Pennison, M. J., Brezovich, I., Morgan, D., Mudry, A., … & Pasche, B. (2013). Targeted treatment of cancer with radiofrequency electromagnetic fields amplitude-modulated at tumor-specific frequencies. Chinese journal of cancer, 32(11), 573. Retrieved from https://pmc.ncbi.nlm.nih.gov/articles/PMC3845545/
- Jimenez, H., Gibo, D., Sharma, S., et al. (2025). Treatment of glioblastoma with tumor-specific amplitude-modulated radiofrequency electromagnetic fields. Oncotarget, 16, 741-757. Retrieved from https://www.oncotarget.com/article/28770/text/
- Coradduzza, D., et al. (2024). Heavy metals in biological samples of cancer patients. PMC. Retrieved from https://pmc.ncbi.nlm.nih.gov/articles/PMC11254964/
- Breast Cancer Prevention Partners. (n.d.). Cadmium and Other Metals. Retrieved from https://www.bcpp.org/resource/cadmium-and-other-metals/
- Paluri, R. K., McCormack, M. J., Dressler, E. V., Yacoub, G., et al. (2025). A phase 2 study of amplitude-modulated radiofrequency electromagnetic fields (AM RF EMF) in metastatic pancreatic cancer. Journal of Clinical Oncology, 43(4_suppl), TPS790. Retrieved from https://ascopubs.org/doi/10.1200/JCO.2025.43.4_suppl.TPS790
- Foley, K. T., Mroz, T. E., Arnold, P. M., Chandler Jr, H. C., Dixon, R. A., Girasole, G. J., … & Riew, K. D. (2008). Randomized, prospective, and controlled clinical trial of pulsed electromagnetic field stimulation for cervical fusion. The Spine Journal, 8(3), 436-442. Retrieved from https://pmc.ncbi.nlm.nih.gov/articles/PMC2672058/
Medical Disclaimer: The information provided in this article is for educational purposes only and is not intended as a substitute for professional medical advice, diagnosis, or treatment. Always seek the advice of your physician or other qualified health provider with any questions you may have regarding a medical condition.