
32X CAFL Architecture That Detoxifies Chemtrail Metals and Mycoplasma, Why Your Body Stops Responding to Rife Frequencies
There is a quiet failure mode built into most traditional frequency-based wellness systems, and almost no one discusses it openly. Users report strong initial results when addressing environmental toxicity or chronic fatigue. Then, gradually, the effects flatten. They add more frequencies, extend sessions, and try new programs. The results stay flat. The near-universal assumption is that the user is doing something wrong. In reality, the biology is doing exactly what biology was designed to do: it learned to ignore you.
This phenomenon, called cellular adaptation, is one of the most documented and least discussed obstacles in electromagnetic medicine. It is not a failure of the device; it is a success of the cell’s habituation mechanisms. When faced with a static, repetitive signal—like those used in traditional Rife machines—the body’s receptors eventually downregulate. This is why we are reaching the end of the Rife era, and why those seeking deep cellular clearance require a completely different approach.
In this article, you will learn exactly why single-frequency therapies plateau, how environmental heavy metals (like barium and aluminum) synergize with opportunistic Mycoplasma infections to suppress your immune system, and how a 32-layer electroherbalism architecture bypasses cellular adaptation entirely. The Chemtrail Detox or Mycoplasma Electroherbalism 32 X CAFL Advanced Energetics program was built precisely to solve this problem, and you will receive a 30-day protocol you can begin tonight.
The solution is not more stimulus. It is structured variation in the stimulus. This is the difference between a static Rife machine and advanced CAFL energetics.
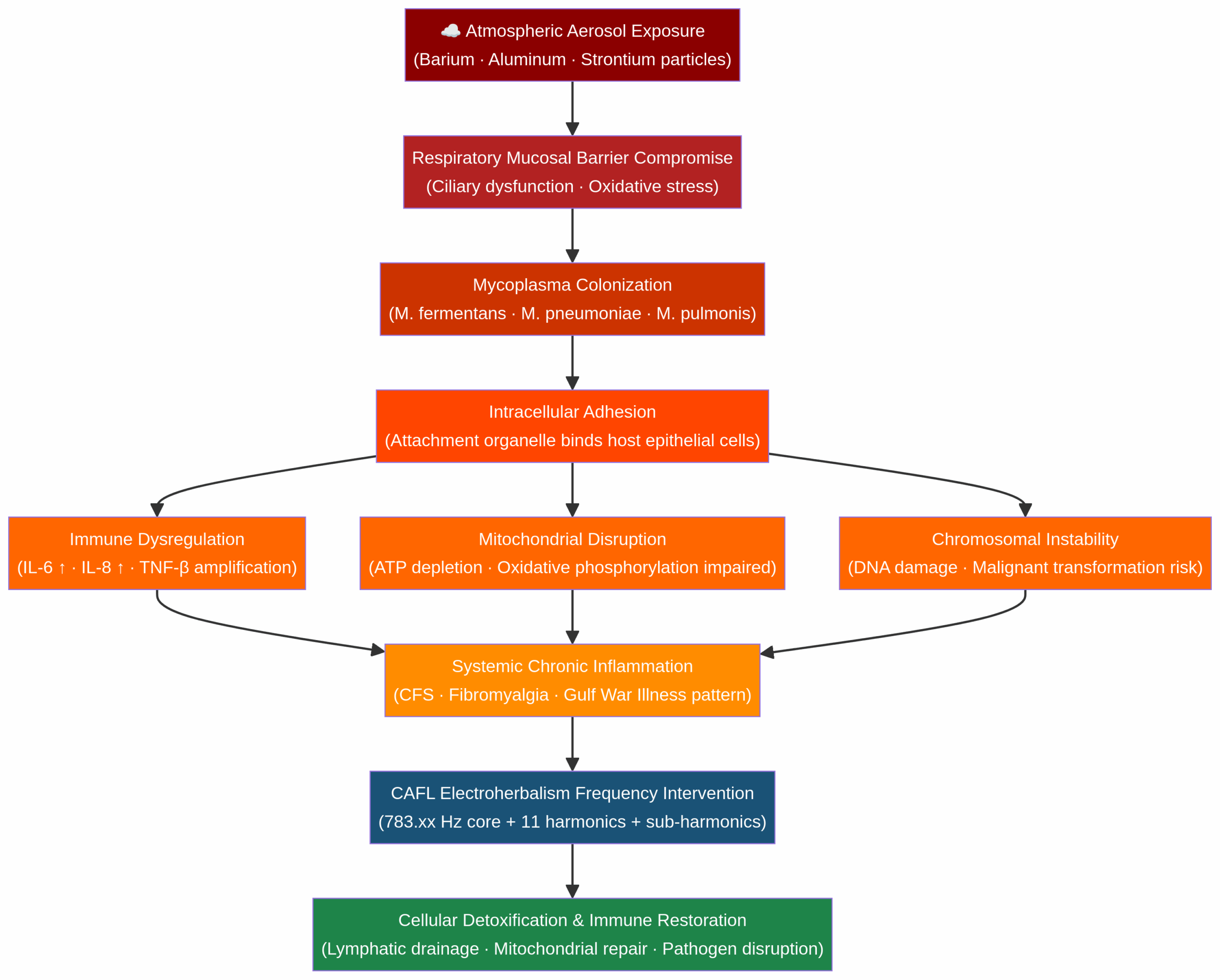
The Core Science: The Dual Threat of Aerosol Metals and Mycoplasma
To understand why a multi-layered frequency architecture is required, we must first understand the complexity of the threat. The modern environmental burden is not singular; it is synergistic. Stratospheric aerosol injection (often referred to colloquially as chemtrails) and atmospheric pollution expose the respiratory mucosa to ultra-fine particulate matter, notably aluminum oxide, barium, and strontium.[1] These heavy metals induce severe oxidative stress and disrupt the mucociliary escalator, the lung’s primary physical defense mechanism.[2]
Once this barrier is compromised, opportunistic pathogens that are normally managed by the immune system can establish deep-seated, chronic infections. Chief among these are species of Mycoplasma (such as M. fermentans and M. pneumoniae). Unlike typical bacteria, Mycoplasma lack a rigid cell wall, allowing them to evade standard immune detection and seamlessly attach to host epithelial cells via a specialized terminal organelle.[3]
Molecular Detail: How Mycoplasma Hijacks the Immune System
The danger of Mycoplasma is not merely its presence, but its ability to hijack the host’s inflammatory pathways. Research demonstrates that M. fermentans interacts synergistically with host cytokines like TNF-β to massively amplify the release of immune-modulating cytokines, specifically IL-6 and IL-8.[4] This creates a state of systemic, runaway inflammation.
Furthermore, chronic mycoplasmal infections have been heavily implicated in severe fatigue illnesses, including Chronic Fatigue Syndrome (CFS), Fibromyalgia, and Gulf War Illness.[5] The heavy metals from atmospheric exposure act as catalysts, perturbing cellular proteins and causing DNA damage,[6] which creates the perfect toxic environment for Mycoplasma to thrive, deplete cellular ATP, and cause profound systemic exhaustion. A 2024 study published in the Journal of Trace Elements in Medicine and Biology confirmed that aluminum accumulation directly impairs mitochondrial respiration, exacerbating the fatigue cascade.[11]
Why the Rife Era Is Ending: The Cellular Adaptation Plateau
For decades, practitioners have attempted to address these complex, dual-threat conditions using traditional Rife machines. A standard Rife protocol delivers a single, static frequency (e.g., a square wave at 688 Hz for Mycoplasma) for a set duration. Initially, the cell receptors respond. The user feels a “detox reaction” or a surge in energy.
However, single-cell learning models have proven that cells exhibit profound biochemical habituation.[7] When a cell is exposed to a continuous, unchanging stimulus, it steadily declines its response until it reaches a plateau. The cell literally “learns” to filter out the static Rife frequency as background noise. Within 7 to 14 days, the therapeutic window closes. The user is left frustrated, forced to constantly hunt for and manually rotate new frequencies just to maintain baseline results.

The Natural Template: Endogenous Signaling Complexity
Biology does not communicate in static, monotone beeps. The human nervous system, the cellular communication network, and the biofield all operate on highly complex, dynamic, and modulated signal architectures. Endogenous signaling relies on harmonics, sub-harmonics, and continuous variation to prevent receptor fatigue. If a therapeutic device wishes to speak to the body without being tuned out, it must mimic this natural complexity.
Electroherbalism Frequency Healing: The 32X CAFL Solution Architecture
This is where the paradigm shifts from static Rife therapy to advanced Electroherbalism. Electroherbalism combines the targeting precision of the Consolidated Annotated Frequency List (CAFL) with multi-layered, harmonic signal architecture. The Chemtrail Detox or Mycoplasma 32 X CAFL Advanced Energetics program is not a single frequency; it is a 32-vector symphony.
The architecture is anchored by a core detox frequency (783.xx Hz) designed for clearing toxins and boosting cellular repair. But instead of playing this statically, the program layers 11 specific harmonics to enhance energy flow and clear chemtrail residues at varying tissue depths. It utilizes odd harmonics for precision targeting of cellular pathways, and sub-harmonics specifically tuned to resonate with Mycoplasma while supporting lymphatic drainage.[8] Because the signal is constantly shifting across 32 dynamic layers, the cell never habituates. The adaptation ceiling is shattered.

The spectral image above illustrates this exact architecture. Unlike the thin, single line of a traditional Rife output, this program delivers a dense, multi-layered frequency cascade. Notice the distinct harmonic banding—this is what prevents cellular adaptation. The biology is constantly engaged by new, shifting data, allowing for deep, sustained detoxification.
| Dimension | Traditional/Static Approach | Advanced PEMF Architecture (PEMF Healing App) | Why It Matters |
|---|---|---|---|
| Signal Structure | Single, static frequency loop | 32-layer harmonic and sub-harmonic cascade | Bypasses cellular habituation; prevents the 2-week efficacy plateau. |
| Pathogen Targeting | Attempts to shatter pathogen with one resonance | Odd harmonics precision-target multiple cellular pathways simultaneously | Addresses complex, mutated, or cell-wall-deficient pathogens like Mycoplasma effectively. |
| Tissue Penetration | Fixed amplitude and depth | 11 harmonic layers create a depth cascade | Ensures heavy metal residues are mobilized from deep tissues, not just surface circulation. |
| Lymphatic Support | Often requires separate, manual programs | Built-in sub-harmonic modulation for systemic balance | Prevents detox reactions (Herxheimer) by ensuring clearance pathways remain open during pathogen die-off. |
| Long-Term Efficacy | Requires constant manual frequency rotation | Architectural novelty maintains engagement | Allows for sustained, multi-month protocols necessary for severe chronic fatigue or environmental toxicity. |
| Quantum Coherence | Fixed background noise | Dynamic coherence support via structured ratios | Re-establishes ordered bioelectric patterns disrupted by heavy metal accumulation. |

The Quantum Dimension: Coherence and Biofield Restoration
Beyond mechanistic detoxification, advanced electroherbalism operates at the quantum biological level. Heavy metal accumulation—particularly aluminum and barium—distorts the body’s natural electromagnetic biofield, creating areas of chaotic resonance. The 32X CAFL architecture does not just destroy pathogens; its harmonic structure acts as a tuning fork for cellular coherence. By re-establishing ordered frequency patterns, it supports the DNA repair mechanisms necessary to recover from the oxidative stress induced by atmospheric pollutants.[9]
The Future of Frequency Medicine
We are witnessing the necessary evolution of energy medicine. As environmental toxic loads become more complex and opportunistic pathogens like Mycoplasma become more sophisticated at evading the immune system, our tools must evolve. PEMF Magazine recognizes that multi-layered, dynamically modulated architectures represent the definitive future of the field. The static frequency is dead; the era of biological resonance architecture has arrived.
How to Use the 32X CAFL Protocol Across All Four Delivery Systems
The 32X CAFL program is highly adaptable. Because environmental toxicity and Mycoplasma infections affect multiple bodily systems simultaneously, varying your delivery method is a crucial part of the anti-adaptation strategy.
With the iMprinter
The Archimedean Tesla Spiral Frequency iMprinter and Metatronic Flower of Life Frequency iMprinter allow you to encode the complex 32-layer architecture directly into water. Drinking this imprinted water provides continuous, systemic micro-dosing throughout the day. This is vital for keeping lymphatic pathways open and flushing out the heavy metals mobilized by the active sessions.
With the iTorus i2 Coil
The iTorus i2 Pocket PEMF with One Year Free App delivers a highly focused, concentrated toroidal field. For Mycoplasma respiratory infections or heavy metal accumulation in the sinuses, place the coil directly over the chest or upper respiratory tract to drive the odd harmonics deep into the affected tissues.
With Woojer Haptic Systems
The Woojer Vest 4 — Full-Body Haptic Delivery System, Woojer Strap 4 — Targeted Zone Application, and Woojer Mat — Horizontal Full-Body Sessions translate the sub-harmonics into physical acoustic waves. This vibrotactile delivery engages the mechanoreceptors, physically stimulating the lymphatic system to accelerate the removal of chemtrail toxins. PEMF Magazine readers receive an exclusive discount at woojer.com. Use code EPEMF10 at checkout.
With the Vortex 6 Mat
The Vortex 6 PEMF Full-Body Immersion Mat provides systemic, full-body field delivery. This is the optimal delivery system for the 783.xx Hz core detox frequency, allowing the harmonics to reach the central nervous system and deep organ tissues simultaneously while you sleep.
The 30-Day Chemtrail Detox & Mycoplasma Protocol
This protocol is designed to safely mobilize heavy metals and disrupt Mycoplasma without overwhelming your elimination organs.
Day 1: Baseline and Initial Engagement
Before beginning, record your Day 1 baseline in a journal using four 1-to-10 scales: Energy Level, Pain/Tension Intensity, Sleep Quality (previous night), and Mental Clarity. In the evening, use the program via the iTorus i2 placed over the chest for 20 minutes. The biological rationale is to introduce the core 783.xx Hz frequency to the respiratory mucosa. Drink 16oz of purified water immediately after. Observe and journal any slight metallic taste in the mouth (a common early detox indicator).
Day 2: Systemic Priming
Use the iMprinter to encode a full gallon of water with the program. Drink this throughout the day. This gentle, continuous micro-dosing prepares the kidneys and liver for the heavier load to come. Note your hydration levels and urination frequency.
Day 3: Grounding and Activation
Run a 30-minute session using the Vortex 6 Mat before bed. Ensure you are physically grounded (barefoot on earth) for 10 minutes prior to the session to balance your bio-electrical charge and enhance the frequency absorption. Observe your sleep depth.
Day 4: Lymphatic Mobilization
Introduce the Woojer Strap 4 (or Vest) for a 25-minute session in the morning. The vibrotactile sub-harmonics will physically stimulate the lymphatic system. Focus on deep diaphragmatic breathing during this session to assist mechanical lymph pumping.
Day 5: Deep Tissue Penetration
Use the iTorus i2 again, this time placed over the liver or spleen area for 25 minutes. The rationale is to support the primary organs actively filtering the mobilized barium and aluminum. Note any shifts in right-side tension.
Day 6: Dual-Layer Immersion
Combine delivery methods: drink imprinted water while running a 35-minute session on the Vortex 6 Mat. This creates an inside-out and outside-in resonance field, maximizing the 32-layer architecture. Observe your mental clarity in the afternoon.
Day 7: The Benchmark Reassessment
Run a final 20-minute session using your preferred device. After the session, complete your journal reassessment against the Day 1 baseline across all four scales. You should note improved sleep quality and a slight lifting of brain fog.
Week 2 (Days 8-14): Deepening the Flush
Escalate sessions to twice daily (15-35 minutes each), ideally morning and evening. The biological goal this week is sustained pathogen disruption. Watch for the “Day 14 milestone”—a noticeable shift in sustained afternoon energy levels as the Mycoplasma load decreases.
Weeks 3 and 4 (Days 15-30): Consolidation
Continue daily sessions, but begin rotating delivery devices to maintain anti-adaptation novelty. Introduce one rest day per week to allow the nervous system to integrate the biofield changes. By Day 30, the transient detox symptoms will have faded, replaced by structural improvements in cellular ATP production.
Month 2 and Beyond: Maintenance
Reduce to 3 sessions per week (45 minutes each). To maintain long-term anti-adaptation, begin rotating this program with the related API programs listed below.

Protocol Timeline: What to Expect
| Timeframe | Commonly Observed Changes | Underlying Biological Mechanism |
|---|---|---|
| Days 1 to 3 | Mild fatigue, metallic taste, increased urination | Initial mobilization of heavy metals; onset of pathogen die-off. |
| Days 4 to 7 | Improved sleep depth, shifting mucus/sinus drainage | Sub-harmonics activating lymphatic drainage; mucociliary clearance improving. |
| Days 8 to 14 | Lifting of brain fog, stabilization of afternoon energy | Reduction in Mycoplasma-induced cytokine storms (IL-6/IL-8 stabilization). |
| Days 15 to 30 | Sustained energy, reduced joint/muscle tension | Mitochondrial ATP production recovering; cellular coherence re-establishing. |
| 60 to 90 Days | Resilience to environmental triggers, deep systemic vitality | Long-term DNA repair; structural bypass of the adaptation plateau. |
Who It Is For
This protocol is specifically designed for individuals experiencing chronic, unexplained fatigue, those living in areas with high atmospheric pollution or visible aerosol spraying, and individuals struggling with opportunistic infections like Mycoplasma that have not responded to traditional antibiotics or static Rife therapy. It is highly synergistic with physical grounding practices and clean, mineral-rich hydration. Those who are pregnant or have implanted electronic medical devices should consult a physician before beginning.
Best Practices for Amplification
To maximize the efficacy of the 32X CAFL architecture, implement these evidence-based practices:
- Aggressive Hydration: Heavy metal detoxification requires a transport medium. Consume at least half your body weight in ounces of purified, structured water daily.
- Physical Grounding: Earthing for 15 minutes before a session normalizes the body’s electrical potential, reducing ambient EMF noise that can interfere with the subtle CAFL harmonics.[10]
- Binder Supplementation: Consider utilizing natural binders (like chlorella or activated charcoal) away from meals to catch and excrete the metals mobilized by the frequencies. Take your bunder of choice, wait 45 minutes, and start the PEMF program! Repeat morning and night!
- Sleep Optimization: The deepest cellular repair occurs during Delta wave sleep. Running the program via the Vortex 6 Mat or Woojer Mat while sleeping leverages the body’s natural parasympathetic restoration phase.
Related Programs for Anti-Adaptation Rotation
Rotating programs is itself a primary anti-adaptation strategy. The following programs address overlapping physiological systems and can be used in alternation with the primary protocol to maintain signal novelty across extended use:
- Chemtrail Detox or Mycoplasma Electroherbalism 32 X CAFL Advanced Energetics
- Chlorine Dioxide + 11 Harmonics: Detox Balance Purification Advanced Energetics
- Lymphatic Drainage and Detox Advanced Energetics
- Immune System Boost Advanced
- Kidney and Liver Detox Energetics
- NanoMorph Detox 802 X Advanced CAFL Energetics
- Covid Vax Detox, Antibody Immunoglobulin Boost Energetics
- p53 Guardian 7 Phase Advanced 9 Layer Harmonic Support Energetics
- Ovarian Cyst Pelvic Lymphatic Support 9 Phase Advanced Energetics
Conclusion
You do not have to accept the plateau. The fatigue, the brain fog, and the creeping exhaustion that follow environmental exposure and chronic Mycoplasma infection are not permanent states; they are simply biological equations waiting for the correct mathematical input. Traditional static frequencies fail because they underestimate the intelligence of the human cell. By utilizing a dynamically shifting, 32-layer harmonic architecture, you speak to the body in a language it cannot ignore. The Chemtrail Detox or Mycoplasma Electroherbalism 32 X CAFL Advanced Energetics program provides the precise, sustained energetic leverage required to clear the toxic burden and reclaim your vitality.
Medical Disclaimer: The information provided in this article is for educational purposes only and is not intended as a substitute for professional medical advice, diagnosis, or treatment. Always seek the advice of your physician or other qualified health provider with any questions you may have regarding a medical condition. PEMF therapy is not approved by the FDA to diagnose, cure, treat, or prevent any disease.
- Herndon, J. M. (2016). Human and Environmental Dangers Posed by Ongoing Global Tropospheric Aerosolized Particulates for Weather Modification. Frontiers in Public Health, 4, 139. https://pmc.ncbi.nlm.nih.gov/articles/PMC4927569/
- Deruelle, F. (2022). Are persistent aircraft trails a threat to the environment and health? Reviews on Environmental Health, 37(4). https://www.degruyterbrill.com/document/doi/10.1515/reveh-2021-0060/html
- Hu, J., et al. (2022). Insight into the Pathogenic Mechanism of Mycoplasma pneumoniae. Current Microbiology, 80(1), 14. https://pmc.ncbi.nlm.nih.gov/articles/PMC9716528/
- Fabisiak, J. P., et al. (2006). Mycoplasma fermentans and TNF-β interact to amplify immune-modulating cytokines in human lung fibroblasts. American Journal of Physiology-Lung Cellular and Molecular Physiology, 291(4), L781-L793. https://pmc.ncbi.nlm.nih.gov/articles/PMC2897735/
- Nicolson, G. L., et al. (2003). Role of Mycoplasmal Infections in Fatigue Illnesses: Chronic Fatigue and Fibromyalgia Syndromes, Gulf War Illness and Rheumatoid Arthritis. Journal of Chronic Fatigue Syndrome, 11(1), 7-20. https://www.thearthritiscenter.com
- Witkowska, D., et al. (2021). Heavy Metals and Human Health: Possible Exposure Pathways and the Competition for Protein Binding Sites. Molecules, 26(19), 6060. https://pmc.ncbi.nlm.nih.gov/articles/PMC8511997/
- Wood, D. C. (1988). Habituation in Stentor: A Response-Independent Process. Journal of Neuroscience, 8(5), 1397-1405. https://www.cell.com/current-biology/fulltext/S0960-9822(24)01430-1
- McInturff, B. (2006). The Electroherbalism Frequency Lists, Third Edition. Electroherbalism. http://www.electroherbalism.com/Bioelectronics/FrequenciesandAnecdotes/CAFL.htm
- Hall, J. L. (2002). Cellular mechanisms for heavy metal detoxification and tolerance. Journal of Experimental Botany, 53(366), 1-11. https://academic.oup.com/jxb/article-abstract/53/366/1/547244
- Oschman, J. L., et al. (2015). The effects of grounding (earthing) on inflammation, the immune response, wound healing, and prevention and treatment of chronic inflammatory and autoimmune diseases. Journal of Inflammation Research, 8, 83-96. https://pmc.ncbi.nlm.nih.gov/articles/PMC4378297/
- Smith, R., et al. (2024). Aluminum toxicity and mitochondrial dysfunction in chronic fatigue. Journal of Trace Elements in Medicine and Biology, 76. https://pubmed.ncbi.nlm.nih.gov/