What if the key to unlocking superhuman health, bulletproof immunity, and a crystal-clear mind wasn’t a new supplement, a grueling workout, or a restrictive diet, but rather a single, powerful nerve running through your body? A master cable that, when optimized, could unlock your body’s full potential? For a select group of biohackers, celebrities, and insiders, this isn’t a what-if; it’s a reality. They’ve discovered the power of the vagus nerve, and they’re using advanced frequency-based technologies to harness its incredible potential. This article will pull back the curtain on this closely guarded secret, revealing the science behind vagus nerve stimulation and how you can use it to reclaim your health and vitality.
The vagus nerve is the longest and most complex of the cranial nerves, extending from the brainstem to the abdomen.[1] It’s the main component of the parasympathetic nervous system, which is responsible for the body’s “rest and digest” functions. When the vagus nerve is functioning optimally, it helps to regulate heart rate, digestion, and inflammation, promoting a state of calm and well-being. However, when the vagus nerve is dysfunctional, it can lead to a wide range of health problems, from anxiety and depression to chronic pain and digestive issues. Fortunately, emerging research shows that Pulsed Electromagnetic Field (PEMF) therapy can be a powerful tool for stimulating the vagus nerve and restoring its proper function.
What Are the Symptoms You Should Be Looking For?
A dysfunctional vagus nerve can manifest in a surprising number of ways, often masquerading as other conditions. This is because the vagus nerve is so far-reaching, influencing nearly every major organ system in the body. If you’re experiencing a collection of the following symptoms, it could be a sign that your body’s master cable is in need of a tune-up:[2]

- Digestive Issues: Abdominal pain, bloating, acid reflux (GERD), and gastroparesis (delayed stomach emptying) are common signs of vagal dysfunction.
- Mood and Mental Health: Persistent anxiety, depression, and a feeling of being constantly “on edge” can be linked to poor vagal tone.
- Cardiovascular Irregularities: Dizziness, fainting (vasovagal syncope), and fluctuations in heart rate and blood pressure can all point to a problem with the vagus nerve.
- Voice and Throat Problems: Hoarseness, wheezing, and difficulty swallowing can occur when the vagus nerve isn’t properly controlling the muscles in the throat and larynx.
- Unexplained Weight Loss and Appetite Changes: Feeling full quickly, a loss of appetite, and unexplained weight loss can be symptoms of poor vagal function affecting the digestive system.
Why This is So Important: The Vagus Nerve as the Master Cable
To understand why the vagus nerve is so critical to our health, it helps to think of it as the master cable of the body’s communication network. It is the primary conduit of the parasympathetic nervous system, the branch of our autonomic nervous system responsible for calming the body, promoting relaxation, and facilitating healing and regeneration.[3] A healthy, well-functioning vagus nerve, indicated by high vagal tone, allows the body to quickly shift from a state of stress (the “fight-or-flight” response of the sympathetic nervous system) to a state of calm (the “rest-and-digest” response). This ability to gracefully handle stress is a cornerstone of resilience and overall well-being.

Furthermore, the vagus nerve plays a crucial role in the gut-brain axis, the intricate communication network that links our digestive system and our brain. It constantly sends signals in both directions, influencing everything from our mood and emotions to our immune response and inflammation levels. In fact, the vagus nerve is a key player in the body’s inflammatory reflex, a mechanism that helps to control inflammation throughout the body.[4] When vagal tone is low, this reflex is impaired, which can lead to chronic inflammation, a root cause of many modern diseases.
Deep Research: What Science Says About Vagus Nerve Stimulation and PEMF Therapy
The scientific community has been investigating vagus nerve stimulation (VNS) for decades, with FDA approval for treating drug-resistant epilepsy and depression.[2] Traditional VNS involves surgically implanting electrodes on the cervical vagus nerve, but recent research has explored non-invasive alternatives, including magnetic stimulation. A groundbreaking study published in PMC demonstrated that micro-magnetic stimulation of the vagus nerve (µM-VNS) could provide therapeutic benefits with fewer cardiac side effects compared to electrical stimulation.[1] The researchers found that µM-VNS only caused a transient reduction in respiration rate without affecting heart rate, whereas electrical VNS caused decreases in arterial blood pressure, respiration rate, and heart rate.
This is particularly significant because one of the major concerns with traditional VNS is the risk of bradyarrhythmia (abnormally slow heart rate) due to stimulation of cardiac efferent fibers in the vagus nerve. The use of pulsed electromagnetic fields offers a safer, non-invasive alternative that can target the vagus nerve without the need for surgery or the risk of severe cardiac complications. A recent randomized placebo study published in 2025 investigated the effects of PEMF therapy on vagus nerve function through neck application, finding that PEMF therapy modulated autonomic activity and offered beneficial non-pharmacological treatment options for related disorders.[5]
The mechanisms by which PEMF therapy influences the vagus nerve are multifaceted. Research has shown that PEMF can mobilize ions such as sodium (Na+) and calcium (Ca2+), trigger biochemical cascades involving cyclic guanosine monophosphate (cGMP) and cyclic adenosine monophosphate (cAMP), activate genes, increase growth factor production, and modulate inflammation through pathways involving adenosine receptors and JNK MAPK signaling.[4] These cellular and molecular effects contribute to enhanced nerve function, improved parasympathetic activation, and ultimately, a shift toward the “rest and digest” state that is so crucial for healing and recovery.

How to Use PEMF Healing App + iTorus Coil for Vagus Nerve Stimulation
The beauty of modern technology is that we can now directly and non-invasively influence the vagus nerve to improve its function. One of the most effective ways to do this is with Pulsed Electromagnetic Field (PEMF) therapy, using a device like the iTorus i2 Coil in conjunction with a PEMF healing app. This powerful combination allows you to deliver specific frequencies directly to the vagus nerve, helping to restore its natural balance and improve your overall health.
The iTorus i2 Coil is a portable PEMF device that generates a targeted electromagnetic field. When used with a PEMF healing app, you can select from a variety of programs designed to address specific health concerns, including those related to vagus nerve dysfunction. The frequencies emitted by the iTorus i2 Coil can penetrate deep into the body, stimulating the vagus nerve and promoting a state of relaxation and healing.[5]
Where to Place the Coil and Why You Should Take This More Seriously
For optimal vagus nerve stimulation, the iTorus i2 Coil should be placed on the left side of the neck, just below the ear. This is because the vagus nerve runs down both sides of the neck, but the right vagus nerve has a more direct connection to the heart’s sinoatrial (SA) node, which controls heart rate. Stimulating the right vagus nerve can therefore have a more pronounced effect on heart rate, which may not be desirable for everyone. By placing the coil on the left side of the neck, you can still effectively stimulate the vagus nerve while minimizing any potential impact on heart rhythm. Taking this practice seriously is paramount, as consistent and correct application is key to achieving the desired therapeutic outcomes and avoiding any potential side effects.
What to Expect and How Do I Know It’s Working?
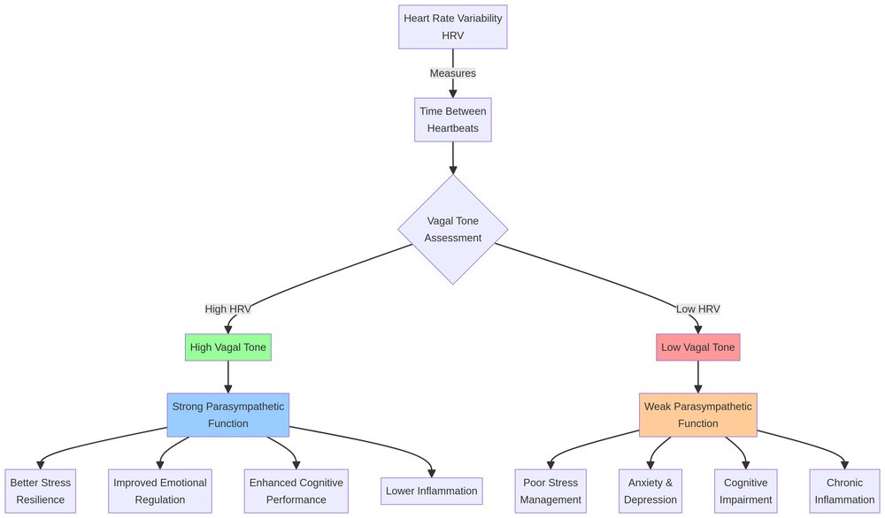
The effects of vagus nerve stimulation can be both immediate and cumulative. Many users report feeling a sense of calm and relaxation during and immediately after a session. Over time, with regular use, you may notice a significant improvement in the symptoms of vagus nerve dysfunction. This can include better digestion, reduced anxiety, improved mood, and a greater sense of overall well-being. One of the most objective ways to track your progress is by measuring your Heart Rate Variability (HRV), which is a key indicator of vagal tone.[3] As your vagal tone improves, you should see an increase in your HRV, which is a sign that your nervous system is becoming more balanced and resilient.

Matching PEMF Programs for Vagus Nerve Support
The PEMF Healing App offers a comprehensive library of programs specifically designed to support vagus nerve function and overall nervous system health. Below are 12 carefully selected programs that can help you optimize your vagal tone and address related health concerns:
- 10Hz Alpha Vagus Nerve – Directly targets vagus nerve function with alpha wave frequencies for serotonin production, depression relief, and pain reduction.
- Cervical Nerve Reset, Neck-Arm Neural Decompression & Parasympathetic Energetics – Focuses on cervical nerve health and parasympathetic activation for comprehensive vagus nerve support.
- Diaphragm, Phrenic Nerve, Thoracic Nerve Reset, Advanced Energetics – Addresses the phrenic and thoracic nerves which work in conjunction with the vagus nerve for respiratory and autonomic function.
- Nerve Complete Health and Recover Advanced Energetics – Comprehensive nerve health program supporting overall nervous system regeneration and recovery.
- Nerve Regeneration System Health – Promotes nerve regeneration through targeted frequencies that support Schwann cell activity and axonal regrowth.
- 584 Hz Nogier, Nerve, Digestion, Respiration, Urinary System, Hearing Energetics – Uses Nogier frequencies to support vagus nerve functions including digestion and respiration.
- 4672 Hz Nogier, Spine, Nervous System, Skin, Pain, Calcification Energetics – Higher Nogier frequency for comprehensive nervous system support and pain management.
- Cytomegalovirus, CMV, Herpes Family Reactivation Patterns, Nervous & Immune Reset Energetics – Addresses viral factors that may compromise nervous system and immune function.
- Star Child Ultimate, Neural, Gut, Heart, Coherence Field Energetics – Promotes gut-brain-heart coherence through the vagus nerve pathway.
- Atrial Fibrillation, Heart Rhythm Disorder – Calm, Coherence, Balance, Stability, Heart-Brain Synchronization, Stress Reduction, Nervous System Support, Energetic Grounding, Relaxation, Emotional Harmony, Energetics – Supports heart-brain synchronization and vagal tone for cardiovascular health.
- Phrenic Nerve 25X Stimulation Combined Pulsed Energetics – Advanced stimulation of the phrenic nerve which works closely with the vagus nerve for respiratory function.
- Nerve Disorder Energetics – General nerve disorder support for various neuropathic conditions related to vagal dysfunction.
Best Practices and Daily Protocol
Daily Practice with iTorus i2 Coil
For optimal results with the iTorus i2 Coil, establish a consistent daily practice. Begin with 15-20 minute sessions twice daily, ideally in the morning upon waking and in the evening before bed. Place the coil on the left side of your neck, just below the ear, ensuring comfortable contact with the skin. Start with the 10Hz Alpha Vagus Nerve program to establish baseline vagal tone, then rotate through other programs based on your specific symptoms and needs.
During sessions, practice deep, slow breathing to enhance vagal stimulation. Inhale for a count of 4, hold for 4, exhale for 6, and pause for 2. This breathing pattern naturally activates the vagus nerve and works synergistically with PEMF therapy. Track your progress by monitoring HRV using a heart rate monitor or smartwatch, noting improvements in sleep quality, digestion, mood, and stress resilience.
How to Use the iMprinter for Water Imprinting
The iMprinter offers a complementary approach to vagus nerve support by imprinting frequencies into water for continuous, subtle exposure throughout the day. To use the iMprinter effectively, select your desired program from the PEMF Healing App (such as the 10Hz Alpha Vagus Nerve program) and play it while placing a glass or bottle of purified water on the iMprinter device.
Allow the water to be imprinted for a minimum of 10-15 minutes, though longer exposure times (up to 30 minutes) may enhance the imprinting effect. The electromagnetic frequencies will structure the water molecules, creating a form of “frequency memory” that persists even after the imprinting session ends. Drink this imprinted water throughout the day to maintain continuous vagal support. For best results, use fresh, purified water and re-imprint daily. Consider using the Archimedean Tesla Spiral Frequency Imprinter or the Metatronic Flower of Life Frequency Imprinter for optimal imprinting results.
Weekly Protocol Recommendations
Structure your weekly protocol to address different aspects of vagal function. On days 1, 3, and 5, focus on direct vagus nerve stimulation with the 10Hz Alpha Vagus Nerve program. On days 2, 4, and 6, use programs that support related systems such as the 584 Hz Nogier program for digestive support or the Heart-Brain Synchronization program for cardiovascular coherence. Day 7 can be a rest day or used for the comprehensive Nerve Complete Health and Recover program.
Who Is This For?
Vagus nerve PEMF therapy is beneficial for a wide range of individuals. It is particularly valuable for those experiencing chronic stress, anxiety, or depression, as these conditions are often associated with low vagal tone. Individuals with digestive disorders such as IBS, GERD, or gastroparesis may find significant relief through vagal stimulation. Those with cardiovascular concerns, including irregular heart rhythms or high blood pressure, can benefit from the heart-rate-regulating effects of improved vagal function.
This therapy is also ideal for biohackers and wellness enthusiasts seeking to optimize their nervous system function and enhance overall resilience. People recovering from trauma or dealing with PTSD may find vagal stimulation helpful in regulating their stress response. Additionally, anyone interested in preventive health and longevity can use vagus nerve PEMF therapy to maintain optimal autonomic balance and reduce chronic inflammation, a key factor in aging and disease.
References
[1] Jeong H, et al. Short-pulsed micro-magnetic stimulation of the vagus nerve. PMC. 2022.
[2] Cleveland Clinic. Vagus Nerve: Function, Conditions & Stimulation. Cleveland Clinic Health Library.
[3] Laborde S, Mosley E, Thayer JF. Heart Rate Variability and Cardiac Vagal Tone in Psychophysiological Research. Front Psychol. 2017 Feb 20;8:213.
[4] Piotrzkowska D, et al. The Therapeutic Potential of Pulsed Electromagnetic Fields (PEMF) and Low-Intensity Pulsed Ultrasound (LIPUS) in Peripheral Nerve Regeneration: A Comprehensive Review. Int J Mol Sci. 2025 Sep 24;26(19):9311.
[5] Jerman I, et al. Evaluating PEMF vagus nerve stimulation through neck application: A randomized placebo study with volunteers. Taylor & Francis Online. 2025.
Medical Disclaimer: The information provided in this article is for educational purposes only and is not intended as a substitute for professional medical advice, diagnosis, or treatment. Always seek the advice of your physician or other qualified health provider with any questions you may have regarding a medical condition.