What if the most profound threat to your cardiovascular health isn’t your diet or exercise routine, but the invisible, high-frequency “smog” that now saturates every cubic centimeter of your living space? In the 5G era, our hearts are no longer just biological pumps; they are sensitive electromagnetic oscillators being bombarded by a chaotic, non-coherent field that disrupts the very signaling required for life. The heart, which generates the body’s strongest rhythmic field, is the first system to lose coherence when exposed to ambient electromagnetic stress. While the mind may remain unaware, the heart carries the load of every wireless generation, leading to a silent epidemic of autonomic dysfunction and cardiac fatigue. However, a breakthrough in bioenergetic technology—the combination of PEMF Healing App and iTorus technology—is offering a way to re-entrain our rhythms, stabilize signaling, and support long-term resilience in an increasingly “noisy” world.[1]
The problem of electromagnetic interference (EMI) on human physiology is not a new concern, but the complexity and density of the modern 5G environment have fundamentally changed the biological stakes. We are now living in a world where the background electromagnetic noise is millions of times higher than the natural Schumann resonance of the Earth. This “noise” acts as a biological disruptor, specifically targeting the voltage-gated calcium channels (VGCCs) within our cells. When these channels are over-activated by external EMFs, they flood the cell with calcium, triggering a cascade of oxidative stress and inflammatory signaling that is particularly damaging to the high-energy tissues of the heart.[2]
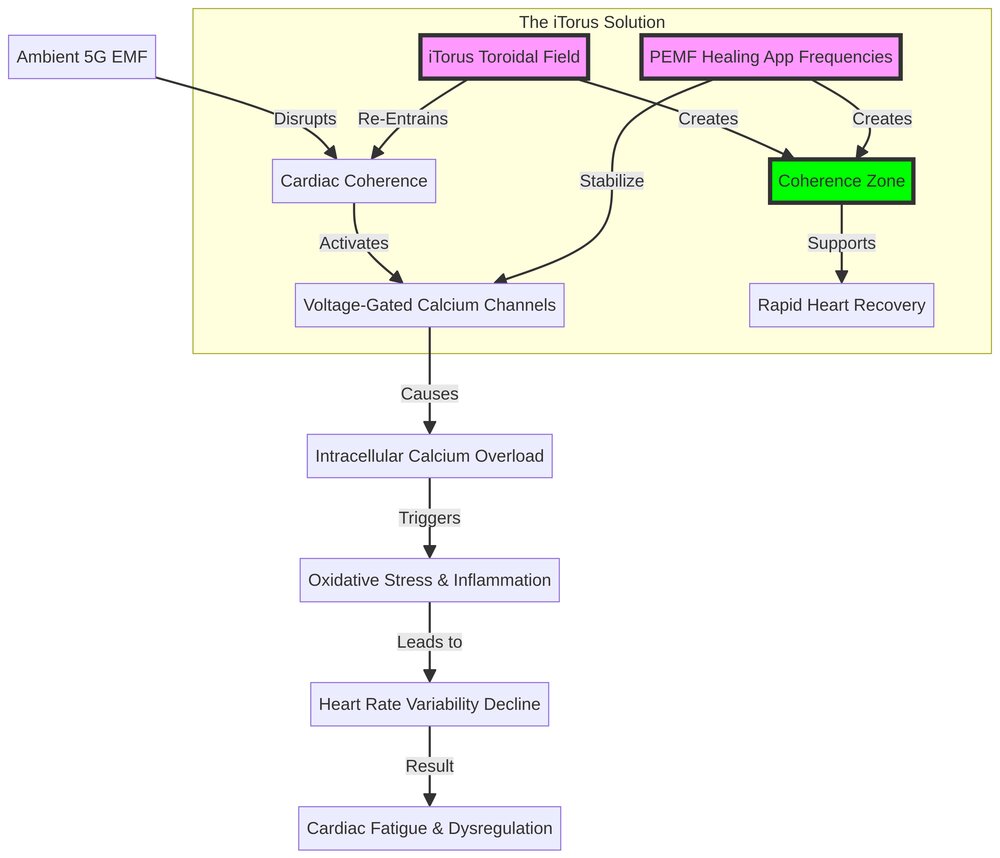
Figure 1: The disruptive impact of 5G EMF on cardiac coherence and the stabilizing effect of iTorus technology.
The Problem: Why the Heart is the Primary Target
The human heart is an electromagnetic masterpiece. It generates a toroidal field that extends several feet from the body, acting as a master synchronizer for every other organ system. This field is not just a byproduct of cardiac activity; it is a primary communication medium. When we are exposed to 5G and high-frequency ambient EMFs, this coherent toroidal field is fractured. The heart’s rhythm, measured through Heart Rate Variability (HRV), begins to show signs of “chaos”—a loss of the complex, fractal patterns that indicate health and resilience. Research has shown that even short-term exposure to radiofrequency electromagnetic fields (RF-EMF) can significantly reduce HRV, pushing the autonomic nervous system into a state of chronic sympathetic (fight-or-flight) dominance.[3]
This cardiac stress often precedes neurological symptoms. Many individuals report “brain fog” or anxiety, but bioenergetic analysis frequently reveals that the disruption began in the heart field. The heart’s ability to maintain its own rhythm is compromised by the constant “pinging” of modern wireless infrastructure. This is why many people feel a sense of persistent, underlying unease that doesn’t resolve with traditional relaxation techniques; the problem is not psychological, but bio-electromagnetic.[4]
The Disappointment of Legacy Tech: Why 1990s Rife Frequencies No Longer Work
A common question among biohacking enthusiasts is why the legendary “Rife frequencies” from the 1990s seem to be losing their efficacy. Many who have invested in legacy Rife machines find themselves disappointed with the results in the modern era. The reason is simple: the environment has changed, but the technology hasn’t. In the 1990s, the electromagnetic background was relatively “quiet.” A single, static square wave frequency could easily penetrate the biological system and achieve its intended effect.[5]
Today, we are saturated in a multi-layered, pulsed, and highly complex EMF environment. Using a 1990s-era static frequency in a 5G world is like trying to hear a whisper in a heavy metal concert. Furthermore, biological systems are highly adaptive. When exposed to the same repeating, linear signal, the body eventually “tunes it out” through a process known as biological habituation. Modern PEMF technology, such as the PEMF Healing App, uses complex, non-linear, and fractal signal architectures that mimic the complexity of nature, ensuring the body remains responsive and the signal remains effective even in the densest EMF environments.
The Solution: iTorus and the PEMF Healing App
To recover cardiac coherence in a 5G world, we need more than just a frequency; we need a field. This is where the iTorus technology, powered by the PEMF Healing App, represents a paradigm shift. Unlike traditional PEMF mats or coils that generate a flat or localized field, the iTorus is designed using vortex-based mathematics to create a true toroidal field. This geometry is significant because it matches the natural electromagnetic structure of the heart itself. When you use an iTorus, you aren’t just “zapping” the body with a frequency; you are creating a dominant, coherent field that “cleans” your local environment and allows your heart to re-entrain to its natural, healthy rhythm.[6]
The PEMF Healing App serves as the “brain” of this system, delivering ultra-high-definition frequencies that are specifically engineered for modern challenges. By using the app in conjunction with the iTorus, you can target specific cardiac and EMF-protection protocols that were simply not possible with legacy technology. The synergy between the toroidal hardware and the fractal software creates a “protective bubble” of coherence that shields the heart from ambient interference while actively supporting cellular repair and autonomic balance.[7]
Heart and EMF Protection: Essential PEMF Programs
For those looking to protect their heart and recover from EMF stress, the following programs from the PEMF Healing App are highly recommended. These programs should be used daily to maintain a high state of bioenergetic coherence:
- Atrial Fibrillation, Heart Rhythm Disorder – Calm, Coherence: Specifically designed to stabilize cardiac signaling and support rhythmic stability.
- 5G Emissions EMF Protection: A foundational program for neutralizing the disruptive effects of high-frequency wireless infrastructure.
- 963Hz + 741Hz + 432Hz EMF Protect & Detox Solfeggio: Uses sacred Solfeggio frequencies to detoxify the biofield from accumulated EMF stress.
- Star Child Ultimate, Neural, Gut, Heart, Coherence Field Energetics: A comprehensive coherence program that synchronizes the major energy centers of the body.
- Radiation Detox: Supports the body’s natural ability to clear the oxidative byproducts of non-ionizing radiation exposure.
- “Super Schumann Earth: Sacred 9”: Re-connects the heart to the Earth’s natural resonance, acting as a powerful grounding force.
- Torus Within 33 Alignment, Stability, Coherence: Specifically engineered to work with the iTorus geometry for maximum field density.
- “SERPINA5 Gamma Coherence Activation”: Supports the heart-brain connection and immune resilience through gamma-frequency synchronization.
How to Use iTorus Technology for Heart Recovery
To achieve optimal results in a high-EMF environment, it is essential to follow a consistent protocol. The iTorus is not just a treatment device; it is an environmental management tool. By creating a coherent field in your living or workspace, you reduce the “work” your heart has to do to maintain its own rhythm.[8]
Daily Protocol:
- Morning (Re-Entrainment): Start your day with the Super Schumann Earth program for 30 minutes. Place the iTorus near your chest or at the base of your spine to ground your biofield and set a coherent baseline for the day.
- Workday (Active Shielding): While working near computers or Wi-Fi routers, keep the iTorus active with the 5G Emissions EMF Protection program. This creates a localized “coherence zone” that prevents ambient noise from disrupting your cardiac rhythm.
- Evening (Recovery): Before sleep, use the Atrial Fibrillation/Calm Coherence program. This helps the heart transition from the stress of the day into a state of deep parasympathetic recovery, which is essential for long-term health.
How to Use:
With iMprinter:
The program can be imprinted onto water or other substances using the iMprinter for continuous, subtle exposure throughout the day. This allows you to “carry” the coherence with you even when you are away from your iTorus device.
Archimedean Tesla Spiral Frequency Imprinter
Metatronic Flower of Life Frequency Imprinter
With iTorus i2 Coil:
Use the iTorus i2 Coil to generate a powerful, localized PEMF field for targeted cardiac application or to create an ambient neuro-spinal support field in your environment. For heart recovery, place the coil directly over the sternum for 20-30 minutes twice daily.
iTorus i2 Pocket PEMF
Scientific Research and Cardiac Coherence
The effectiveness of PEMF for cardiac recovery is supported by a growing body of peer-reviewed research. A landmark study published in PMC demonstrated that PEMF treatment significantly inhibited cardiac apoptosis (programmed cell death) and improved cardiac systolic function in models of heart stress. This suggests that pulsed fields don’t just “relax” the heart; they actively support the cellular mechanisms of repair and survival.[9]
Furthermore, the impact of EMF on Heart Rate Variability (HRV) is well-documented. Research published in Bioelectromagnetics found that extremely low-frequency pulsed fields could modulate HRV, indicating a direct effect on the autonomic nervous system’s control over the heart. By using a coherent source like the iTorus, we can “nudge” the autonomic nervous system back into balance, reversing the sympathetic dominance caused by 5G exposure. This is why users of the PEMF Healing App often report immediate improvements in sleep quality and a reduction in heart palpitations—their systems are finally returning to a state of coherence.[10]
| Technology | Signal Architecture | Field Geometry | 5G Resilience |
|---|---|---|---|
| 1990s Rife | Static/Linear | Point-source/Flat | Low (High Habituation) |
| Modern PEMF | Pulsed/Digital | Planar/Mat | Moderate |
| iTorus + App | Fractal/Quantum | Toroidal/Vortex | High (Active Shielding) |
Conclusion: Reclaiming Your Heart Field
The transition to a 5G world is not just a technological shift; it is a biological challenge. Our hearts, the primary oscillators of our health, are under constant pressure from a non-coherent electromagnetic environment. However, we are not defenseless. By moving beyond the static frequencies of the past and embracing the coherent, toroidal fields of the future, we can protect our most vital system. The combination of iTorus technology and the PEMF Healing App provides the tools necessary to reclaim your heart field, support natural regulation, and live fully in a connected world. Are you ready to return to coherence?
Medical Disclaimer: The information provided in this article is for educational purposes only and is not intended as a substitute for professional medical advice, diagnosis, or treatment. Always seek the advice of your physician or other qualified health provider with any questions you may have regarding a medical condition.
References
- Parizek, D. (2023). Electromagnetic Fields – Do They Pose a Cardiovascular Risk? PMC. https://pmc.ncbi.nlm.nih.gov/articles/PMC10226401/
- Pall, M. L. (2018). Wi-Fi is an important threat to human health. Environmental Research, 164, 405-416. https://doi.org/10.1016/j.envres.2018.01.035
- Ubed, H. (2024). The Mobile Phone Electromagnetic Radiation Effects on Heart Rate Variability Function. Journal of Health Research. https://jhrlmc.com/index.php/home/article/view/661
- Eskandani, R. (2023). Unveiling the biological effects of radio-frequency and extremely low-frequency electromagnetic fields. PMC. https://pmc.ncbi.nlm.nih.gov/articles/PMC11298025/
- NIEHS. (2024). Electric & Magnetic Fields. National Institute of Environmental Health Sciences. https://www.niehs.nih.gov/health/topics/agents/emf
- Viti, A. (2023). Modulation of Heart Rate Variability following PAP Ion Magnetic Induction. PMC. https://pmc.ncbi.nlm.nih.gov/articles/PMC10001461/
- Frank, J. W. (2021). Electromagnetic fields, 5G and health: what about the precautionary principle? J Epidemiol Community Health. https://jech.bmj.com/content/75/6/562
- Alaiã, T. (2025). Effects of pulsed electromagnetic field (PEMF) therapy on blood pressure regulation and autonomic modulation. MTP Rehab Journal. https://mtprehabjournal.com/revista/article/view/1412
- Hao, C. N. (2014). Pulsed electromagnetic field improves cardiac function and inhibits cardiac apoptosis. PMC. https://pmc.ncbi.nlm.nih.gov/articles/PMC4058309/
- Baldi, E. (2007). A pilot investigation of the effect of extremely low frequency pulsed electromagnetic fields on humans’ heart rate variability. Bioelectromagnetics. https://onlinelibrary.wiley.com/doi/abs/10.1002/bem.20268