## The 8 Hz Frequency That Kills Breast Cancer Cells: A New Hope in the War on Cancer
Medical Disclaimer: The information in this article is for educational purposes only and is not intended to be a substitute for professional medical advice, diagnosis, or treatment. Always seek the advice of your physician or other qualified health provider with any questions you may have regarding a medical condition.
The Silent Epidemic: A New Breast Cancer Diagnosis Every 2 Minutes
Every two minutes, a woman in the United States is diagnosed with breast cancer. It’s a staggering statistic that highlights the pervasive nature of this disease. With over 300,000 new cases expected this year alone, breast cancer remains a formidable public health challenge. But what if there was a new approach? A therapy that could selectively target and kill cancer cells, without the devastating side effects of chemotherapy and radiation? Groundbreaking research is revealing the power of frequency as medicine, and one specific frequency—**8 Hz**—is showing incredible promise in the fight against breast cancer.
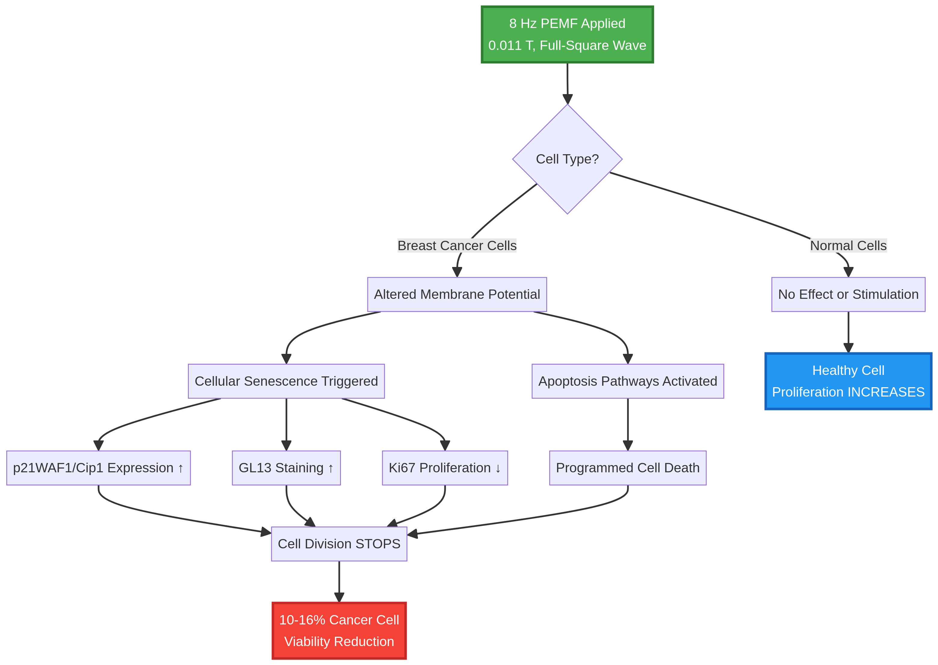
This isn’t a futuristic fantasy. It’s the reality of a 2024 study that demonstrated how an 8 Hz pulsed electromagnetic field (PEMF) can trigger cell death and senescence (permanent growth arrest) exclusively in breast cancer cells, leaving healthy cells unharmed [1]. This discovery opens up a new frontier in oncology, offering a non-invasive, targeted therapy that can be used alongside conventional treatments to improve outcomes and quality of life for millions of women.
The Science of 8 Hz: How PEMF Selectively Targets Breast Cancer
The brilliance of the 8 Hz PEMF protocol lies in its selectivity. Cancer cells have a different electromagnetic signature than healthy cells, making them uniquely vulnerable to specific frequencies. The 2024 study by Pantelis et al. exploited this vulnerability, applying an 8 Hz full-square wave PEMF at a low intensity (0.011 T) to both breast cancer cells (MCF-7 and MDA-MB-231) and normal fibroblast cells (FF95).
The results were remarkable:
| Cell Type | Effect of 8 Hz PEMF | Significance |
|---|---|---|
| Breast Cancer Cells (MCF-7) | 16% reduction in viability | Directly kills cancer cells |
| Breast Cancer Cells (MDA-MB-231) | 10% reduction in viability | Effective against aggressive triple-negative breast cancer |
| Normal Fibroblast Cells (FF95) | Increased proliferation | Not only safe for healthy cells, but stimulates their growth |

The study confirmed that the 8 Hz frequency induced cellular senescence (stopped cell division) and triggered apoptosis (programmed cell death) only in the cancer cells. This is the holy grail of cancer therapy: a treatment that can distinguish between friend and foe at a cellular level.
FDA-Approved Technology: A Foundation of Safety and Efficacy
While PEMF is not yet FDA-approved specifically for cancer treatment, the technology itself has a long history of FDA approval for other conditions, establishing a strong safety profile. Since 1979, PEMF devices have been approved for bone healing, post-operative pain, wound healing, and even depression [2]. The ongoing clinical trials for PEMF in cancer treatment (NCT06332508, NCT06003764) are building on this foundation, aiming to provide the data needed for a specific cancer indication.
A Comprehensive PEMF Protocol for Every Stage of the Journey
The power of PEMF therapy lies in its versatility. By using the PEMF Healing App and a device like the iTorus Coil, Vortex6 Mat, or Frequency Imprinter, you can create a personalized protocol to support your body at every stage of the breast cancer journey.
Phase 1: Prevention & Early Support (For Women at Risk)
Goal: Create a cellular environment that is inhospitable to cancer by supporting breast tissue health and immune function.
Recommended Programs:
- Breast Diseases Advanced+ Energetics – Daily, 30 minutes (supports overall breast health)
- Cancer Breast Energetics – 3-4x per week, 20 minutes (preventive cellular support)
Phase 2: Treatment Support (For Current Patients)
Goal: Directly target cancer cells, enhance the effectiveness of conventional treatment, and support the body through therapy.
Recommended Programs:
- Breast Cancer 15X CAFL Electroherbalism, Immune Support – Twice daily, 30-45 minutes (comprehensive treatment support)
- Breast Cancer 5X CAFL Advanced Energetics – Daily, 30 minutes (targeted frequency therapy)
- Adenocarcinoma, 4 Phases, Lymphatic, CAFL Energetics – Daily, 45 minutes (multi-phase approach targeting tumor, pathogen, and lymphatic support)
Phase 3: Post-Treatment Recovery (For Survivors)
Goal: Accelerate healing from surgery and radiation, restore cellular health, and reduce risk of recurrence.
Recommended Programs:
- Breast Cancer Advanced – Daily, 30 minutes (ongoing cellular support and recovery)
- Breast Diseases Advanced+ Energetics – 3-4x per week, 30 minutes (tissue healing and restoration)
How to Use Your PEMF Devices: iTorus Coil, Vortex6 Mat & Frequency Imprinter
To maximize the benefits of your PEMF protocol, it’s essential to use your devices correctly. Here are step-by-step instructions for the iTorus Coil, Vortex6 Mat, and Frequency Imprinter.
iTorus Coil: Targeted Therapy
The iTorus Coil is ideal for targeted therapy, allowing you to focus the PEMF field on specific areas of the body.
Daily Routine:
- Connect: Plug the iTorus Coil into your audio device (phone, tablet, computer).
- Select Program: Open the PEMF Healing App and choose the appropriate program from your protocol.
- Placement:
- For Prevention & General Health: Place the coil over your chest/sternum to support breast tissue and immune system.
- For Treatment Support: Place the coil directly over the affected breast or tumor area. You can also alternate placement over the liver to support detoxification.
- For Post-Surgery Recovery: Place the coil over the surgical site (after healing) or over the affected arm/armpit for lymphatic support.
- Duration: Run the program for the recommended duration (20-45 minutes).
- Frequency: Use daily or as specified in your protocol.
Vortex6 Mat: Full-Body Therapy
The Vortex6 Mat provides a full-body PEMF experience, ideal for systemic support and overall wellness.
Daily Routine:
- Setup: Lay the Vortex6 Mat on a flat surface (bed, floor, yoga mat).
- Connect: Plug the mat into your audio device.
- Select Program: Choose a systemic program from your protocol, such as “Breast Cancer 15X CAFL” or “Adenocarcinoma 4 Phases.”
- Position: Lie down on the mat, ensuring your entire body is within the PEMF field. Position yourself so the breast area is centered on the mat.
- Duration: Run the program for the recommended duration (30-45 minutes).
- Frequency: Use daily for best results, especially during treatment and recovery phases.
Frequency Imprinter: Water & Wearables
The Frequency Imprinter allows you to infuse the healing frequencies into water or wearable items, extending the benefits of your PEMF sessions throughout the day.
Best Practices:
- Connect: Plug the Frequency Imprinter into your audio device.
- Select Program: Choose a program from your protocol (any of the breast cancer programs work well for imprinting).
- Imprint Water: Place a glass or bottle of water on the imprinter and run the program for the full duration. Drink the imprinted water throughout the day to maintain the frequency in your system.
- Imprint Wearables: Place a crystal, pendant, or other wearable item on the imprinter and run the program. Wear the item close to your body (over the heart or affected breast area) to carry the frequency with you.
- Daily Use: Imprint fresh water each morning and wear your imprinted item throughout the day for continuous frequency support.
What to Expect: A Timeline for Healing
PEMF therapy works at a cellular level, and results can be gradual. Here’s a general timeline of what you might expect:
Weeks 1-4: Initial Cellular Response
You may notice improved sleep quality, reduced stress and anxiety, and a general sense of well-being. Some women report feeling more energized. This is a sign that your cells are responding to the therapy and beginning to restore normal function.
Weeks 4-8: Systemic Improvements
You may experience a reduction in pain and inflammation, improved energy levels, and a stronger immune response. If you’re undergoing conventional treatment, you may notice reduced side effects from chemotherapy or radiation.
Weeks 8-12: Measurable Changes
With consistent use, you may see more significant improvements in your specific condition. This could include reduced tumor markers (in conjunction with conventional treatment), improved lymphatic drainage, faster recovery from surgery, or better tolerance of ongoing therapies. Many women report feeling “more like themselves” at this stage.
3-6 Months: Long-Term Benefits
Continued use supports ongoing cellular health, immune function, and overall vitality. For survivors, this is the phase where you’re building resilience and reducing the risk of recurrence.
Who is This For?
This PEMF protocol is designed for:
- Women at high risk for breast cancer (family history, BRCA mutations, dense breast tissue) who want to take a proactive approach to their health.
- Current breast cancer patients who want to support their conventional treatment (surgery, chemotherapy, radiation), reduce side effects, and improve their quality of life.
- Breast cancer survivors who want to accelerate their recovery, manage post-treatment effects (lymphedema, fatigue, pain), and reduce the risk of recurrence.
What You Need to Know:
- This is NOT a replacement for conventional treatment. Always work with your oncologist and medical team. PEMF therapy is a complementary approach that can enhance your conventional treatment.
- Consistency is key. PEMF works at a cellular level, and results are cumulative. Daily use is recommended for best results.
- Listen to your body. Start with shorter sessions (15-20 minutes) and gradually increase as your body adapts.
- Stay hydrated. PEMF therapy can support detoxification, so drink plenty of water (especially imprinted water) throughout the day.
- Track your progress. Keep a journal of your symptoms, energy levels, and any changes you notice. Share this with your medical team.
The Future is Frequency
The discovery of the 8 Hz frequency’s effect on breast cancer is more than just a scientific curiosity; it’s a beacon of hope. It signals a new era in medicine where we can harness the power of the body’s own energetic systems to heal from within. This is not a replacement for conventional therapy, but a powerful, evidence-based adjunct that can improve outcomes, reduce side effects, and empower women on their journey to recovery. The future of cancer treatment is here, and it’s powered by frequency.
References
[1] Pantelis, P., et al. (2024). “Pulsed Electromagnetic Fields (PEMFs) Trigger Cell Death and Senescence in Cancer Cells.” International Journal of Molecular Sciences, 25(5), 2473. https://www.mdpi.com/1422-0067/25/5/2473
[2] U.S. Food and Drug Administration. (2025). “Product Classification: Peripheral electromagnetic field (pemf) to aid wound healing.” https://www.accessdata.fda.gov/scripts/cdrh/cfdocs/cfpcd/classification.cfm?id=MBQ
[3] Crocetti, S., et al. (2013). “Low intensity and frequency pulsed electromagnetic fields selectively impair breast cancer cell viability.” PLOS ONE, 8(9), e72944. https://doi.org/10.1371/journal.pone.0072944
[4] Woo, S. H., et al. (2022). “Pulsed electromagnetic field potentiates etoposide-induced MCF-7 cell death.” BMB Reports, 55(4), 190–195. https://www.ncbi.nlm.nih.gov/pmc/articles/PMC8972140/