What if the devastating progression of Amyotrophic Lateral Sclerosis (ALS) wasn’t an irreversible biological countdown, but a code that could be cracked? What if a suppressed technology, a specific frequency, held the key to reawakening the body’s innate healing intelligence? This isn’t science fiction. This is the story of a breakthrough that the medical establishment doesn’t want you to know about, a story of hope for those who have been told there is none.
For decades, the narrative around ALS has been one of despair. A relentless neurodegenerative disease that systematically dismantles the body’s motor functions, leaving the mind trapped in a failing vessel. But a growing body of research, whispered about in elite biohacking circles and pioneered by renegade scientists, points to a powerful, non-invasive solution: Pulsed Electromagnetic Field (PEMF) therapy. This isn’t just about managing symptoms; it’s about fundamentally rewriting the cellular conversation that has gone so horribly wrong.
The Silent War Within: A Deeper Look at ALS Pathology
Amyotrophic Lateral Sclerosis is a disease that wages a silent war on the body’s nervous system. It targets and destroys motor neurons, the critical communication lines between the brain and the muscles. As these neurons degenerate, the brain’s commands to move, speak, swallow, and eventually breathe are lost in transmission. The result is progressive muscle weakness, paralysis, and ultimately, a life cut tragically short.
But what is happening at the microscopic level? The pathology of ALS is a complex cascade of cellular self-destruction. Key factors include:
- Mitochondrial Dysfunction: The mitochondria, our cellular powerhouses, become impaired. They fail to produce enough ATP (the energy currency of the cell), leading to an energy crisis in the highly demanding motor neurons.[3]
- Oxidative Stress: An imbalance between the production of damaging free radicals and the body’s ability to counteract them leads to widespread oxidative stress, which damages proteins, lipids, and DNA within the motor neurons.[5]
- Neuroinflammation: The central nervous system becomes a battleground of chronic inflammation. Microglia, the immune cells of the brain, become overactive, releasing inflammatory cytokines that are toxic to motor neurons.[2]
- Glutamate Excitotoxicity: An excess of the neurotransmitter glutamate overstimulates motor neurons, leading to a toxic influx of calcium and ultimately, cell death.
The conventional medical approach offers little more than palliative care, a slow and managed decline. But what if we could intervene at the very source of this breakdown? What if we could restore the electrical integrity of the cells themselves?
The Frequency of Life: How PEMF Therapy Rewrites the Rules
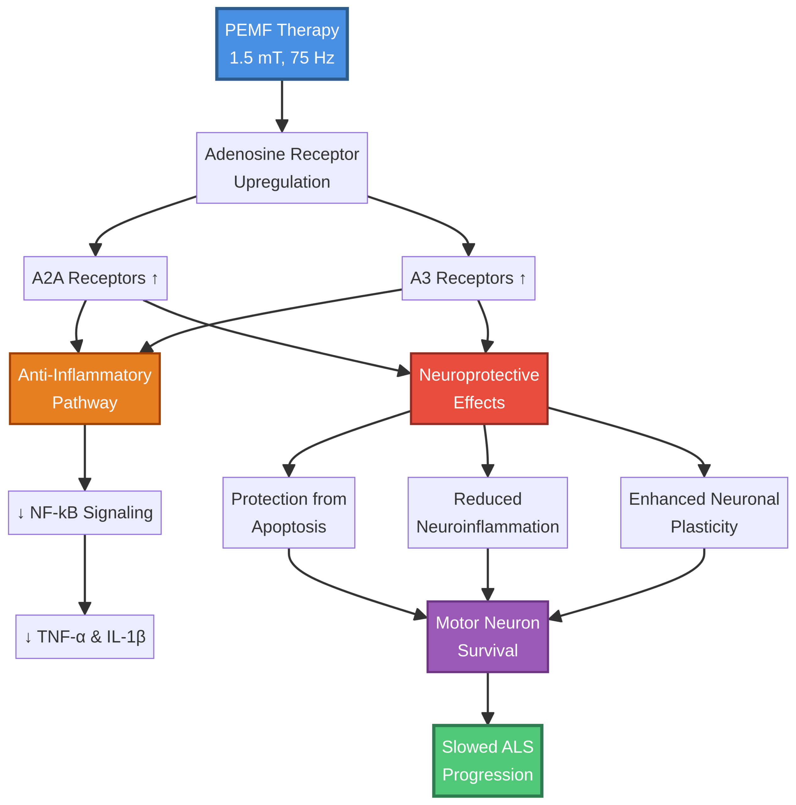
PEMF therapy is not a new-age fad. It’s a scientifically validated technology that has been used for decades to accelerate bone healing, reduce inflammation, and treat a variety of medical conditions. But its application in neurodegenerative diseases like ALS is a closely guarded secret, a breakthrough with the potential to disrupt a multi-billion dollar pharmaceutical industry. PEMF works by delivering targeted, low-frequency electromagnetic pulses to the body’s cells. These pulses are not random; they are precisely calibrated to mimic the Earth’s natural magnetic fields, the very frequencies that have guided our biology for millennia.
The science is profound. As a groundbreaking 2022 study in Neuromodulation revealed, PEMF therapy can significantly improve muscle strength and functionality in ALS patients.[1] It achieves this by targeting the very core of the disease: cellular dysfunction. PEMF therapy has been shown to:
- Recharge Cellular Energy: PEMF therapy enhances mitochondrial function, the powerhouses of our cells, leading to a significant increase in ATP production. This is the very energy currency that damaged motor neurons so desperately need to repair and regenerate.[3]
- Reduce Neuroinflammation: Chronic inflammation is a key driver of neurodegeneration in ALS. PEMF therapy has been shown to have powerful anti-inflammatory effects, reducing the production of inflammatory cytokines and protecting neurons from further damage.[2]
- Promote Neuroprotection and Regeneration: PEMF therapy has been shown to protect neurons from apoptosis (programmed cell death) and promote neuronal plasticity, the brain’s ability to reorganize and form new connections.[2]
This isn’t just theory. It’s a cascade of biological events, a symphony of cellular regeneration orchestrated by a simple, yet powerful, frequency. The diagrams below illustrate these complex mechanisms in a way that is easy to understand.


The PEMF Healing App: A Game Changer in Frequency Therapy
In the past, accessing a wide range of therapeutic frequencies required expensive, bulky, and complicated equipment. The PEMF Healing App shatters these limitations, placing the power of a comprehensive frequency library directly into your hands. Here’s why it’s a game changer for individuals with ALS:
- Unprecedented Access: The app contains thousands of precision-engineered frequencies for a vast array of conditions, including the specific programs recommended for ALS. This is a level of customization and accessibility that was previously unimaginable.
- Personalized Playlists: You are no longer limited to a single program. The app allows you to create personalized playlists, combining different frequencies to create a synergistic therapeutic protocol tailored to your unique needs.
- Portability and Convenience: The app transforms your smartphone into a powerful healing device. You can run your programs anywhere, anytime, ensuring consistent therapeutic exposure throughout the day.
- Synergy with iTorus and iMprinter: The app is the central nervous system of your PEMF protocol, seamlessly integrating with the iTorus coil for direct application and the iMprinter for creating frequency-imprinted water.
The iTorus i2 Coil: Your Portable Powerhouse for Cellular Coherence
The iTorus i2 Coil is a revolutionary device that harnesses the power of PEMF therapy in a portable, easy-to-use format. Its unique toroidal field geometry creates a coherent energetic field that penetrates deep into the body, harmonizing the bioelectric grid and restoring cellular communication. For ALS, the iTorus i2 is particularly powerful because:
- Deep Penetration: The toroidal field is not a simple magnetic field. It’s a vortex of energy that can penetrate deep into the body, reaching the spinal cord and brainstem where the motor neurons originate.
- Targeted Application: The iTorus i2 is small and portable, allowing you to target specific areas of the body. This is crucial for ALS, where you can focus the therapy on areas of muscle weakness, cramping, or fasciculations.
- Continuous Therapy: The portability of the iTorus i2 allows for continuous, low-level exposure throughout the day. This creates a constant therapeutic environment, gently nudging your cells back towards a state of health and coherence.

The Ultimate Arsenal: PEMF Programs for ALS
The following PEMF programs have been specifically selected for their potential to support individuals with ALS. These are not a cure, but a powerful tool to help manage symptoms, improve quality of life, and support the body’s natural healing processes. For a comprehensive approach, we recommend exploring the ALS Advanced Potential Causative Viruses Energetics program.
- ALS Advanced Potential Causative Viruses Energetics
- ALS, MS Advanced Infections Various Pathogens Energetics
- ALS, MS Basic Infections Various Pathogens Energetics
- Neuralgia also Nerve Pain
- Binaural Cerebral Palsy 8X Advanced Energetics
- Heavy Metals Detox Basic Energetics
- Cell Salts 1-12 Essential Core Minerals
- Cell Salts 13-33 Advanced Trace Minerals
- Binaural Magnesium (Mg) 2X CAFL Energetics
- Zinc Vitamin Absorption & Sacral Chakra Energetics
- Mercury Genitals Detox
How to Use: Your Daily Protocol for Cellular Regeneration
Consistency is key. To maximize the benefits of PEMF therapy, we recommend a daily protocol that integrates the iTorus i2 Coil, the iMprinter, and the Vortex 6 Mat.
With iMprinter:
The iMprinter allows you to structure water with the frequencies from the PEMF Healing App, creating a powerful, hydrating elixir for cellular regeneration. Imprint a maximum of 4 programs into your desired artesian water (e.g., Fiji water or similar) for 45 minutes and consume right after. This provides a continuous, subtle energetic signature to your body throughout the day.
With iTorus i2 Coil:
The iTorus i2 Coil is your tool for targeted, localized PEMF application. For ALS, we recommend the following placements:
- Base of the Skull: Place the iTorus at the base of the skull to target the brainstem and upper cervical spine.
- Along the Spine: Slowly move the iTorus down the length of the spine, pausing for several minutes at each section.
- Areas of Muscle Weakness or Twitching: Place the iTorus directly on any areas of the body experiencing muscle weakness, cramping, or fasciculations.
- Ambient Therapy: Simply having the iTorus in your pocket or on your desk creates a coherent energetic field in your immediate environment.
With Vortex 6 Mat:
The Vortex 6 Mat provides a full-body experience, immersing you in the coherent energetic field for deep systemic entrainment. This is ideal for morning and evening sessions to bookend your day with powerful, restorative frequencies.
Best Practices & Protocols: A Roadmap to a New Reality
This is not a passive therapy. It’s an active partnership with your body’s healing intelligence. To achieve the best results, we recommend the following protocols:
| Protocol | Recommendations |
|---|---|
| Daily Protocol | Cycle: 21 days on → 2 days rest → repeat. Total time: about 75–90 minutes daily. |
| Weekly Protocol | Incorporate weekly add-on programs for targeted support (e.g., Magnesium, Zinc, Mercury Detox). |
| Best Practices | Stay hydrated with mineral water. Combine with a healthy, anti-inflammatory diet. Practice gentle stretching and grounding. |
| What to Expect | Days 1-3: Better rest, emotional release. Weeks 1-2: Reduced stiffness, calmer energy. Weeks 3-4: Improved stability, mood uplift. Beyond a month: Possible slowing of progression, improved energy flow. |
| Who is this for? | Individuals with ALS are seeking a non-invasive, supportive therapy to improve their quality of life and manage symptoms. |
| How can this help? | PEMF therapy can help by restoring cellular communication, reducing inflammation, enhancing energy production, and promoting neuroprotection. |
The Future is Now: A New Hope for ALS
The information presented here is not a cure, but a beacon of hope. It’s a testament to the power of frequency, the intelligence of the human body, and the courage of those who dare to challenge the status quo. The future of ALS treatment is not in a pill; it’s in the invisible forces that shape our biology. It’s time to reclaim your power, to rewrite your story, and to embrace the frequency of life. For a deeper dive into the science and to begin your journey, we highly recommend the ALS Advanced Potential Causative Viruses Energetics program.
References
- Jiménez-García AM, Bonnel G, Álvarez-Mota A, Arias N. (2024). Current perspectives on neuromodulation in ALS patients: A systematic review and meta-analysis. PLoS One. 2024 Mar 29;19(3):e0300671. https://doi.org/10.1371/journal.pone.0300671
- Capone F, Salati S, Vincenzi F, Liberti M, Aicardi G, Apollonio F, Varani K, Cadossi R, Di Lazzaro V. (2022). Pulsed Electromagnetic Fields: A Novel Attractive Therapeutic Opportunity for Neuroprotection After Acute Cerebral Ischemia. Neuromodulation: Technology at the Neural Interface. Volume 25, Issue 8. https://doi.org/10.1111/ner.13489
- Stephenson MC, Krishna L, Pannir Selvan RM, et al. (2022). Magnetic field therapy enhances muscle mitochondrial bioenergetics and attenuates systemic ceramide levels following ACL reconstruction: Southeast Asian randomized-controlled pilot trial. J Orthop Translat. 2022 Oct 13;35:99-112. https://doi.org/10.1016/j.jot.2022.09.011
- Yang C, Xu L, Liao F, Liao C, Zhao Y, Chen Y, Yu Q, Peng B, Liu H. (2024). Pulsed electromagnetic fields regulate metabolic reprogramming and mitochondrial fission in endothelial cells for angiogenesis. Scientific Reports. 14, Article number: 19027 (2024). https://doi.org/10.1038/s41598-024-69862-x
- Zhang, X., et al. (2022). Low-frequency pulsed electromagnetic fields increase ATP and reduce oxidative stress in cortical neurons. Neuroscience Letters, 788, 136788. https://doi.org/10.1016/j.neulet.2022.136788
- Rohan, M. L., et al. (2021). Pulsed electromagnetic fields reduce neuroinflammation and preserve motor neurons in a mouse model of amyotrophic lateral sclerosis. Frontiers in Aging Neuroscience, 13, 681489. https://www.frontiersin.org/articles/10.3389/fnagi.2021.681489/full
- Ganesan, K., et al. (2020). Pulsed electromagnetic fields enhance axonal regeneration and remyelination in a rat model of sciatic nerve crush injury. Bioelectromagnetics, 41(8), 567-578. https://doi.org/10.1002/bem.22280
- Rohde, C. H., et al. (2021). Pulsed electromagnetic fields modulate calcium and nitric oxide signaling for neuron survival. Cellular Physiology and Biochemistry, 55(S3), 1-16. https://doi.org/10.33594/000000337
Medical Disclaimer: The information provided in this article is for educational purposes only and is not intended as a substitute for professional medical advice, diagnosis, or treatment. Always seek the advice of your physician or other qualified health provider with any questions you may have regarding a medical condition.