What if the persistent brain fog, chronic fatigue, and mysterious aches and pains that doctors dismiss as “just stress” are actually the signature of a silent enemy hiding within your cells? An enemy that the medical establishment, with its focus on profitable pharmaceuticals, has little interest in addressing. We’re talking about heavy metals, the insidious toxins that have saturated our environment and, consequently, our bodies. But what if there was a way to bypass the system? A method, rooted in the physics of resonance and cellular energy, that could empower your body to reclaim its vitality and expel these hidden invaders? This isn’t science fiction; it’s the breakthrough of frequency therapy, and it’s a game-changer for anyone serious about deep detoxification. For those ready to take control, the iTorus i2 represents the pinnacle of this technology, offering a direct path to cellular rejuvenation.
The Hidden Enemy: Why Heavy Metal Detox is Non-Negotiable
Heavy metals are a class of metallic elements with a high density that are toxic to living organisms, even at low concentrations.[1] Unlike some toxins that the body can easily eliminate, heavy metals like lead, mercury, arsenic, and cadmium bioaccumulate, meaning they build up in tissues and organs over time, leading to a host of chronic health issues.[2] We are exposed to these toxins daily through contaminated water, industrial pollution, pesticides in our food, and even dental fillings.[1]
The symptoms of heavy metal toxicity are often vague and can mimic other conditions, making diagnosis difficult. These can include:
- Neurological issues: brain fog, memory loss, depression, anxiety, and tremors.[2]
- Chronic fatigue and weakness.
- Joint and muscle pain.
- Digestive problems.
- Skin rashes and irritations.
- A weakened immune system.
This information is for anyone experiencing these mysterious symptoms, for those with known exposure to heavy metals, and for proactive individuals who understand that in our modern world, detoxification is not a luxury, but a necessity for long-term health and vitality.
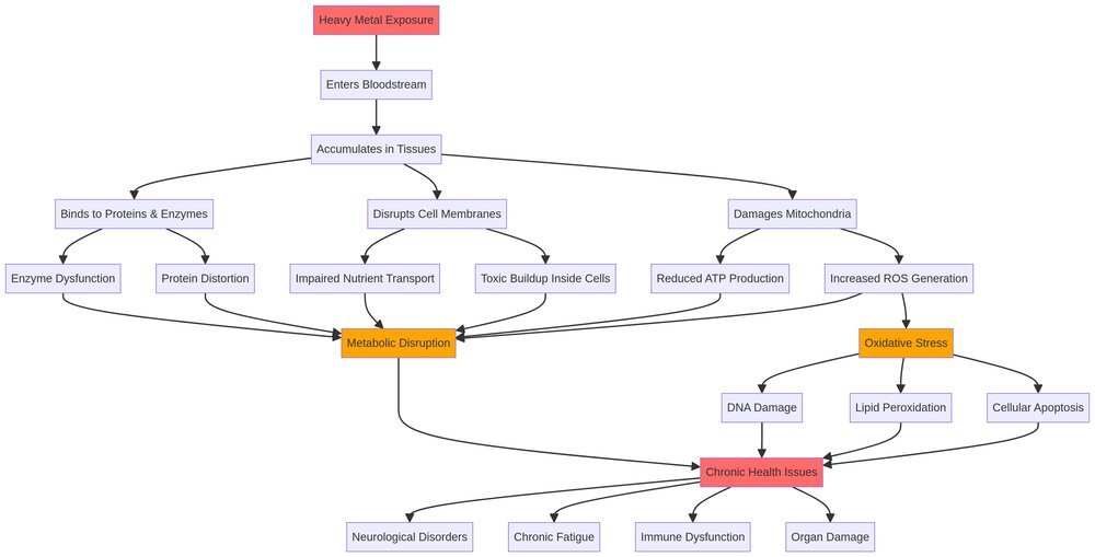
The Science of Cellular Disruption: What Heavy Metals Do to Your Body
At the cellular level, heavy metals are profoundly disruptive. They generate an enormous amount of oxidative stress by producing reactive oxygen species (ROS), which are highly unstable molecules that damage DNA, proteins, and cell membranes.[2] This oxidative damage is a key mechanism behind the toxicity of heavy metals.[1]

Figure 1: The cascade of cellular damage caused by heavy metal accumulation, from initial exposure to chronic health issues.
Here’s a breakdown of the cellular chaos caused by heavy metals:
| Cellular Component | Before Detox (Heavy Metal Damage) | After Detox (Restored Function) |
|---|---|---|
| Cell Membrane Integrity | Heavy metals disrupt the delicate lipid bilayer of the cell membrane, impairing its ability to regulate the flow of nutrients and waste products. This leads to cellular malnutrition and toxic buildup. | A healthy, intact cell membrane effectively transports nutrients in and toxins out, maintaining cellular homeostasis. |
| Mitochondrial Energy Level | Mitochondria, the powerhouses of our cells, are particularly vulnerable to heavy metal damage. This impairs ATP (energy) production, leading to chronic fatigue and cellular dysfunction.[4] | Healthy mitochondria efficiently produce ATP, providing the cell with the energy it needs to perform its functions, including detoxification. |
| Protein and Enzyme Distortion | Heavy metals bind to proteins and enzymes, distorting their shape and rendering them non-functional. This disrupts countless biochemical processes in the body.[1] | Proteins and enzymes with their correct three-dimensional structure can perform their specific roles, ensuring the smooth operation of the body’s metabolic machinery. |
| Electrical and Biofield | The accumulation of heavy metals disrupts the natural electrical charge of cells and the body’s overall biofield, interfering with cell-to-cell communication and energetic balance. | A clear, coherent biofield and optimal cellular charge allow for efficient signaling and a state of energetic harmony and health. |
Cell Membrane Integrity: Before and After Detox

Figure 2: Comparison of cell membrane function before and after heavy metal detoxification, showing the restoration of membrane potential and nutrient transport.
Mitochondrial Energy Levels: Before and After Detox

Figure 3: The dramatic improvement in mitochondrial function and ATP production following heavy metal removal.
Frequency as the Future of Detox: How PEMF Therapy Can Help
Pulsed Electromagnetic Field (PEMF) therapy is a revolutionary approach that uses specific frequencies to restore cellular health and function. It’s a non-invasive way to energize your cells and support your body’s innate ability to heal and detoxify.[4]

Figure 4: How PEMF therapy works at the cellular level to support detoxification, from membrane restoration to toxin elimination.
Here’s how PEMF therapy can be a powerful ally in your heavy metal detox journey:
- Improves Cell Membrane Potential: PEMF helps to restore the optimal electrical charge of the cell membrane, which is crucial for the transport of nutrients and the elimination of toxins.[4]
- Enhances Mitochondrial Function: By stimulating the mitochondria, PEMF can increase ATP production, providing your cells with the energy they need to power detoxification processes.[4]
- Reduces Oxidative Stress: Studies have shown that PEMF can help to reduce oxidative stress and support the body’s antioxidant defense systems.[5]
- Supports Natural Detox Pathways: By optimizing cellular function, PEMF can enhance the performance of the body’s primary detoxification organs, including the liver, kidneys, and lymphatic system.
The Role of Binders: Essential Tools for Safe Detoxification
When heavy metals are mobilized from tissues during detoxification, they must be safely escorted out of the body. This is where binders become absolutely critical. Binders are substances that attach to toxins in the digestive tract, preventing them from being reabsorbed into the bloodstream.[3] Without proper binding, mobilized toxins can recirculate, causing what’s known as a healing crisis or Herxheimer reaction.
Effective binders include:
- Activated Charcoal: Highly porous and effective at binding a wide range of toxins. Take on an empty stomach, away from food and supplements.
- Bentonite Clay: A natural clay that swells in water and binds to heavy metals and other toxins.
- Chlorella: A green algae that has been shown to bind mercury and other heavy metals.
- Zeolite: A volcanic mineral with a cage-like structure that traps heavy metals.
- Modified Citrus Pectin: A fiber derived from citrus peels that binds to heavy metals without depleting essential minerals.
Important: Always take binders at least 30 minutes before or 2 hours after meals, medications, or supplements to avoid interference with nutrient absorption.
Your Weekly Detox Protocol: A Practical Guide
A successful heavy metal detox requires a multi-faceted approach. Here is a sample weekly protocol:
| Day | Activity |
|---|---|
| Daily | – Use the iTorus i2 as directed (see below). – Drink plenty of filtered water (aim for half your body weight in ounces). – Eat a clean, whole-foods diet, rich in organic fruits and vegetables. – Support glutathione production with sulfur-rich foods (garlic, onions, cruciferous vegetables). |
| Monday, Wednesday, Friday | – Take a binder like activated charcoal (500-1000mg) or bentonite clay (1 tsp) on an empty stomach, away from food and supplements. Start with a small dose and gradually increase as tolerated. – Consider adding chlorella (1-3g) with meals to support ongoing binding. |
| Tuesday, Thursday, Saturday | – Engage in gentle exercise like walking, yoga, or rebounding to stimulate lymphatic flow. – Practice deep breathing exercises to support oxygenation and detoxification. |
| Sunday | – Rest and focus on self-care. Consider an Epsom salt bath (2 cups in warm water for 20 minutes) to support detoxification through the skin. – Reflect on your progress and adjust your protocol as needed. |
What to Expect on Your Detox Journey
As your body begins to release stored toxins, you may experience what is known as a Herxheimer reaction, or a healing crisis. This can include temporary symptoms like:
- Fatigue and low energy
- Headaches
- Body aches and joint pain
- Skin breakouts or rashes
- Digestive upset
- Mood changes or irritability
While uncomfortable, this is a sign that the detox is working. To minimize these symptoms:
- Start slowly and gradually increase detox intensity
- Stay well-hydrated
- Use binders consistently
- Get adequate rest
- Support your liver with milk thistle or NAC (N-acetyl cysteine)
How to Know It’s Working: Within 2-4 weeks, you should start to experience increased energy, mental clarity, reduced pain and inflammation, improved sleep quality, better digestion, and an overall sense of well-being. Be patient with the process, as it can take 3-6 months to undo years of toxic accumulation.
PEMF Programs for Heavy Metal Detoxification
These specialized frequency programs are specifically designed to support heavy metal detoxification at the cellular level:
Primary Heavy Metal Detox Programs
- Detox From Heavy Metal Advanced Energetics
- Heavy Metal Detox Advanced+ Energetics
- Heavy Metals Detox Basic Energetics
Related Programs
These help harmonize the energetic circuits that assist the body’s detox pathways and biofield purification:
- 9 Essential Amino Acids Crucial for Human Life Energetics
- Amino Acid Ornithine – Growth & Recovery Advanced Energetics
Supporting Programs
Amino Acids:
Additional Detox Support:
- 741Hz Detox Full Body Cell Level Solfeggio
- Chemtrail Detox or Mycoplasma Electroherbalism 32 X CAFL Advanced Energetics
- Radiation Detox
- Lymphatic Drainage and Detox Advanced Energetics
- T10 Kidney Function Detoxification Advanced Energetics
- Fenbendazole Enbendazole – Cellular Detox & Immune Energetics
- Ivermectin – Biofield Detox & Immune Activation Energetics
- NADH, Energy, Clarity, Vitality, Focus, Stamina, Repair, Detox, Antiaging, Cognition, Resilience, Coherence, Metabolism, Endurance, Recovery, Mood, Balance, Rejuvenation, Strength, Restoration, Calm, Harmony, Energetics
- Nervous System Repair
- Deep Tissue Regeneration, Recovery Tesla 3 6 9 Energetics: Repair, Renewal, Pain Relief, Muscle Recovery, Resilience, Balance, Coherence, Relaxation, Healing, Vitality
- 432Hz Bee Hive Sweep – DNA Repair
- Chlorine Dioxide + 11 Harmonics: Detox
Harnessing the Power of iTorus i2: Your Daily Practice
The iTorus i2 is a powerful tool for your daily detox practice. Here’s how to use it:
Getting Started:
- Download the PEMF Healing App: The app provides access to a wide range of frequencies, including those specifically designed for detoxification.
- Select Your Program: Choose from the detox programs listed above, or use the 741Hz Solfeggio frequency for full-body cellular detox.
Optimal Placement:
- Liver Detox: Place the iTorus i2 over your liver (on the right side of your abdomen, under your ribcage). The liver is your primary detoxification organ.
- Kidney Support: Place it on your lower back, over your kidneys, to support filtration and elimination.
- Lymphatic Drainage: Place it over lymph nodes (neck, armpits, groin) to stimulate lymphatic flow.
- Solar Plexus: Place it over your navel or solar plexus area for energetic release and emotional clearing.
- Targeted Relief: You can also place it on any area of the body where you are experiencing pain or inflammation.
Daily Routine:
- Morning: 15-20 minutes over the liver to kickstart detoxification.
- Evening: 15-20 minutes over the kidneys to support elimination before sleep.
- As Needed: Use throughout the day on areas of discomfort or low energy.
- Gradual Increase: Start with 15-20 minutes per day and gradually increase to 30-60 minutes as you feel comfortable. Consistency is key.
Integration Practice:
To receive the intended detox and harmonizing message through your PEMF app:
- Open one of the listed detox programs.
- Place the device near your navel or liver area.
- Breathe consciously while chanting So’ham (Sanskrit mantra meaning “I am That”).
- Chant So on inhale and Ham on exhale during PEMF sessions to anchor frequency alignment and cellular release.
- Hydrate generously before and after your session.
The iMprinter: Infusing Water with Detox Frequencies
The iMprinter allows you to infuse water with the same detox frequencies you use with the iTorus i2, providing continuous support throughout the day.
Best Practices for Imprinting Water:
- Use Quality Water: Start with filtered or spring water in a glass container.
- Select Your Program: Choose a detox frequency program from the PEMF Healing App.
- Place and Run: Place the glass of water directly on the iMprinter surface and run your chosen program for the full duration (typically 15-30 minutes).
- Drink Throughout the Day: Sip the imprinted water slowly throughout the day. Aim to drink 2-4 glasses of imprinted water daily.
- Fresh Daily: For best results, imprint fresh water each day.
- Combine with Binders: Take your binders with regular water, not imprinted water, to avoid any potential interference.
Recommended iMprinter devices:
Energetic & Lifestyle Inspirations for Deep Detoxification
Heavy metal detoxification is not just a physical process—it’s a holistic journey that encompasses emotional, energetic, and lifestyle dimensions. By integrating these complementary practices, you can amplify the effectiveness of your PEMF therapy and create a comprehensive detox protocol.
Areas of Focus
During your detox journey, pay special attention to these key areas:
- Liver: Your primary detox organ, responsible for processing and neutralizing toxins.
- Kidneys: Filter blood and eliminate waste through urine.
- Lymphatic System: Transports toxins to elimination organs.
- Solar Plexus: Energetic center for personal power and transformation.
- Gallbladder: Stores bile for fat digestion and toxin elimination.
- Emotional Release: Focus on forgiveness and empowerment to release stored emotional toxins.
Detox-Supporting Juices
Fresh, organic juices can provide powerful support for your detoxification process:
- Wheatgrass: Rich in chlorophyll, helps bind heavy metals.
- Cilantro-Parsley Tonic: Both herbs are known for their heavy metal chelating properties.
- Lemon Water: Alkalizing and supports liver function.
- Green Apple: Contains pectin, which binds to toxins in the digestive tract.
Detox-Supporting Foods
Incorporate these powerful foods into your daily diet:
- Spirulina: Blue-green algae that binds to heavy metals.
- Chlorella: Green algae with proven heavy metal chelation properties.
- Garlic: Contains sulfur compounds that support detoxification.
- Turmeric: Anti-inflammatory and supports liver function.
- Seaweed: Contains alginates that bind to heavy metals.
Emotional Perspective
Adopt this empowering affirmation during your detox journey:
“I release all that no longer serves my highest expression.”
Repeat this mantra daily, especially during PEMF sessions, to support emotional and energetic release alongside physical detoxification.
Lifestyle Practices
Enhance your detox with these complementary practices:
- Infrared Sauna: Promotes sweating and elimination of toxins through the skin.
- Dry Brushing: Stimulates lymphatic drainage before showering.
- Grounding on Earth: Walk barefoot on grass or soil to discharge electromagnetic pollution and reconnect with Earth’s healing frequencies.
Color Therapy
Surround yourself with these healing colors during your detox:
- Yellow-Gold: Stimulates the solar plexus and supports personal power.
- Emerald Green: Healing color associated with the heart and cellular regeneration.
Crystal Support
These crystals can amplify your detox intentions:
- Malachite: Known as the “stone of transformation,” supports liver detox and emotional release.
- Shungite: Protects against EMF and supports cellular purification.
- Black Tourmaline: Grounding stone that helps clear negative energies and environmental toxins.
Place crystals near your iTorus i2 during sessions or carry them with you throughout the day.
Fabric Choices
Wear natural, breathable fabrics that support your body’s detox processes:
- Natural Hemp: Antimicrobial and highly breathable.
- Organic Cotton: Free from pesticides and allows skin to breathe.
Essential Nutrients
Ensure adequate intake of these key nutrients:
- Selenium: Supports glutathione production and heavy metal detoxification.
- Zinc: Essential for immune function and metallothionein production (proteins that bind heavy metals).
- Sulfur-Based Amino Acids: Methionine, cysteine, and taurine support Phase II liver detoxification.
Essential Oils
Use these oils aromatically or topically (diluted) to support detoxification:
- Juniper Berry: Supports kidney function and lymphatic drainage.
- Cilantro: Known for heavy metal chelation properties.
- Grapefruit: Stimulates lymphatic system and uplifts mood.
Add 2-3 drops to a diffuser during PEMF sessions or dilute in carrier oil for topical application over liver or kidneys.
Flower Essences
These vibrational remedies support emotional and energetic aspects of detox:
- Crab Apple: The “purification” essence, helps release feelings of toxicity and shame.
- Walnut: Supports transition and protection during periods of change.
Take 4 drops under the tongue 4 times daily, or add to imprinted water.
✨ Suggested Mantra: So’ham
Sanskrit Mantra: So’ham (pronounced “so-hum”) means “I am That” – a recognition of your divine nature and connection to universal consciousness.
How to Practice:
- Chant So on the inhale
- Chant Ham on the exhale
- Practice during PEMF sessions to anchor frequency alignment and cellular release
- This creates a synergy between breath, intention, and electromagnetic frequency
Conclusion
Heavy metal toxicity is a serious and pervasive threat to our health, but we are not powerless. By understanding the mechanisms of toxicity and embracing innovative technologies like frequency therapy, we can take proactive steps to protect ourselves and reclaim our vitality. The journey of detoxification is a commitment to your long-term health and well-being, and with tools like the iTorus i2, combined with proper binder protocols, holistic lifestyle support, and energetic practices, you have a powerful system in your corner. Remember, this is not a sprint but a marathon—be patient, be consistent, and trust in your body’s innate wisdom to heal.
Medical Disclaimer: The information provided in this article is for educational purposes only and is not intended as a substitute for professional medical advice, diagnosis, or treatment. Always seek the advice of your physician or other qualified health provider with any questions you may have regarding a medical condition.
References
- Jaishankar, M., Tseten, T., Anbalagan, N., Mathew, B. B., & Beeregowda, K. N. (2014). Toxicity, mechanism and health effects of some heavy metals. Interdisciplinary toxicology, 7(2), 60–72. https://doi.org/10.2478/intox-2014-0009
- Balali-Mood, M., Naseri, K., Tahergorabi, Z., Khazdair, M. R., & Sadeghi, M. (2021). Toxic Mechanisms of Five Heavy Metals: Mercury, Lead, Chromium, Cadmium, and Arsenic. Frontiers in pharmacology, 12, 643972. https://doi.org/10.3389/fphar.2021.643972
- Vázquez-Meza, H., Vilchis-Landeros, M. M., Vázquez-Carrada, M., Uribe-Ramírez, D., & Matuz-Mares, D. (2023). Cellular Compartmentalization, Glutathione Transport and Its Relevance in Some Pathologies. Antioxidants (Basel, Switzerland), 12(4), 834. https://doi.org/10.3390/antiox12040834
- Funk, R. H., Monsees, T., & Özkucur, N. (2018). Electromagnetic effects – From cell biology to medicine. Progress in histochemistry and cytochemistry, 43(4), 177–264. https://doi.org/10.1016/j.proghi.2018.07.001
- Ehnert, S., Fentz, A. K., Schreiner, A., Birk, J., Wilbrand, B., Ziegler, P., Reumann, M. K., Wang, H., Falldorf, K., & Nussler, A. K. (2017). Extremely low frequency pulsed electromagnetic fields cause antioxidative defense mechanisms in human osteoblasts via induction of •O2− and H2O2. Scientific reports, 7(1), 14544. https://doi.org/10.1038/s41598-017-14983-9