
BUY ON AMAZON
What if the fabric of reality wasn’t solid matter, but a symphony of vibrating frequencies? What if God wasn’t a distant deity, but a harmonic resonance you are already broadcasting? These aren’t just philosophical musings; they are questions at the forefront of a scientific and spiritual revolution, a revolution quietly championed by insiders and now brought to light in the #1 Amazon bestseller, The God Frequency: What if God is the frequency you’re already broadcasting? by Art Tawanghar.
While the masses are distracted, a growing body of research from institutions like HeartMath, MIT, and pioneering biophysicists reveals a hidden truth: our bodies are intricate bio-electromagnetic instruments, constantly interacting with a universal information field. This article pulls back the curtain on the science behind this phenomenon, exploring how your own heart’s electromagnetic field, the quantum signals in your DNA, and ancient Hermetic principles all point to a single, powerful conclusion: you don’t attract what you want, you become what you resonate.
The Heart’s Powerful Signal: The Science of Coherence
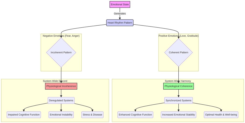
For decades, the HeartMath Institute has conducted groundbreaking research into the human heart, revealing it to be far more than a simple pump. Their studies demonstrate that the heart is the most powerful source of electromagnetic energy in the human body, producing a field that is approximately 100 times stronger than the brain’s. This field, shaped like a toroidal donut extending several feet around the body, is not just random noise; it is a carrier wave of information that changes dramatically with our emotional state.[1]
When we experience positive emotions like love, gratitude, or compassion, our heart-rhythm pattern becomes smooth and ordered, a state HeartMath researchers term **physiological coherence**. In this state, not only does our heart rate variability (HRV) become more harmonious, but our cardiovascular, respiratory, and nervous systems also entrain to this coherent rhythm. This internal synchronization, centered around a frequency of 0.1 Hz, optimizes bodily function, enhances cognitive performance, and promotes emotional stability. Conversely, feelings of stress, anger, or fear create chaotic, incoherent heart rhythms, disrupting this internal harmony and leading to a cascade of negative physiological effects.[1]
This research provides a concrete, measurable basis for what mystics have taught for ages: our emotional state directly shapes our energetic output. The coherent frequency of a calm, open heart is not just a feeling; it is a powerful, measurable signal broadcast into the environment.
The Global Connection: Schumann Resonance and the Planetary Field
The heart’s field doesn’t exist in isolation. It is part of a much larger network of energetic fields. The Earth itself has a heartbeat, a series of extremely low-frequency electromagnetic waves known as the **Schumann Resonances**. These resonances are generated and sustained by lightning discharges in the cavity between the Earth’s surface and the ionosphere. The primary Schumann Resonance frequency is approximately 7.83 Hz, a frequency that falls directly within the range of human alpha and theta brainwaves.[2]
The Global Coherence Initiative (GCI), another project involving HeartMath researchers, hypothesizes that there is a direct coupling between the human nervous system and these resonating geomagnetic frequencies. Their research suggests that information is encoded on these global fields and that human emotional states can influence this global information field. In essence, a collective of individuals in a state of heart coherence could create a more coherent standing wave in the planetary field, influencing global consciousness.[3] This provides a scientific framework for understanding how collective consciousness and focused intention can have measurable effects on a global scale.
The Quantum Within: Biophotons and DNA Resonance
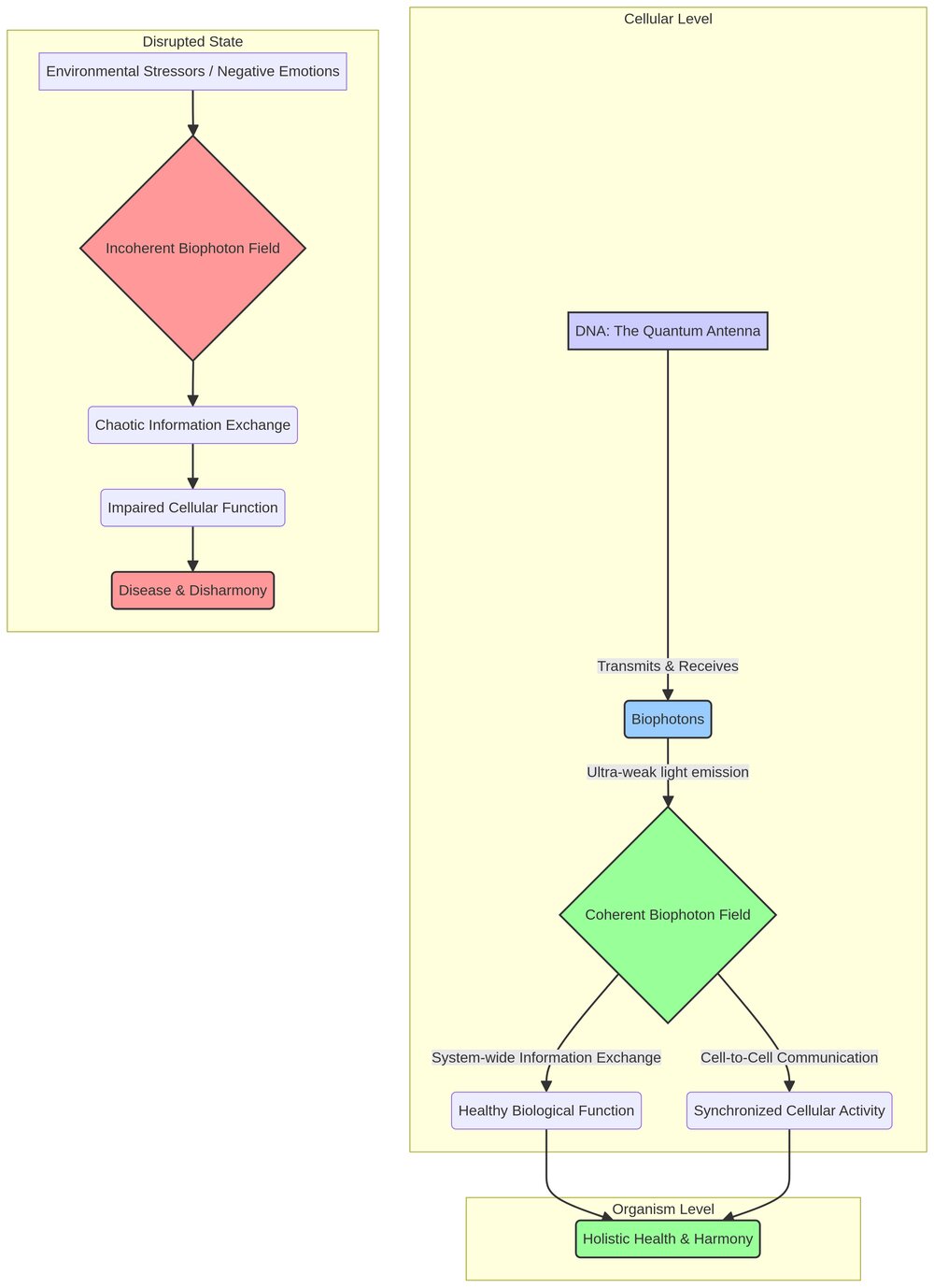
Diving deeper, from the macroscopic to the microscopic, we find that the principles of frequency and resonance operate at the very core of our biology. The pioneering work of German biophysicist Fritz-Albert Popp revealed that living cells emit ultra-weak photons of light, which he termed **biophotons**. Popp’s research, and subsequent studies in the field of quantum biology, suggest that DNA itself is a primary source of this biophoton emission.[4]
This light is not just a metabolic byproduct; it is believed to be a sophisticated cellular communication system, allowing for near-instantaneous, system-wide information exchange. The coherence of this light is a key indicator of health. A high degree of coherence in biophoton emission is associated with healthy, organized biological processes, while a chaotic, incoherent emission is linked to disease. This suggests that our DNA acts like a quantum antenna, both receiving and transmitting information on a vibrational level. This cellular symphony, a constant exchange of light and frequency, forms the fundamental basis of our biological reality.
Ancient Wisdom, Modern Science: Hermetics and Sacred Geometry
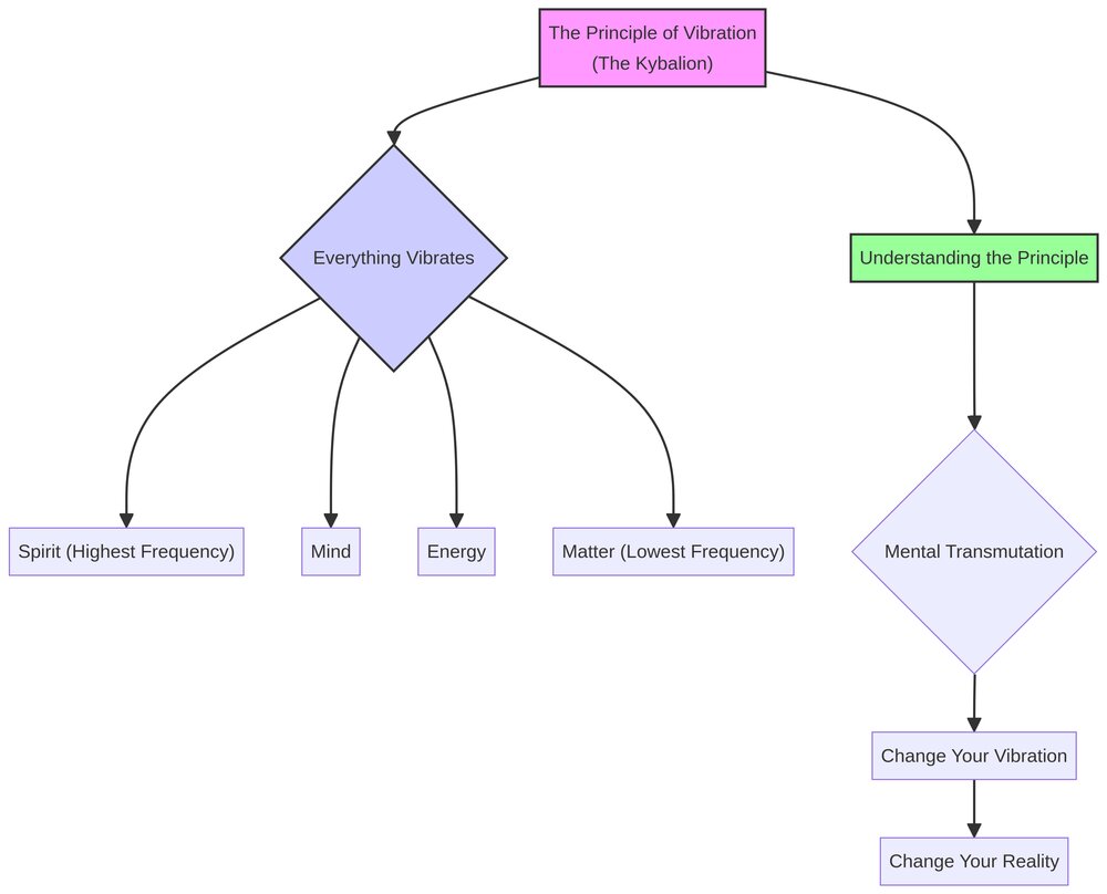
These modern scientific discoveries are not new; they are rediscoveries of ancient truths. The Hermetic texts, particularly *The Kybalion*, articulate this understanding through the **Principle of Vibration**, which states: “Nothing rests; everything moves; everything vibrates.”[5] This ancient principle posits that the differences between various manifestations of matter, energy, and even mind are simply the result of varying rates of vibration.
This concept is mirrored in the field of **Sacred Geometry**, which explores the geometric patterns that form the basis of all creation. The **Golden Ratio** (Phi, ≈ 1.618), for example, is a universal constant that appears everywhere from the spiral of a galaxy to the proportions of the human body and the structure of DNA.[6] These geometric blueprints are the architecture of creation, the visible manifestation of underlying vibrational frequencies. The book *The God Frequency* argues that by understanding these foundational patterns, we can begin to consciously align ourselves with the harmonic structure of the universe itself.
Who is This Book For?
The God Frequency is for the spiritual seeker who is tired of dogma and demands a framework that integrates science and lived experience. It is for the biohacker and wellness enthusiast looking to move beyond superficial fixes and engage with the fundamental operating system of their biology. It is for the artist, the creator, and the innovator who intuitively understands that inspiration flows from a state of resonance. Most importantly, it is for anyone who feels a disconnect between their inner world and their outer reality and is ready to understand that the power to change their life lies not in effort, but in alignment.
Why This Book is Needed Now
In a world saturated with noise, distraction, and fear—all forms of incoherent frequencies—the need to find our own clear signal has never been more urgent. We are bombarded with external information that pulls our awareness outward, disconnecting us from our internal guidance system. The principles in *The God Frequency* offer a powerful antidote. It provides a roadmap for tuning out the static and amplifying the coherent signal of our own heart and consciousness. In this time of immense global change and uncertainty, reclaiming our energetic sovereignty is not a luxury; it is a necessity for navigating the path forward with clarity, resilience, and creative power.
What to Expect and How It Can Be Used
This book is not a passive read; it is an experiential guide. Each chapter is designed as a “tuning,” guiding you to a direct experience of resonance. You will learn practical techniques to shift your emotional state, cultivate heart coherence, and stabilize your internal frequency. By applying these principles, you can expect to move from a state of reaction to one of conscious creation. The book teaches that by changing your internal resonance, your perception of reality will shift, and as your perception shifts, life itself begins to reorganize around your new frequency. It is a manual for becoming a conscious creator of your life experience, using the most powerful tool you possess: your own vibration.
Related PEMF Programs for Resonance and Coherence
To explore and experience these principles directly, the following PEMF programs are designed to promote coherence, resonance, and energetic balance. These can be used with compatible frequency delivery devices to support your journey into the concepts discussed in The God Frequency.
- “SERPINA5 Gamma Coherence Activation”
- Mother-Baby Bonding – Heart Sync Coherence Infant Energetics
- 1122Hz Master Alpha Solfeggio Frequency
- Bb/A#: ASMR 963Hz Handpan, Freq of Gods, Awaken, Activate Pineal Gland Meditation
- Deep Tissue Regeneration, Recovery Tesla 3 6 9 Energetics: Repair, Renewal, Pain Relief, Muscle Recovery, Resilience, Balance, Coherence, Relaxation, Healing, Vitality
- Atrial Fibrillation, Heart Rhythm Disorder – Calm, Coherence, Balance, Stability, Heart-Brain Synchronization, Stress Reduction, Nervous System Support, Energetic Grounding, Relaxation, Emotional Harmony, Energetics
- 528Hz Sacred 5-Phase Full Spectrum Energetics — Renewal, Grounding, Balance, Release, Transformation, Healing, Clarity, Harmony, Integration, Coherence, Creativity, Energy, Stability, Wellness, Alignment, DNA, Multidimensional, Resonance, Meditation, Expansion, Wholeness
- Tibetan Sacred Lotus Resonance Field, Focus, Stress, Nervous System, Energetics
- GLP-1 Native (7-36) Amide – Resonance Energetics Program
- Star Child Ultimate, Neural, Gut, Heart, Coherence Field Energetics
- Genesis, Zinc Spark: Electro magnetic Creation Resonance Blueprint Code Energetics
- Double Chin, Neck, Jaw, Lymphatic Flow & Connective Tissue Coherence Energetics
How to Use the Frequencies
The frequencies and programs mentioned can be utilized through several modern energetic devices to support your practice of the principles in The God Frequency.
With iMprinter:
The programs can be imprinted onto water or other substances using an iMprinter for continuous, subtle exposure throughout the day. This allows for a passive entrainment to the desired resonant patterns.
With iTorus i2 Coil:
Use the iTorus i2 Coil to generate a powerful, localized PEMF (Pulsed Electromagnetic Field) for targeted application or to create an ambient coherent field in your environment. This is ideal for focused meditation and direct energetic work.
With Vortex 6 Mat:
The Vortex 6 Mat provides a full-body experience, immersing you in a coherent energetic field for deep systemic entrainment and relaxation. This is excellent for overall well-being and integrating the frequencies on a holistic level.
Best Practices for Cultivating Your God Frequency
Integrating the principles from The God Frequency is a practice of conscious and consistent alignment. Here are some protocols to help you cultivate and stabilize your personal resonance.
Daily Protocol:
- Morning Coherence (10-15 minutes): Before checking your phone or engaging with the outside world, sit in a quiet space. Focus on your heart, breathe deeply, and intentionally cultivate a feeling of gratitude or appreciation. Use a coherence-focused PEMF program during this time to amplify the effect.
- Frequency-Infused Hydration: Use an iMprinter to charge your water with a frequency for coherence or well-being. Drink this water throughout the day to maintain a subtle energetic alignment.
- Evening Resonance (10-15 minutes): Before sleep, disconnect from screens and use a calming or resonant frequency to clear your energy field from the day’s accumulated stress and incoherence. This helps in restorative sleep and subconscious integration.
Weekly Protocol:
- Deep Dive Session (30-60 minutes): Once a week, dedicate a longer session for a full-body frequency immersion using a device like the Vortex 6 Mat. Use this time for deep meditation, to contemplate the concepts in the book, and to set your energetic intention for the week ahead.
- Nature Attunement: Spend time in nature, away from electronic devices. Consciously connect with the rhythms of the natural world, which naturally resonates with the frequencies of life.
What to Expect:
Initially, you may notice a sense of calm and reduced stress. Over time, as your baseline frequency shifts, you may experience heightened intuition, greater emotional resilience, and an increased sense of flow and synchronicity in your daily life. Many users report a feeling of ‘coming home’ to themselves and a deeper connection to the world around them.
Conclusion: You Are the Broadcast
The revolutionary premise of *The God Frequency* is that you are not separate from the creative force of the universe; you are a living instrument of it. The journey it offers is not about reaching for something outside of yourself, but about remembering the harmonic law that is already woven into your being. By integrating the wisdom of ancient philosophy with the startling discoveries of modern science, this book provides the tools to move from a life of attracting what you want to a life of *becoming* what you resonate. It is time to tune in. Your frequency is waiting.
Discover the science and practice of resonance in Art Tawanghar’s #1 bestseller, The God Frequency, available now on Amazon.
References
- McCraty, R. (2022). Following the Rhythm of the Heart: HeartMath Institute’s Path to HRV Biofeedback. Applied Psychophysiology and Biofeedback, 47(4), 305–316. https://doi.org/10.1007/s10484-022-09554-2
- Cherry, N. J. (2002). Schumann Resonances, a plausible biophysical mechanism for the human health effects of Solar/Geomagnetic Activity. Natural Hazards, 26(3), 279–331. https://doi.org/10.1023/A:1015637127504
- McCraty, R., Deyhle, A., & Childre, D. (2012). The Global Coherence Initiative: Creating a Coherent Planetary Standing Wave. Global Advances in Health and Medicine, 1(1), 64–77. https://doi.org/10.7453/gahmj.2012.1.1.013
- Popp, F. A., Nagl, W., Li, K. H., Scholz, W., Weingärtner, O., & Wolf, R. (1984). Biophoton emission. New evidence for coherence and DNA as source. Cell biophysics, 6(1), 33–52. https://doi.org/10.1007/BF02788579
- Three Initiates. (1908). The Kybalion: A Study of the Hermetic Philosophy of Ancient Egypt and Greece. The Yogi Publication Society.
- Livio, M. (2002). The Golden Ratio: The Story of Phi, the World’s Most Astonishing Number. Broadway Books.
Medical Disclaimer: The information provided in this article is for educational purposes only and is not intended as a substitute for professional medical advice, diagnosis, or treatment. Always seek the advice of your physician or other qualified health provider with any questions you may have regarding a medical condition.