The Problem Nobody Told You About
You wake up tired even though you slept nine hours. You put on a sweater in a room where everyone else is comfortable. You gain weight eating the same food that used to keep you lean. Your hair thins on your pillow. Your cycle gets strange. Your mood flattens. Your libido disappears. Your memory slips. You think slower than you used to think, and you know it.
You go to the doctor. They run a TSH. The result comes back “within range.” You are told you are fine.
You are not fine.
Why This Program Was Even a Thought
More than 20 million Americans have some form of thyroid disease, and up to 60 percent of them are undiagnosed according to the American Thyroid Association [1]. Women are 5 to 8 times more likely than men to be affected, and one in eight women will develop a thyroid disorder in her lifetime.
The gap between “normal labs” and “feeling like yourself” has become the single largest blind spot in modern endocrine medicine. Reference ranges were built on populations already steeped in fluoride, bromide, chlorine, mercury, perchlorate, chronic stress, nutrient depletion, and electromagnetic pollution. “Normal” has drifted downward for decades. You are being compared to a population that itself is quietly dying at the metabolic level. Falling inside that range means nothing about whether your thyroid is doing its actual job.
This protocol was born from a simple question. If millions of people are suffering from a problem the medical system cannot see, and if every one of those people has tried diets, supplements, stress programs, and medications without finding their way back, then what layer have we not touched?
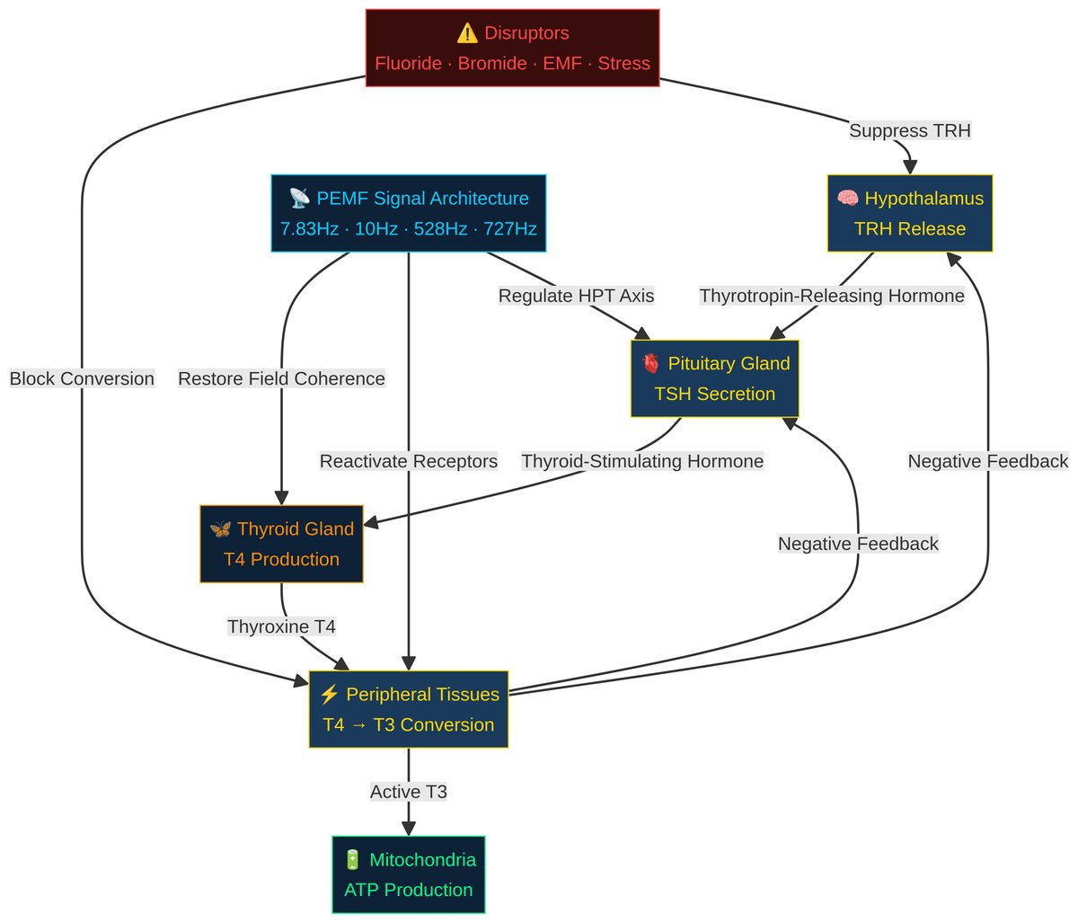
The answer is the bioelectric layer [2]. The thyroid is not just a chemical organ. It is a bioelectric field. And fields can be restored when they are approached at their native level of resonance. Explore the Thyroid Total Repair Advanced Energetics program here.
The Hook: What If Your Thyroid Is Not Broken?
What if your thyroid is not failing? What if it is being drowned out? What if the gland itself is fine, and what has actually happened is that the field around it has been occupied by signals that do not belong there, and the receptors on every cell of your body have stopped listening because they have been given so much conflicting information that they have gone silent?
This is the hidden hormone framework. Your thyroid hormone is not missing. It is being blocked, displaced, and ignored by disruptors that modern living has poured into your field for decades. Remove the occupation. Restore the field. The hormone works again.

The Solution: A 45-Minute Bioelectric Sequence You Can Actually Follow
This protocol delivers a single 45-minute stereo session that moves the body through nine biologically sequenced phases. It is not a frequency playlist. It is an architecture. You press play, you lie down, and the program takes your thyroid field through the exact sequence it would go through if it were healing itself with no interference.
Spectral Analysis: Visualizing the Hidden Hormone Protocol
To truly understand why this protocol works when other approaches fail, we must look at the signal architecture itself. Below is a spectral analysis of the Thyroid Reset protocol, revealing the multi-layered frequency design.

Notice the dense, structured bands of frequencies operating simultaneously. This is not a single tone playing on loop. It is a complex symphony of resonance. The lower bands provide the foundational Schumann grounding (7.83 Hz) [5] and mitochondrial voltage awakening (10 Hz), while the mid-range targets the thyroid field activation (16 Hz, 727 Hz) and disruptor clearing (174 Hz, 396 Hz). The higher, intermittent bands represent the specific signaling required for T4 to T3 conversion support (528 Hz) and pineal-endocrine axis coherence (963 Hz).

This second image, focusing on the pitch curves, illustrates the dynamic modulation within the protocol. The frequencies are not static; they shift, sweep, and interweave. This prevents cellular adaptation (receptor downregulation), ensuring that the cells continue to respond to the bioelectric cues throughout the entire 45-minute session and across the 90-day protocol. This dynamic architecture is what separates advanced PEMF from older, static Rife technologies.
Solution Architecture: The 9 Phases
The 45-minute session is divided into nine precise phases, each building upon the last to restore the thyroid and metabolic baseline.

- Earth Coupling (7.83 Hz): Re-establishes circadian rhythm and grounds the nervous system.
- Mitochondrial Voltage Awakening (10 Hz, 20 Hz): Primes the cells for energy production.
- Thyroid Field Activation (16 Hz, 727 Hz): Directly targets the thyroid gland’s resonant frequency.
- Disruptor Clearing (174 Hz, 396 Hz): Helps clear energetic blockages and cellular stress.
- T4 to T3 Conversion Support (528 Hz, 40 Hz): Stimulates the pathways necessary for active hormone conversion.
- HPT Axis Restoration (639 Hz, 1.45 Hz): Harmonizes the communication between the hypothalamus, pituitary, and thyroid.
- Pineal-Thyroid Axis Coherence (963 Hz): Aligns the upper endocrine centers for systemic balance.
- Metabolic Baseline Reset (432 Hz, 285 Hz): Consolidates the new metabolic setpoint.
- Genesis Field Integration (1.618 Hz, 0.1 Hz): Locks in the coherence for lasting cellular memory.
The Evolution of PEMF: Static vs. Advanced Architecture
Why do so many people plateau with traditional frequency therapy? The answer lies in how cells adapt to static signals [7].

| Feature | Static / Rife-Era Approach | Advanced Multi-Phase PEMF |
|---|---|---|
| Signal Type | Single fixed frequency (e.g., 727 Hz only) | Dynamic, sequenced architecture (21+ frequencies) |
| Cellular Response | Detects repetition, downregulates receptors | Continuous engagement, no adaptation ceiling |
| Long-Term Efficacy | Plateaus within 7-14 days; diminishing returns | Progressive deepening; creates a new biological baseline |
| Systemic Impact | Isolated to one specific target | Harmonizes the entire HPT axis and metabolic network |
PEMF Programs for Thyroid and Metabolic Support
To fully support your thyroid reset, integrate these specific programs into your protocol. These are live, verified programs from the PEMF Healing App designed to address every layer of thyroid and metabolic dysfunction.
- Thyroid Reset & Metabolic Ignition, 9 Phase, Hidden Hormone, Isochronic Energetics
- Thyroid Total Repair Advanced Energetics
- C7 Thyroid Advanced Energetics
- Hashimoto’s Thyroiditis (HT) All variants Ultra Advanced Energetics
- Hyperthyroidism (Overactive Thyroid) Healing Energetics
- Hypothyroidism (Underactive Thyroid Gland) Advanced Energetics
- Thyroid Recover / ReBalance Ultra Advanced Energetics
- Thyroid Revitalized+ Energetics
- Adrenal Fatigue Energetics
- T9 Adrenal Glands Stress Regulation Advanced Energetics
- Thyroid, Thymus, Lipid Metabolism Energetics
Day-by-Day Instructions: The First 21 Days
Day 1: The Baseline
Before you press play on anything, record three numbers. Take your basal body temperature first thing in the morning under the tongue before getting out of bed. Note your morning heart rate. Rate your energy on a scale of 1 to 10. Write these numbers down. You will track them for 21 days.
Day 2 to Day 7: The First Week
Run one session per day, morning or early afternoon. Hydrate with 500 ml of water 20 to 30 minutes before each session. Complete the three-minute breath primer (4-second inhale, 8-second exhale, nasal breathing, eyes closed, awareness at the throat). Lie down, place your coil, press play. Remain still through the full 45 minutes and the 2-minute integration afterward.
Do not evaluate results this week. Your nervous system is calibrating. Expect yawning, deep sighs, warmth at the throat, and often better sleep that night. Some users report a brief emotional release around day 3 or 4 as the disruptor clearing phase begins doing its work.
Day 8 to Day 14: The Coherence Window
Continue daily sessions. Around day 8 to 10, most users notice the first objective shifts. Morning basal body temperature rising. Better sleep onset. Warmer hands and feet. Clearer thinking in the first hour after waking. Cycle patterns steadying.
Add the iMprinter into your routine if you have one. Imprint a glass of water for 15 to 20 minutes in the morning, drink it 20 minutes before your session. Imprint your thyroid-supportive supplements (selenium, zinc, tyrosine, iodine if you take it) for 15 to 30 minutes before taking them.
Day 15 to Day 21: The Integration Window
This is where the metabolic baseline begins to change. Track your basal body temperature daily. You are looking for a gentle upward trend. Most users see morning temperatures rise by 0.3 to 0.6 degrees Fahrenheit over the 21 days, which is a direct metabolic marker of thyroid responsiveness.
At day 21, re-check your three baseline numbers. Compare.
Timeline: The 90-Day Arc
| Phase | Duration | Frequency | Expected Shifts |
|---|---|---|---|
| Calibration | Days 1-7 | Daily | Yawning, warmth at throat, deeper sleep, emotional release. |
| Coherence | Days 8-21 | Daily | Basal temp rise, clearer morning thinking, warmer extremities. |
| Consolidation | Days 22-60 | 4-5x/week | Meaningful lab shifts (T3/T4), sustained energy, weight stabilization. |
| Deepening | Days 61-90 | 3x/week | New metabolic baseline established, robust stress resilience. |
| Longevity | Day 90+ | 2-3x/week | Ongoing metabolic maintenance and cellular defense. |
How to Use a PEMF Coil
The coil is your primary delivery device. It converts the audio signal into a pulsed electromagnetic field that reaches directly through tissue to the thyroid gland. Headphones cannot do this. Speakers cannot do this. Only a coil delivers the full architecture into the body at the cellular level.
Coil Placement: Where Exactly
Primary placement, throat thyroid: Center one coil two finger-widths below the Adam’s apple, directly over the trachea. This is the thyroid position. The coil should rest flat against the skin or separated by only a thin layer of clothing, no more than 1 to 2 inches from the skin surface. Field strength drops sharply with distance. Secure with a soft elastic wrap or simply rest it in position while lying down.
Dual coil configuration, throat-adrenal axis: Primary coil at the throat thyroid position as above. Second coil at the lower back, centered over the lumbar spine at the level of the kidneys, which is the adrenal region. This configuration supports the cortisol-thyroid relationship, which is critical for T4-to-T3 conversion.
Advanced configuration, pineal-thyroid axis: Primary coil at the throat thyroid position. Second coil over the forehead at the third-eye position. This activates the endocrine triangle vertical channel that the closing integration phase addresses.
Coil Rules
Choose one placement before the session and do not move the coil for the full 45 minutes. Every connected coil receives the full stereo signal. Never split Channel A to one coil and Channel B to another device. Remain still through the 2-minute post-session integration before removing anything. Do not use with a pacemaker, cochlear implant, or any implanted electronic medical device without physician approval. Do not use during active pregnancy without qualified practitioner supervision.
iTorus Coil Options
Connect either iTorus coil directly to any audio output. For full dual-channel architecture, use two iTorus coils with independent left and right channel routing. The iTorus delivers the complete electromagnetic architecture directly through tissue.
How to Use an iMprinter
The iMprinter encodes the program’s frequency architecture into water, supplements, oils, and skincare so you carry the field with you throughout the day between active sessions. This is how you extend a 45-minute session into a 24-hour support rhythm.
iMprinter Options
Step by Step
Step 1. Place a glass of spring or filtered water in a glass container at the center of the iMprinter. Glass, not plastic. Plastic distorts the field.
Step 2. Play the program through the iMprinter. For the Tesla Spiral, 15 minutes is enough because of its concentrated vortex geometry. For the Flower of Life, 30 to 45 minutes produces fuller omnidirectional encoding.
Step 3. Drink the imprinted water 20 to 30 minutes before your session to prime your internal field.
Step 4. Prepare a second glass for post-session consumption within 30 minutes. This extends the coherence window into the two-hour integration period that follows your session.
Step 5. Imprint supplements, oils, and skincare for 15 to 30 minutes before use. This aligns your nutrients with the same field architecture the program is creating.
Step 6. On rest days when you are not running an active session, continue drinking imprinted water daily. This maintains gentle continuous thyroid field support between sessions.
How to Use a Haptic Device or Mat
Haptic transducers deliver the program as physical vibration through skin, fascia, and bone conduction. This activates mechanosensitive structures throughout the body, which research has shown convert mechanical stimulation into biochemical signaling cascades [4].
Haptic Device Options
Use code EPEMF10 on www.woojer.com for a discount on these devices:
- Woojer Vest 4
- Woojer Strap 4
- Woojer Mat (Vortex 6)
Placement
Upper chest placement, optimal for thyroid. Vest or strap positioned across the upper chest, just below the collarbone, provides the most direct mechanical coupling to the throat and thyroid field.
Whole-body mat placement. Lie supine on the mat with the thyroid region aligned over the upper mat zone. The mat delivers whole-body mechanical coupling that reinforces the coil’s electromagnetic field.
Torso placement for the endocrine triangle. Chest-mounted transducer provides coupling to the thyroid-heart axis, which supports the closing integration phase of the program.
Haptic Rules
Body contact is required. The device must be touching your skin or thin clothing. Begin with moderate vibration intensity. Every haptic device receives the full stereo signal. Never split channels between a coil and a haptic device. Each device receives the complete program through its own dedicated output.
The Full Pre-Session Protocol
Twenty to thirty minutes before you press play. Drink 500 ml of water. Ion channel function and intercellular fluid conductivity depend on hydration. A dry body cannot carry a coherent field.
Three minutes before you press play. Complete the breath primer. Four-second inhale through the nose. Eight-second exhale through the nose. Eyes closed. Awareness at the base of the throat. This primes the vagal-thyroid pathway.
Final positioning. Place your coil, secure your haptic device if using one, lie down fully reclined. All equipment must be in its final position before you press play. Do not adjust mid-session.
Press play. Close your eyes. Remain still.
The Two-Minute Integration
When the program ends, do not move immediately. Remain still for two full minutes. This is non-negotiable. Your thyroid field, your HPT axis, your vagal tone, and your full endocrine triangle are locking in a new coherent baseline. Interrupting this window shortens the durability of the work you just did.
After the two minutes, move gently. Ten to fifteen minutes of light walking or slow movement supports circulation and consolidates the new baseline. Do not drive or operate machinery for 30 minutes.
Medical Disclaimer
The information provided in this article is for educational and informational purposes only and is not intended as medical advice. PEMF technology and frequency protocols are not intended to diagnose, treat, cure, or prevent any disease. Always consult with a qualified healthcare professional before beginning any new wellness protocol, especially if you have a pre-existing medical condition, are pregnant, or use an implanted electronic medical device such as a pacemaker. Do not adjust your prescribed thyroid medication without direct supervision from your physician.
Research and Citations
The protocol draws from multiple research streams. These are the primary references for further investigation.
[1] American Thyroid Association. ATA General Information.
[2] Becker, R.O. The Body Electric: Electromagnetism and the Foundation of Life. William Morrow, 1998. View on Amazon | Google Books.
[3] Oschman, J.L. Energy Medicine: The Scientific Basis. Elsevier, 2nd edition, 2016. Elsevier Publisher Page | ScienceDirect.
[4] Adey, W.R. “Frequency and power windowing in tissue interactions with weak electromagnetic fields.” Proceedings of the IEEE, 1980. Semantic Scholar | PubMed: Cell membranes and EM environment.
[5] Cherry, N. “Schumann Resonances, a plausible biophysical mechanism for the human health effects of Solar/Geomagnetic Activity.” Natural Hazards, 2002. Link.
[6] Iaccarino, H.F. and Tsai, L.H. et al. “Gamma frequency entrainment attenuates amyloid load and modifies microglia.” Nature, 2016. Link.
[7] Mansourian, M. et al. “Evaluation of Pulsed Electromagnetic Field Effects: A Systematic Review and Meta-Analysis on Highlights of Two Decades of Research In Vitro Studies.” Bioelectromagnetics, 2021. PubMed | NIH Full Text (PMC).
[8] Kharrazian, D. Why Do I Still Have Thyroid Symptoms? When My Lab Tests Are Normal. Elephant Press, 2010. Author’s Official Page | Amazon.
[9] Wentz, I. Hashimoto’s Protocol: A 90-Day Plan for Reversing Thyroid Symptoms and Getting Your Life Back. HarperOne, 2017. Author’s Official Page | Amazon.
[10] Feinstein Institutes for Medical Research. Bioelectronic Medicine Institute.