What if the key to unlocking your body’s innate capacity for joint and cartilage regeneration wasn’t a single magic bullet, but a sophisticated, multi-phase energetic symphony? For decades, those suffering from the debilitating effects of osteoarthritis have been caught in a frustrating cycle of treatments that offer temporary relief at best. From the rigid, single-tone frequencies of 1990s-era Rife machines to the often-disappointing results of mainstream interventions, a truly effective, long-term solution has remained elusive. But a new paradigm is emerging, one that moves beyond the outdated, static models of the past and embraces the complex, dynamic nature of biological systems. This is the world of 6-Phase Energetics, a revolutionary approach to PEMF therapy that is changing the game for osteoarthritis sufferers everywhere. And at the forefront of this revolution is the groundbreaking Osteoarthritis Joint & Cartilage Regeneration, 6-Phase Energetics program.
The Rife Frustration: Why Static Frequencies Fall Short
The allure of Rife technology, with its promise of targeting specific conditions with precise frequencies, has captivated the alternative health community for decades. However, the reality for many users has been a frustrating journey of slow, inconsistent, or altogether absent results. The reason for this widespread dissatisfaction lies in the fundamental limitations of the technology itself. 1990s-era Rife machines, and many modern iterations, are built on a static, single-tone model. They emit a constant, unchanging frequency, or a small set of frequencies, with the assumption that this will be sufficient to address the complex, multi-faceted nature of chronic conditions like osteoarthritis.
However, biological systems are not static. They are dynamic, adaptive, and constantly in flux. When exposed to a constant, unchanging stimulus, the body quickly adapts, a phenomenon known as biological accommodation. This means that the initial therapeutic effect of the frequency diminishes over time, as the body habituates to the signal. It’s like listening to the same song on repeat for hours on end – eventually, you tune it out. This is why so many Rife users report that the initial benefits they experience quickly plateau or disappear altogether.
Furthermore, osteoarthritis is not a simple, single-target condition. It is a complex, degenerative disease that involves multiple, interconnected biological processes. There is the breakdown of cartilage, the inflammation of the synovial membrane, the stiffening of the joint capsule, and the underlying bone changes. A single, static frequency simply cannot address all of these different aspects of the disease simultaneously. It’s like trying to fix a complex engine with a single wrench. You might be able to tighten one bolt, but you’re not going to get the whole engine running smoothly.
Beyond Static Noise: The Game-Changing Power of 6-Phase Energetics
In stark contrast to the limitations of single-tone or static frequency approaches, the Osteoarthritis Joint & Cartilage Regeneration, 6-Phase Energetics program represents a profound leap forward in bioenergetic support for joint health. This program is not merely a collection of frequencies; it is a meticulously engineered, stereo field architecture designed to interact with the body’s complex biological signaling in a dynamic and progressive manner. The key differentiator lies in its **six intentional stages**, each precisely timed and tuned to address different aspects of joint regeneration and osteochondral support.
Consider the analogy of a symphony versus a single sustained note. A single note, no matter how pure, lacks the depth, complexity, and emotional resonance of a full orchestral piece. Similarly, a static frequency, while it may offer some initial effect, cannot orchestrate the intricate biological processes required for true tissue regeneration. The 6-Phase Energetics program, however, acts like a conductor, guiding the body through a carefully composed sequence of energetic events:
- Neuro-Regulatory Priming (0–8 minutes): Initiates the process by calming the nervous system and supporting balanced joint innervation, preparing the tissue for deeper energetic work.
- Synovial Modulation (8–16 minutes): Focuses on optimizing the synovial environment, crucial for lubrication and nutrient delivery to the cartilage.
- Chondral Activation (16–26 minutes): Directly targets chondrocytes, the cells responsible for cartilage maintenance and repair, stimulating their metabolic activity.
- Osteochondral Matrix Reinforcement (26–35 minutes): Strengthens the collagen matrix and the vital interface between bone and cartilage, addressing structural integrity.
- Degeneration Pattern Disruption (35–42 minutes): Actively works to interrupt and reset chronic degenerative patterns that perpetuate osteoarthritis.
- Tissue Coherence Stabilization (42–45 minutes): Harmonizes and integrates the energetic shifts, promoting whole-joint synchronization and sustained coherence.
This progressive, layered approach prevents biological adaptation, ensuring that the body remains responsive to the energetic input throughout the entire 45-minute session. It acknowledges that joint regeneration is not a singular event but a cascade of interconnected biological signals that require a dynamic and intelligent energetic framework.
Unveiling the Energetic Architecture: Spectral Analysis of 6-Phase Energetics
To truly appreciate the sophistication of the 6-Phase Energetics program, one must look beyond simple frequency lists and delve into its spectral architecture. Unlike the flat, unchanging output of older Rife devices, this program utilizes a rich, multi-layered energetic field. The provided spectral images offer a glimpse into this intricate design, revealing how frequencies are stacked, modulated, and sequenced to create a truly therapeutic environment.
Spectral Image 1: Dynamic Frequency Progression

This spectrogram illustrates the dynamic progression of frequencies within the 6-Phase Energetics program. Instead of a single, continuous tone, we observe distinct bands of energetic activity that evolve over time. The horizontal axis represents time, while the vertical axis denotes frequency. The varying intensity of the colors indicates the amplitude or strength of the frequencies at different points in the program. This visual representation clearly demonstrates the program’s phase-based design, where different frequency clusters are introduced and modulated in a specific sequence to achieve targeted biological responses. The absence of static, unchanging lines highlights the program’s ability to avoid biological accommodation and maintain cellular responsiveness.
Spectral Image 2: Layered Multi-Frequency Fields

The second spectral image further reveals the program’s complexity, showcasing its use of layered multi-frequency fields. Here, we can discern multiple frequency bands operating simultaneously, creating a rich energetic tapestry. This multi-frequency stacking is crucial for addressing the diverse cellular and tissue components involved in joint regeneration—from chondrocytes and synovial cells to the collagen matrix and osteochondral interface. Each layer of frequency is designed to resonate with specific biological targets, allowing for simultaneous support of various physiological processes. The intricate patterns and varying bandwidths demonstrate a sophisticated signal processing approach, far removed from the simplistic single-tone outputs of older technologies. This layered architecture is what enables the program to provide comprehensive support for the entire joint system, rather than just isolated components.
These spectral analyses underscore why the 6-Phase Energetics program is a game-changer. It moves beyond the rudimentary understanding of frequencies as static inputs and embraces a dynamic, intelligent, and biologically informed approach to energetic support. This is not about blasting the body with a single frequency; it’s about engaging in a nuanced dialogue with the body’s intrinsic healing intelligence.
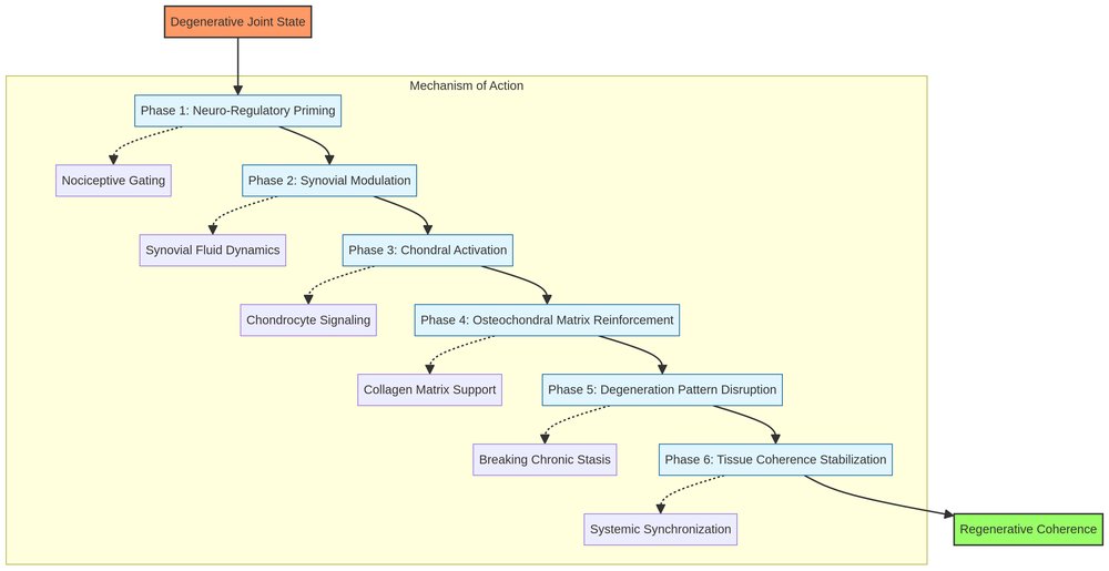
The Six Energetic Phases: A Visual Representation
The intricate progression of the 6-Phase Energetics program can be visualized as follows:

This diagram illustrates the sequential and interconnected nature of each phase, from initial neuro-regulatory priming to final tissue coherence stabilization, highlighting how the program systematically addresses the multifaceted aspects of joint health and regeneration.
PEMF Program Recommendations
In addition to the featured Osteoarthritis Joint & Cartilage Regeneration, 6-Phase Energetics program, consider these complementary PEMF programs for comprehensive joint and tissue support:
- Osteoarthritis Joint & Cartilage Regeneration, 6-Phase Energetics
- Cartilage & Joint Function Recovery Energetics
- Cartilage & Joint Function Recovery Energetics (Pain Category)
- AC Joint Recovery & Ligament Deep Healing Advanced Energetics
- Bone Growth & Regeneration
- Bones Health and Recovery
- Inflammation Basic Energetics
- Inflammation Reduce Basic+ Energetics
- Joint Pain
- Knee Joint Pain
- 2720Hz Healing & Regeneration Strengthen Bones
How to Integrate the 6-Phase Energetics Program into Your Routine
The versatility of the Osteoarthritis Joint & Cartilage Regeneration, 6-Phase Energetics program allows for integration with various PEMF and energetic devices, enhancing its therapeutic potential. Here’s how to maximize your experience:
Preparation: Breath Lab Primer
Before beginning your session, prepare your joint system with a brief Breath Lab primer:
- Navigate to: Menu > Breath Lab > 4:4:4:4
- Perform for 4–6 minutes.
This simple step supports neuromuscular relaxation and enhances joint receptivity to the energetic program.
Using with iTorus Coils
iTorus coils provide powerful, localized PEMF fields for targeted application. They are ideal for focusing the 6-Phase Energetics program directly on affected joints.
- Recommended Devices:
- Placement: Position the iTorus coil directly over the affected joint (e.g., knee, hip, shoulder, spine, hand). For comprehensive coverage, alternate surrounding positions.
- Intensity: Use a comfortable, moderate intensity. Excessive intensity is not necessary for optimal results.
- Frequency: Run one complete 45-minute session daily during the active phase (14–21 days). For maintenance, use 2–3 times weekly.
Using with Frequency Imprinters
Frequency imprinters allow you to transfer the energetic signature of the 6-Phase Energetics program into water or other substances, providing continuous, subtle exposure throughout your day.
- Recommended Device: Metatronic Flower of Life Dual Frequency Imprinter
- Process: Imprint water or topical joint oils for 30–45 minutes.
- Usage: Consume or apply the imprinted substance within the same day. Repeat daily during active regeneration cycles. You can also imprint your daily medicine or other products.
Using with Woojer Haptic Systems (No Headphones Required)
Woojer devices translate the program’s low-frequency architecture into gentle tactile vibrations, allowing for deep tissue penetration and neuromuscular support without the need for headphones.
- Recommended Devices:
- Woojer Vest 4: Position over larger joints or areas requiring broad coverage.
- Woojer Strap 4: Ideal for wrapping around specific joints like the knee, shoulder, or limb for targeted application.
- Woojer Mat: Lie with the affected joint centered on the mat for a full-body experience.
- Intensity: Begin with moderate vibration. Excess intensity is unnecessary.
Using with Vortex 6 PEMF Mat
The Vortex 6 Mat provides a full-body experience, immersing you in a coherent energetic field for deep systemic entrainment, particularly beneficial for joint health.
- Recommended Device: Vortex 6 PEMF Mat
- Placement: Position the joint region in the active zone of the mat.
- Intensity: Use moderate intensity rather than maximal.
- Frequency: One full session daily during active phases.
Best Practices & Protocols for Optimal Results
To maximize the benefits of the Osteoarthritis Joint & Cartilage Regeneration, 6-Phase Energetics program, consider integrating these best practices into your daily and weekly routines:
- Daily Protocol: Use once daily for 14–21 days during active regeneration cycles.
- Weekly Protocol: After the initial active phase, pause for 3–5 days, then repeat the cycle if desired. For maintenance, use 2–3 times weekly.
- Hydration: Maintain optimal hydration before and after sessions. Water is a crucial medium for energetic transfer within the body.
- Gentle Mobility: Encourage gentle joint mobility or movement. This can help distribute synovial fluid and support nutrient delivery to cartilage.
- Nutritional Support: If part of your wellness routine, support connective tissue nutrition with appropriate supplements or dietary choices.
- Rest: Allow for adequate rest after sessions, especially if you experience any sensitivity.
- Consistency: Consistency is key. Regular use during active cycles will yield the most profound and lasting benefits.
- What to Expect: Users often report gentle pulsing or vibratory sensations within the joint region, a perception of internal movement or loosening, and a gradual sensation of structural support over repeated sessions. Improved integration is often noted when combined with mobility and hydration support.
- Who is this for: This program is designed for individuals seeking energetic support for osteoarthritis or degenerative joint patterns, those exploring cartilage, connective tissue, or structural support programs, users working with coils, PEMF mats, or haptic systems for joint regions, people sensitive to abrupt stimulation who prefer progressive phase architecture, and those integrating mobility, rehabilitation, or structural wellness routines.
- How can this help: This program supports joint tissue signaling, cartilage metabolism dynamics, synovial lubrication balance, collagen matrix reinforcement, and osteochondral interface stability within degenerative joint environments. It is engineered for structural joint organization rather than mere stimulation intensity.
Scientific Research & Citations
The principles underpinning the 6-Phase Energetics program are rooted in extensive research into bioelectromagnetics and their influence on cellular and tissue regeneration. Numerous studies have demonstrated the efficacy of pulsed electromagnetic fields (PEMF) in supporting joint health, cartilage repair, and reducing inflammation. Here are some key findings and references:
Research indicates that PEMF therapy can significantly reduce pain and improve function in patients with osteoarthritis, with effects observed in both short-term and long-term studies [1] [5]. Studies have shown that PEMF has beneficial effects on cartilage regeneration and can potentiate the paracrine function of mesenchymal stem cells for cartilage regeneration [2] [3] [4]. Furthermore, PEMF stimulation has gained attention as a promising non-invasive treatment for enhancing the clinical outcome of cartilage repair procedures [3]. The combined application of PEMF with other therapies, such as platelet-rich plasma (PRP) injection, is also being explored for enhanced therapeutic efficacy [11]. The biological tissue and cellular responses induced by PEMF are well-documented, with various frequencies showing specific benefits, such as pain reduction, inflammation control, and bone growth [7] [8] [10].
- Cianni, L., et al. (2024). Current Evidence Using Pulsed Electromagnetic Fields in Osteoarthritis Treatment: A Systematic Review. PMC. https://pmc.ncbi.nlm.nih.gov/articles/PMC11012419/
- Iwasa, K., et al. (2018). Pulsed Electromagnetic Fields and Tissue Engineering of the Articular Cartilage. PMC. https://pmc.ncbi.nlm.nih.gov/articles/PMC5905856/
- Masante, B., et al. (2025). Insights into bone and cartilage responses to pulsed electromagnetic fields. PMC. https://pmc.ncbi.nlm.nih.gov/articles/PMC12287613/
- Copp, G., et al. (2023). Culture-expanded mesenchymal stromal cell therapy for cartilage regeneration. Nature. https://www.nature.com/articles/s41423-023-01020-1
- Markovic, L., et al. (2022). Effects of pulsed electromagnetic field therapy on outcomes in patients with OA. PMC. https://pmc.ncbi.nlm.nih.gov/articles/PMC9213303/
- Huang, X., et al. (2018). Physical Stimulations for Bone and Cartilage Regeneration. Europe PMC. https://europepmc.org/article/med/30740512
- Flatscher, J., et al. (2023). Pulsed Electromagnetic Fields (PEMF): A Review of Biological Tissue and Cellular Responses. PMC. https://pmc.ncbi.nlm.nih.gov/articles/PMC10379303/
- Mayer, Y., et al. (2024). Pulsed Electromagnetic Therapy: Literature Review of Frequencies and Pulse Durations. PMC. https://pmc.ncbi.nlm.nih.gov/articles/PMC11506130/
- Piotrzkowska, D., et al. (2025). The Therapeutic Potential of Pulsed Electromagnetic Fields in Neuropathic Pain. MDPI. https://www.mdpi.com/1422-0067/26/19/9311
- Rajalekshmi, R., & Sankar, R. (2024). Electromagnetic Field Therapy in Musculoskeletal Disorders. Cureus. https://pmc.ncbi.nlm.nih.gov/articles/PMC11258965/
- The combined application of pulsed electromagnetic fields and platelet-rich plasma (PRP) injection for enhanced therapeutic efficacy. MD-Journal. https://journals.lww.com/md-journal/fulltext/2024/08300/the_combined_application_of_pulsed_electromagnetic.38.aspx
Medical Disclaimer: The information provided in this article is for educational purposes only and is not intended as a substitute for professional medical advice, diagnosis, or treatment. Always seek the advice of your physician or other qualified health provider with any questions you may have regarding a medical condition.